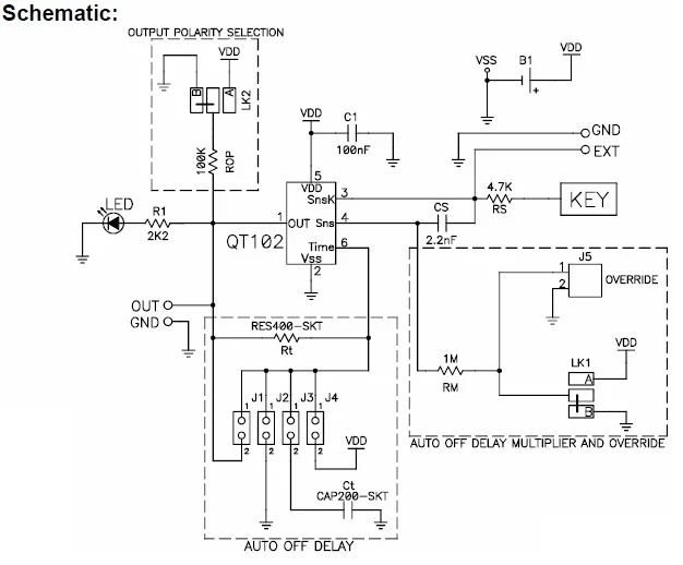
Неее триггер есть, но блин срабатывает просто странно (не триггер а сам датчик) то работает ну прям четко - нажал горит, ещё нажал потух. То блин опять жмешь и вообще тишина хоть как ты его жми молчит, то БАХ загорелся и не могу потушить короче полтергейст. Ноя никак до него опять не доберусь на печатке поэкспериментировать а то замучил он меня ужетакое впечатление в 102 тоже нет триггера на выходе
Она только разгорается, давай присоединяйся быстрей может что получится коллективноДавайте продолжим тему датчик интересен
