• Добро пожаловать на компьютерный форум Tehnari.ru. Здесь разбираемся с проблемами ПК и ноутбуков: Windows, драйверы, «железо», сборка и апгрейд, софт и безопасность. Форум работает много лет, сейчас он переехал на новый движок, но старые темы и аккаунты мы постарались сохранить максимально аккуратно.

    Форум не связан с магазинами и сервисами – мы ничего не продаём и не даём «рекламу под видом совета». Отвечают обычные участники и модераторы, которые следят за порядком и качеством подсказок.

    Если вы у нас впервые, загляните на страницу о проекте, чтобы узнать больше. Чтобы создавать темы и писать сообщения, сначала зарегистрируйтесь, а затем войдите под своим логином.

    Не знаете, с чего начать? Создайте тему с описанием проблемы – подскажем и при необходимости перенесём её в подходящий раздел.
    Задать вопрос Новые сообщения Как правильно спросить
    Если пришли по ссылке со старого Tehnari.ru – вы на нужном месте, просто продолжайте обсуждение.

Щелчки при работе усилителя

  • Автор темы Автор темы amega
  • Дата начала Дата начала
ладно завтра опишу изменения . а на счет звукавухи скажи какой смысл потратить 5штук за него ? что изменяется звук или еще что и на скока ощутимо изменяется ?
 
ладно завтра опишу изменения . а на счет звукавухи скажи какой смысл потратить 5штук за него ? что изменяется звук или еще что и на скока ощутимо изменяется ?

Прогони свою звуковую чере RMАА (саму в себя) и покажи результат теста,и сравним с моими.
 
да дело не в компе а в усе , подключил к двд тоже на максимуме захлебывается с щелчками . входной 2200мкф в норме я проверял а еще какие сначала проверить ?
 
а как там тесты делать ? и на русский как переключить ?
 
все инструкции есть в интернете.кого на русский переключать?
 
так кто нибудь скажет почему щелчки
 
потому что где то плохо работает.проверь пайку,разъемы,провода,где то может плохой контакт.

все дополнительно лудил . кондер 13 и 15 ноги который 4700м не заряжается походу напряжения на нем нет и без него усь работает как работал с захлебыванием . сам кондер работает пробовал другой тоже поставить. в чем проблема может быть .?
 
на этом форуме есть воще живые
 
Я так понял: стоял конденсатор - щелкало, снял конденсатор - щелкало, поставил другой аналогичный - щелкало. Верно я воспринял написанное? Если да - проверяй целостность ног микросхемы и внимательно, так как беглый визуальный осмотр результата не даст. Если все ноги целые - задумайся над жизнеспособностью микросхемы.
 
Я так понял: стоял конденсатор - щелкало, снял конденсатор - щелкало, поставил другой аналогичный - щелкало. Верно я воспринял написанное? Если да - проверяй целостность ног микросхемы и внимательно, так как беглый визуальный осмотр результата не даст. Если все ноги целые - задумайся над жизнеспособностью микросхемы.
да прозвонил ноги целые они . значить микрасхемка скончалась ? или это еще от какого то компонента зависит может ? на кондере под напряжением 0.6вольт показывает и с правильной полярностью щупов показывает что плюс это минус на тестере
 
Относительно чего замер был? Если на ногах - так там конденсатор как фильтр проводник стоит последовательно в цепи. Аналогия включения батареек. Я бы попробовал новую микросхему, если есть в доступе. А электролиты замене подвергались?
 
Относительно чего замер был? Если на ногах - так там конденсатор как фильтр проводник стоит последовательно в цепи. Аналогия включения батареек. Я бы попробовал новую микросхему, если есть в доступе. А электролиты замене подвергались?

ну напряжение питания уся17в и вот на другом кондере4700м тоже16в а в другом которые ноги 13 и 15 вольт 0.6 . да пробовал поменять кондеры местами тоже самое . ноги прозвонил они целые , микра на замену нет . а это может быть от какого то резистора или кондера маленьких которые там стоят ?
 
Относительно чего замер был? Если на ногах - так там конденсатор как фильтр проводник стоит последовательно в цепи. Аналогия включения батареек. Я бы попробовал новую микросхему, если есть в доступе. А электролиты замене подвергались?

ну че там ?????
 
а это может быть от какого то резистора или кондера маленьких которые там стоят ?

вот здесь недопонял - маленьких в каком плане? Номинал или габарит?

Конденсаторы - хоть электролитический, хоть неполярный керамический/пленочный - должны быть с запасом в питании хотя бы на 5в больше питания устройства.

Конденсаторы нужно было не местами менять, а попробовать новые поставить.

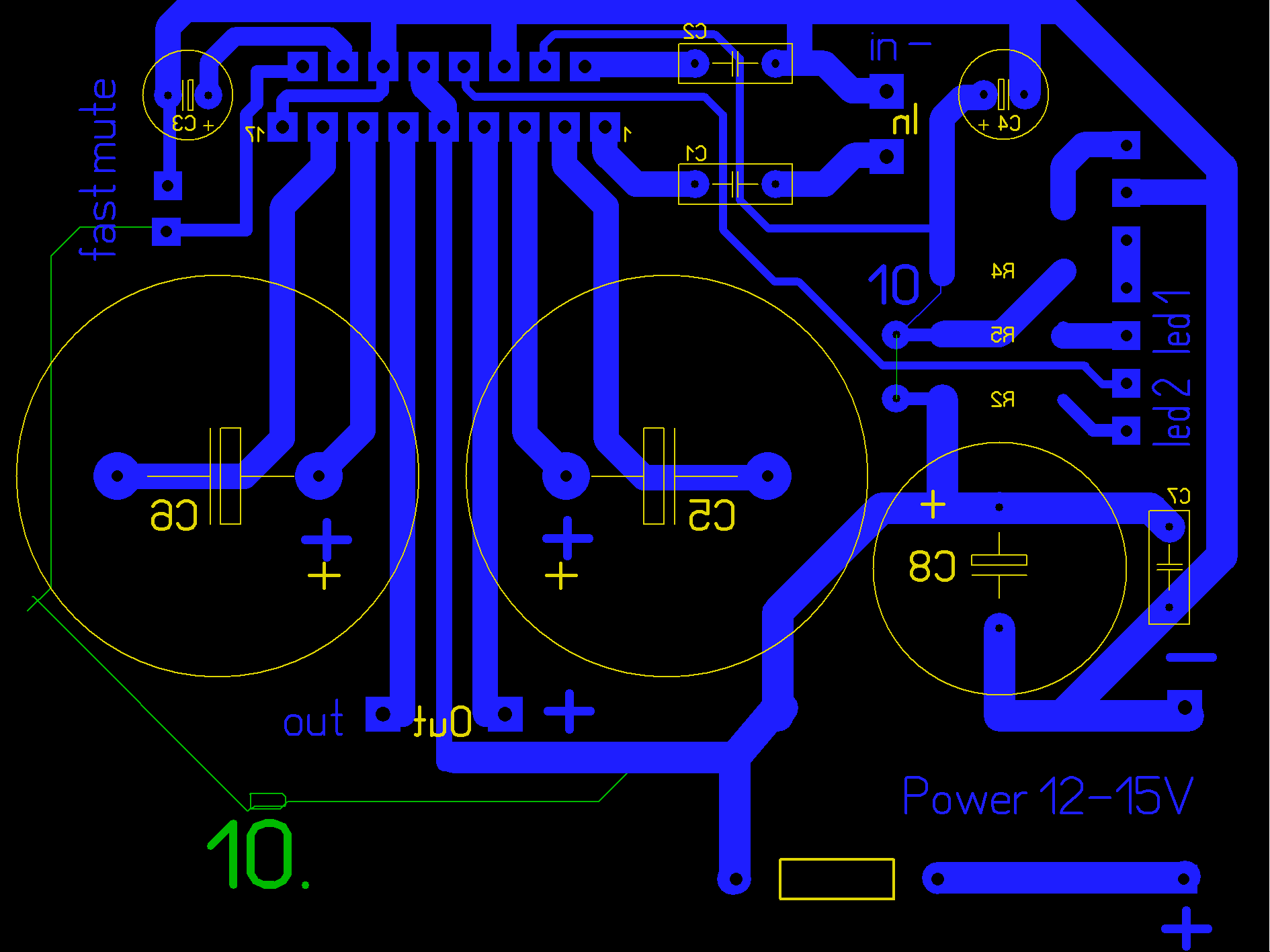
Скинь фото платы усилителя. 1562 имеет несколько схем сборки обвески - а твою так никто и не увидел.
 
Последнее редактирование:
вот здесь недопонял - маленьких в каком плане? Номинал или габарит?

Конденсаторы - хоть электролитический, хоть неполярный керамический/пленочный - должны быть с запасом в питании хотя бы на 5в больше питания устройства.

Конденсаторы нужно было не местами менять, а попробовать новые поставить.

Скинь фото платы усилителя. 1562 имеет несколько схем сборки обвески - а твою так никто и не увидел.
ну местами менять почему нельзя 3 и 5 ноги заряжают ведь кондер он исправный дополнительно еще другой ставил же и расчитаны они на 25в .а вот 13 и 15 ноги ничего не происходить хоть есть там кондер или нет усь работает но на пол мощности а дальше захлебывается. вот по этой схеме собирал но без режима мюте и стендбай
 

Вложения

  • 444.GIF
    444.GIF
    59.1 KB · Просмотры: 228
Мощность в вольтах. Бред какой-то. Я схему просил:) а не плату:) судя по мощности в вольтах - программа немного неадекватная:)
 

Вложения

  • 29374987.gif
    29374987.gif
    11.3 KB · Просмотры: 81
Мощность в вольтах. Бред какой-то. Я схему просил:) а не плату:) судя по мощности в вольтах - программа немного неадекватная:)[/QUO какая мощность в вольтах ты о чем воще?

да на плате надпись POWER с последующим номиналом после цифр в виде V. Улыбнуло.

А без вмешательства схема? На этой нет несколько деталей. Резистор от standby срежь до 1кОм.
 
Назад
Сверху