• Добро пожаловать на компьютерный форум Tehnari.ru. Здесь разбираемся с проблемами ПК и ноутбуков: Windows, драйверы, «железо», сборка и апгрейд, софт и безопасность. Форум работает много лет, сейчас он переехал на новый движок, но старые темы и аккаунты мы постарались сохранить максимально аккуратно.

    Форум не связан с магазинами и сервисами – мы ничего не продаём и не даём «рекламу под видом совета». Отвечают обычные участники и модераторы, которые следят за порядком и качеством подсказок.

    Если вы у нас впервые, загляните на страницу о проекте, чтобы узнать больше. Чтобы создавать темы и писать сообщения, сначала зарегистрируйтесь, а затем войдите под своим логином.

    Не знаете, с чего начать? Создайте тему с описанием проблемы – подскажем и при необходимости перенесём её в подходящий раздел.
    Задать вопрос Новые сообщения Как правильно спросить
    Если пришли по ссылке со старого Tehnari.ru – вы на нужном месте, просто продолжайте обсуждение.

Схема фонокорректора

  • Автор темы Автор темы andrus
  • Дата начала Дата начала
Там только надо ёмкость в ООС на 100 мкф, заменить на 33 мкф. Тогда всё заработает правильно по RIAA - 78. С
Наконец-то, прочитав 19 страниц, нашёл эту фразу, которую читал ещё до регистрации на Технарях. Уф.
Хотелось узнать вот что- при всех хвалебных отзывах о 157уд2 ,сам корр от Арктура-006 не вызывает положительных эмоций в звуке.
Почему? В чём там суть? Чего не хватает?
Свой Арктур разобрал по частям лет 5 назад, а вот корр лежит передо мной в ожидании дальнейших действий. В БП обновил ужасные электролиты.
 
Почему? В чём там суть? Чего не хватает?
Слав, ну это очень бюджетный корректор, с частотозависимой коррекцией, с неправильной RIAA, и с неравномерностью АЧХ целых 6 дб. Многовато. Вроде бы сам Арктур - 006, аппарат высшего класса, а вот с корректором полная лажа! Чего с ним можно сделать? Есть два варианта :
1 Вариант - выкинуть, и собрать новый.
2 Вариант - оставить, но с условием замены конденсатора в ООС, как я писал выше ( поставить надо биполярный !!! ) , и наслаждаться паршивеньким звуком.
Я бы собрал новый, под то питание, которое там есть. В Арктуре неплохой стабилизатор. Его нужно оставить. Слав, а давай новый корректор соберём? А то такая скукотища на форуме!
 
давай новый корректор соберём? А то такая скукотища на форуме!
Ес!!! Слово даю.
Но это будет моя новая тема. А тут я просто хотел узнать, грамотней хочу стать. По-этому ты продолжи, пожалуйста, ликвидацию безграмотности интересующихся, типа меня.
Арктуровский уничтожать не буду, он пригодится для сравнения. Хотя у меня и в Радиотехнике 101, в преде Радиотехника 001 и в Амфитоне есть корректоры, но разительной разницы я не слышу.
Головка Gold Ring Electra (паспортину завтра скину)...
 
Мое почтение Ув. !!! Извините за вторжение, но прочтя тему , решил зайти и задать вопрос вот по такому УК. Может кто делал ? И что скажете по данной схеме. В свое время руки так и не дошли. Хочу реанимировать свой Корвет с дачи. Стоит ли ним заниматься, но уже на современных компонентах? Спасибо !
 

Вложения

  • SAM_0004.webp
    SAM_0004.webp
    86.1 KB · Просмотры: 338
  • SAM_0005.webp
    SAM_0005.webp
    25.2 KB · Просмотры: 252
  • SAM_0006.webp
    SAM_0006.webp
    89.8 KB · Просмотры: 309
Может кто делал ?
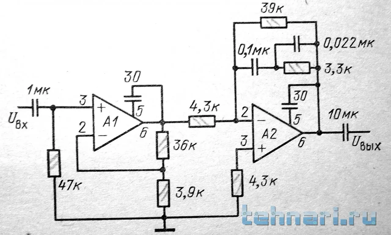
Ну кто делал? Я конечно же. Схема рабочая. Два каскада, без общей ООС, решение не плохое. Если применить на входе ОР 37, а на выходе NE 5534, вообще будет хорошо. Принцип работы этого корректора, описывали Атаев и Болотноков в своей знаменитой книге.
 
Оч ну даже, ГРАНД мерси !
 
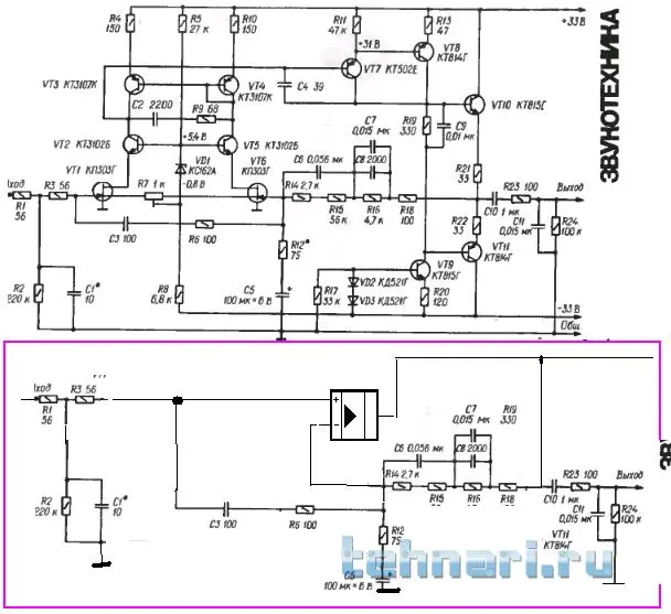
Всем привет! Собрал второй фонокорректо по мотивам Ямахи А1 на импортных комплектующих (первый был собран на дешмане и без подбора транзисторов и др комплектующих). Звучат оба достойно, но на импорте лучше по всем параметрам, и даже не оставил шансов импортному кору за $1000! Короче, я счастлив!
Есть пару вопросов по этому корректору, прошу помощи:
- в схеме указаны показатели напряжения в контрольных точках, так вот нулевой потенциал выставил без проблем, а вот показатели в точках после стабилитрона (+5,4) и перед ним (-0,8) у меня не совпали (+5,9 и -0,3 соответственно). Так ли этот факт важен, или можно не заморачиваться? Если важно, то как исправить? И еще вопросик - где в схеме корректора можно запитать светодиод без пагубного влияния на звуковой сигнал?
Спасибо! Всех с праздником ВМФ!!!
 
Ну вы хотя бы схему выложили, а то ваши технические термины "по мотивам" и "на дешмане" как то не впечатляют!
 
Пардон! Корректор из журнала Радио №12 1988.
 
Вот этот что ли?
 

Вложения

  • корректор.gif
    корректор.gif
    10.8 KB · Просмотры: 1,243
То Andrey в Ж Радио 12 1988г стр 38 вот такой.

Этот усилитель – корректор был разработан в ФРГ, затем его передрали, без ссылки на источник. Да, это был хорош на те времена, а сейчас зачем мучиться собирать? Это же операционный усилитель на рассыпухе. Я его в свое время собирал.

Вот, собрать такую схему на качественном операционнике с полевиками на входе , и не заметите разницы. Операционники: К574УД1, или К574УД2 для варианта стерео.
Или TL081 (TL082), этот операционник малошумящий, с нормированным уровнем шумов. Естественно, питание понизить до +-15в. Выходное напряжение 250 мв, то понижение напряжения питания на качество не скажется. Есть еще лучше операционники. Так, что я бы взял только цепи коррекции, как на рисунке внизу. Значительно проще на современной элементной базе будет.
 

Вложения

  • 2.PNG.webp
    2.PNG.webp
    29 KB · Просмотры: 817
Последнее редактирование:
Или можно так. Тогда полное соответствие сигнала оригинальной схеме.
 

Вложения

  • 2.PNG.webp
    2.PNG.webp
    30.8 KB · Просмотры: 1,866
Последнее редактирование:
Естественно, питание понизить до +-15в.
С понижением питания, понизится и коэффициент перегрузки. А это не очень хорошо. У А - 1 этот коэффициент равен 40 дб, и при выходном сигнале 25 в, КНИ - 0.01 %.
TL081 (TL082), этот операционник малошумящий, с нормированным уровнем шумов.
Можно и так. Правда о качестве такого корректора можно сразу забыть. Сказки детям крутить - нормально будет.
Так, что я бы взял только цепи коррекции, как на рисунке внизу.
Нравится активная коррекция? Дело конечно твоё, но я уже давно не собираю корректоры с такой коррекцией. Мне , да и не только мне, нравится коррекция пассивная, и желательно без общей ООС. Там совсем другой звук.
Значительно проще на современной элементной базе будет.
Здесь согласен. Двухкаскадный корректор , без общей ООС, с частотонезависимой коррекцией, на ОРА 637, очень не дурно поёт.
 
после стабилитрона (+5,4) и перед ним (-0,8) у меня не совпали (+5,9 и -0,3 соответственно). Так ли этот факт важен, или можно не заморачиваться?
Забудь. Это разброс параметра стабилитрона.
 
Забудь. Это разброс параметра стабилитрона.

Focus 016, спасибо! Вы как всегда не забываете о заданных вопросах. А как все же со светодиодом быть - куда его воткнуть?
 
С понижением питания, понизится и коэффициент перегрузки. А это не очень хорошо. У А - 1 этот коэффициент равен 40 дб, и при выходном сигнале 25 в,
Это никчемные цифры, т.е. эти цифры абсолютно ни чего не означают.
Читайте внимательно, выходное напряжение – 250 мв. 25 в по любому не выйдет, такое напряжение просто не подойдет усилителю мощности. Или есть бытовые усилители мощности, которые прекрасно работают при входном сигнале 25в? Покажите такую схему. Тут такие параметры получим при 7,5в, если не лучше, что для усилителя мощности все равно много.

КНИ - 0.01 %. Можно и так. Правда о качестве такого корректора можно сразу забыть.
.
Обоснуйте, этот усилитель – корректор в свое время разработан в ФРГ, и этот пригрыватель был экста класса.

Сказки детям крутить - нормально будет. Нравится активная коррекция? Дело конечно твоё, но я уже давно не собираю корректоры с такой коррекцией. Мне , да и не только мне, нравится коррекция пассивная, и желательно без общей ООС. Там совсем другой звук.
Здесь согласен. Двухкаскадный корректор , без общей ООС, с частотонезависимой коррекцией, на ОРА 637, очень не дурно поёт.
Я уже вообще не собираю корректоры.
И прокомментируйте слова:
.
с частотонезависимой коррекцией,
.
Это как? Коррекция не может быть частотонезависимой по определению.

А цепочка, отмечена красным, это что? Если это частотонезависимая коррекция, то в таком случае я инопланетянин. И смотрю, она какая то упрощенная вряд ли она стандартная. И кстати, она активная.

ОР37 стоит 3 доллара, а TL082 – 30 центов, качество получится практически одинаково, да и TL082 вход на полевиках, а ОР37 на биполярных, значит в диапазоне низких частот будет шуметь меньше, и низкочастотные шумы более слышны.

Насчет светодиода, что Вы от него хотите? Что бы мигал, или светился? Если светился, то поставьте цепочку: резистор - светодиод, между + и – питания.
 

Вложения

  • 1.PNG.webp
    1.PNG.webp
    50.5 KB · Просмотры: 226
  • 1.webp
    1.webp
    10.3 KB · Просмотры: 239
  • 2.PNG.webp
    2.PNG.webp
    24.3 KB · Просмотры: 132
Вот АХЧ твоей цепочки, и рядом стандартная АХЧ, тут близко, это можно вывести тембрами, но это не стандартная АЧХ. И цепочка, что снимал АЧХ в нижнем левом углу. И разница сильно видна в области низких частот.
 

Вложения

  • 3.PNG.webp
    3.PNG.webp
    54.1 KB · Просмотры: 171
А вот характеристика с цепочкой с Ж радио, 12 1988г, тут очень близко, практически стандартная. Я бы сказал, твоя схема, на 3 класс, ну мож и на 2 вытянет, с трудом, тут же по корректирующей цепочке на высший класс тянет.
Вот модель, можете проверить. Да, может опрационник не высвечиваться, если его нет в библиотеке, то можно любой другой поставить, что найдется. Симулятор LTSpice VI
 

Вложения

  • 2.PNG.webp
    2.PNG.webp
    29.6 KB · Просмотры: 223
  • Draft1.zip
    Draft1.zip
    778 байт · Просмотры: 43
Назад
Сверху