• Добро пожаловать на компьютерный форум Tehnari.ru. Здесь разбираемся с проблемами ПК и ноутбуков: Windows, драйверы, «железо», сборка и апгрейд, софт и безопасность. Форум работает много лет, сейчас он переехал на новый движок, но старые темы и аккаунты мы постарались сохранить максимально аккуратно.

    Форум не связан с магазинами и сервисами – мы ничего не продаём и не даём «рекламу под видом совета». Отвечают обычные участники и модераторы, которые следят за порядком и качеством подсказок.

    Если вы у нас впервые, загляните на страницу о проекте, чтобы узнать больше. Чтобы создавать темы и писать сообщения, сначала зарегистрируйтесь, а затем войдите под своим логином.

    Не знаете, с чего начать? Создайте тему с описанием проблемы – подскажем и при необходимости перенесём её в подходящий раздел.
    Задать вопрос Новые сообщения Как правильно спросить
    Если пришли по ссылке со старого Tehnari.ru – вы на нужном месте, просто продолжайте обсуждение.

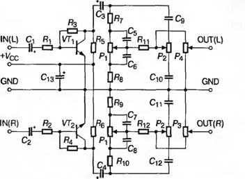
Темброблок

Я про вторую схему из 10 поста, не про вашу
Тогда пардон... :)

Можно использовать вот такую схему:
ERT01112010_image100.webp
Только опять же, я бы поставил транзисторы после темброблока...
 
блин парни мне надо малогабаритность схемы! так что из 10го поста самое то первая...к тому же вся расыпуха к ней есть,кроме транзисторов...:(
 
блин парни мне надо малогабаритность схемы! так что из 10го поста самое то первая...к тому же вся расыпуха к ней есть,кроме транзисторов...:(

Используй КТ3102/КТ3107. А еще лучше ВС546В/ВС556В.
 
ВС546В/ВС556В тоже нету...а вот про КТшные забыл :(....и с каким буквенным индексом брать?
 
Наиболее оптимально КТ3102Б и КТ3107И. Но если нет выбора, ставь что есть.
 
сегодня было свободное время и я чуть не спалил усилитель...:(
без этого повторителя работает норм,но тихо...повторитель ставил после тембр блока
мс усилитель была в самовозбуждении и буквально за 2минуты нагрелась так что ее еле можно было задеть...
 
Назад
Сверху