• Добро пожаловать на компьютерный форум Tehnari.ru. Здесь разбираемся с проблемами ПК и ноутбуков: Windows, драйверы, «железо», сборка и апгрейд, софт и безопасность. Форум работает много лет, сейчас он переехал на новый движок, но старые темы и аккаунты мы постарались сохранить максимально аккуратно.

    Форум не связан с магазинами и сервисами – мы ничего не продаём и не даём «рекламу под видом совета». Отвечают обычные участники и модераторы, которые следят за порядком и качеством подсказок.

    Если вы у нас впервые, загляните на страницу о проекте, чтобы узнать больше. Чтобы создавать темы и писать сообщения, сначала зарегистрируйтесь, а затем войдите под своим логином.

    Не знаете, с чего начать? Создайте тему с описанием проблемы – подскажем и при необходимости перенесём её в подходящий раздел.
    Задать вопрос Новые сообщения Как правильно спросить
    Если пришли по ссылке со старого Tehnari.ru – вы на нужном месте, просто продолжайте обсуждение.

Усилитель 2.1

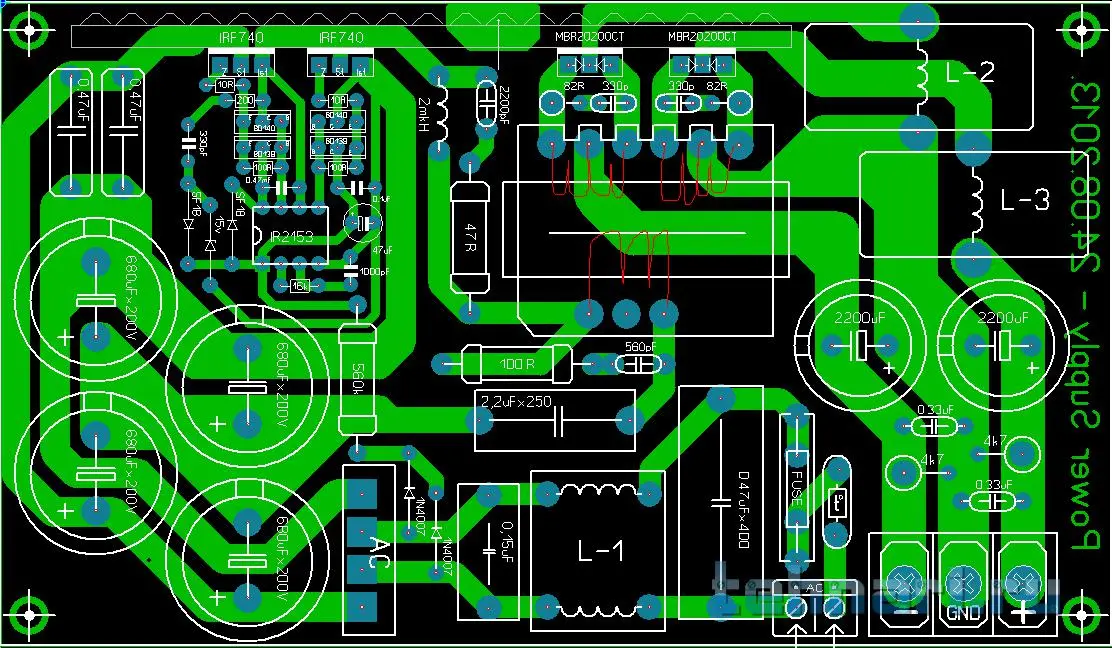
Всем привет, сегодня я вытравил плату иип и потихоньку начал распаивать IMG_20150211_110838.webp
 
Там вдали в ТО-220, я так понял, стабилизаторы 78-е и 79-стоят... И КОоооОнденсаторы! Ух.:nasos:
Чё та отверстий в плате подозрительно маловато... Не велика ли пластинка получилась... Или вся начинка будет на SMD снизу?
 
Последнее редактирование:
Как мне кажется это не усилитель, а ИИП на IR2153. Платка больно знакомая, по моему её сергей разводил, не так ли?
 
Ё-маё... ИИП то в сообщении и упустил из виду!:jazik: Не пойму почему люди в теме про усилитель делятся изготовлением блоков питания? tehno015 Для этого же отдельная ветка есть!tehno029
Да и для такого девайса габариты думаю что великоваты... ВЧ частоты не любят "длинных цепей"... С такими габаритами можно забабахать для 2-ух каналов раздельное питание от 50 Гц с выпрямителями, фильтрами и двуполярными стабилизаторами. Ну если только трансформатор на 200 Вт сюда не влезет... :tehnari_ru_203:
 
отстойная микросхема.на sg3525 намного лучше как в плане защиты так надежности всей конструкции
 
отстойная микросхема

Это дело каждого, на ирке получаются почти самые дешевые и простые ИИП. Они показали уже свою достаточную надежность (по сравнению с электронными трансформаторами, это просто небо и земля!). А собранных блоков на SG3525 не так уж и много. Соответственно людей, которые могут подсказать почему у тебя не робит блок не очень много. Мне кажется это о чем то говорит.....

Сам я против SG ничего против не имею, даже наоборот, уже пытаюсь настроит стабилизацию на своем блоке.
 
Такс, сегодня снова немного попаял, осталось впаять несколько транзисторов , 3 резистора,дроссели , 4 кондера , диодный мост , и можно мотать трансформатор.IMG_20150223_133550.webp
 
плату со стороны дорожек увидеть можно?
 
Вот, дорожки получились карявинькие т.к. рисовал лаком для ногтей :tehnari_ru_098: .IMG_20150223_182558.webp
 
Ой ё... , фото получилось размазанным :( т.к. фоткал на телефон.
 
дорожки получились карявинькие
не на выставку везти, главное что бы работала должным образом.
мне просто всегда интересно со стороны дорожек смотреть на самопальные платы.
 
не на выставку везти, главное что бы работала должным образом.
Будит работать, пайка нормальная , зазор между всеми дорожками не менее 2мм.
P.S рисовал лаком т.к. закончился фоторезист, а заехать на радиорынок, и купить фоторезист забыл((( .​
 
Всем привет ! В общем передумал я собирать шушурина , и решил собрать усилитель Зуева , для которого я вчера вытравил платы , а сегодня начал потихоньку распаивать.IMG_20150315_121658.webpIMG_20150316_100650.webpIMG_20150316_100722.webp
 
Такс,сегодня снова немного попаял .IMG_20150319_212545.webp
 
Назад
Сверху