• Добро пожаловать на компьютерный форум Tehnari.ru. Здесь разбираемся с проблемами ПК и ноутбуков: Windows, драйверы, «железо», сборка и апгрейд, софт и безопасность. Форум работает много лет, сейчас он переехал на новый движок, но старые темы и аккаунты мы постарались сохранить максимально аккуратно.

    Форум не связан с магазинами и сервисами – мы ничего не продаём и не даём «рекламу под видом совета». Отвечают обычные участники и модераторы, которые следят за порядком и качеством подсказок.

    Если вы у нас впервые, загляните на страницу о форуме и правила – там коротко описано, как задать вопрос так, чтобы быстро получить ответ. Чтобы создавать темы и писать сообщения, сначала зарегистрируйтесь, а затем войдите под своим логином.

    Не знаете, с чего начать? Создайте тему с описанием проблемы – подскажем и при необходимости перенесём её в подходящий раздел.
    Задать вопрос Новые сообщения Как правильно спросить
    Если пришли по старой ссылке со старого Tehnari.ru – вы на нужном месте, просто продолжайте обсуждение.

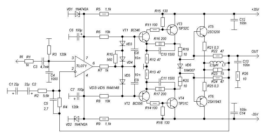
Усилитель Брагина

И это действительно так. Сцена отличная! Совершенно другие ощущения. Усилитель выполненный по обычной топологии, такую картинку не даёт :(. Так схема то обычная. Брагин 1. А печатка у меня на бумажке в квадратик нарисована. Я всё по старинке. Никак на принтер не разорюсь. :)[/QUOTEбез повторителей?
 
Этот вариант был без повторителей. Я использовал 5534, а у этого ОУ хорошая нагрузочная способность.
Спасибо , Александр и с наступившим!
В коррекции что-то поменял?
Усилитель простой, но звучит замечательно, мне нравится.А вариант моноблока у меня в голове крепко засел , когда сравнивал звук моноблоков и 2 усилителей , подключенных к одному трансу.Усилители были Брагин 1 и Сырицо образца 79 года Правда , каюсь, ненаучно я делал, питал от одной пары обмоток. Но тем не менее в обоих случаях звук субъективно намного живее был, эмоциональнее , что ли. Это когда мурашки по спине. От одного транса т.н. обычный звук, не вызывающий эмоций.
 
Этот вариант был без повторителей. Я использовал 5534, а у этого ОУ хорошая нагрузочная способность.
Простое и изящное решение.Надо у себя так сделать . Что то нужно изменить в схеме?
 
Я вообще не считаю НАТАЛИ хорошим усилителем. Неоправданно усложненная схема. Попытка приписать режиму "Супер А" некоторые чудодейственные свойства. Опять же, мощность в 200-350 Вт не предназначена для прослушивания музыки. Назначение усилителя - озвучка пьяных гулянок. Зачем для этого "Супер А"? Вот как-то не укладывается, что сложность схемы вызвана объективной необходимостью. Скорее чтоб отбить у не слишком опытных электронщиков желание к самостоятельной сборке и понудить их к покупке КИТов и готовых изделий. Чисто коммерческий проект монетизации схемы.
100% согласен!!!!!
 
Ну вот и закончил я работу, по этому усилителю. Делал двойное моно, два входа RCA, два входа XLR и два входа TRS. ОУ я применил NE 5534. Транзисторы Тошиба ( настоящие с разборки ). Два транса 120 вт, ёмкости в блоке питания 6.800 х 50 Корея ( Samwha ). Корпус от трансляционного усилителя Amtel 60. Кажется так. Два блока защиты АС от Брига. Это проверенная схема, которую я использую во всех своих усилителях. И она реально спасала мне АС, во время аварийных сутаациях. Всё запустилось и отстроилось сразу. Вообще без проблем и косяков. На выходе усилителей 0.9 мв и 0.0 мв. Шум - фон отсутствует как вид, звуком доволен .
Великолепная работа
 
Добрый вечер.Собрал один канал схема ниже не могу выставить 0.68 в колекторах в одном +0.68 в другом -0.40 и т.д.Питание +-30.5, на выходе 0.017в подстроечный р10 1ком сп5-1ва,заместо вд4 стоят два диода, микросхема кр574уд1а на шистой ноге 0.29в вход закорочен .транзисторы чуть теплые,звучит вроде не чего(особо не накручивал)
 

Вложения

  • bragin_28_06_10_fix.GIF
    bragin_28_06_10_fix.GIF
    20 KB · Просмотры: 194
Точный ноль на выходе выставляется балансировкой ОУ. Наличие на выходе постоянки не более +-30мВ считается допустимым.


Измерять 0.68В является не совсем верным, это можно делать только при наличии точного нуля на выходе. С практической точки зрения лучше замерить напряжение на резисторе R19 или R20, на каждом из них должно быть примерно 0,25...0,35В. Настройку лучше делать без подключения колонок (или другой нагрузки).
 
Доброе утро.Померил на р19 +0.35,на р20 -0.32 без нагрузки ,с нагрузкой +0.40 и -0.26 на выходе +0.016.А как отбалансировать опер у меня кр574уд1а что-бы на 6 ноге 0 был?
 
А как отбалансировать опер у меня кр574уд1а что-бы на 6 ноге 0 был?


Как на родной схеме, резисторы настройки ОУ обозначены пунктиром. Вначале берем подстроечник 100...150 кОм, средний вывод подключаем к +15В, крайние к ногам 1 и 5 для ОУ в квадратном корпусе (на схеме ОУ в круглом корпусе). Настраиваем ноль на выходе, отпаиваем подстроечник, измеряем сопротивления в плечах и впаиваем соответствующие постоянные резисторы навесом со стороны дорожек.
 
Спасибо,буду пробовать.
 
Измерять 0.68В является не совсем верным, это можно делать только при наличии точного нуля на выходе.
Правильно, Андре! Сначала нужно выставить 0 на выходе, а потом очень легко выставляется 0.68 в на коллекторах предвыхода.
 
Правильно, Андре! Сначала нужно выставить 0 на выходе, а потом очень легко выставляется 0.68 в на коллекторах предвыхода.
0 выставил,а вот 0.68в так и не смог,на резисторах в пределах -0,32 +0,35.Не знаю почему может транзисторы подбирать надо(они у меня ссср еще) может опер чудит хотя менял.Начел второй собирать.На этом пока успокоюсь и так печатку изувечил.
 
а вот 0.68в так и не смог

А оно у тебя вообще хоть как-то регулируется напряжение это?

Опер и транзисторы не влияют на 0.68В. Я собирал диодно-резисторный регулятор по этой схеме. Диоды VD3 и VD4 типа 1N4148 и резисторы R5 и R6. У меня все настроилось когда эти оба резистора по 200 ом поставил.
 
Последнее редактирование:
Доброго всем утра.Да регулируется но в плечах не совпадает например вплюсе 0.68,а в минусе 0,41. Вчера ноль когда на опере выставил на выходе поперла постоянка около вольта думал транзистор какой пробило пришлось все изымать и звонить все в норме оказались х.з. че не так номиналы вроде все сходятся,диоды 521.Сейчас еще раз попробую.На опере к стате ровно ноль не выставляется +0.001 либо -0.001 середину не поймал но вы выше писали что 30мВ допускается,а 544уд1а на много хуже 574уд1а?есть еще уд608
 
На опере к стате ровно ноль не выставляется


Выставлять ноль надо не на опере, а на выходе усилителя. Балансируешь ОУ, а ноль контролируешь на выходе усилителя. При этом что будет на выходе ОУ вообще не имеет значения.
 
А вход закорачивать надо?
 
Само собой, ток покоя же настраиваем.
 
А VD4 из двух как спаивать паралельно или последовательно?
 
Назад
Сверху