• Добро пожаловать на компьютерный форум Tehnari.ru. Здесь разбираемся с проблемами ПК и ноутбуков: Windows, драйверы, «железо», сборка и апгрейд, софт и безопасность. Форум работает много лет, сейчас он переехал на новый движок, но старые темы и аккаунты мы постарались сохранить максимально аккуратно.

    Форум не связан с магазинами и сервисами – мы ничего не продаём и не даём «рекламу под видом совета». Отвечают обычные участники и модераторы, которые следят за порядком и качеством подсказок.

    Если вы у нас впервые, загляните на страницу о проекте, чтобы узнать больше. Чтобы создавать темы и писать сообщения, сначала зарегистрируйтесь, а затем войдите под своим логином.

    Не знаете, с чего начать? Создайте тему с описанием проблемы – подскажем и при необходимости перенесём её в подходящий раздел.
    Задать вопрос Новые сообщения Как правильно спросить
    Если пришли по ссылке со старого Tehnari.ru – вы на нужном месте, просто продолжайте обсуждение.

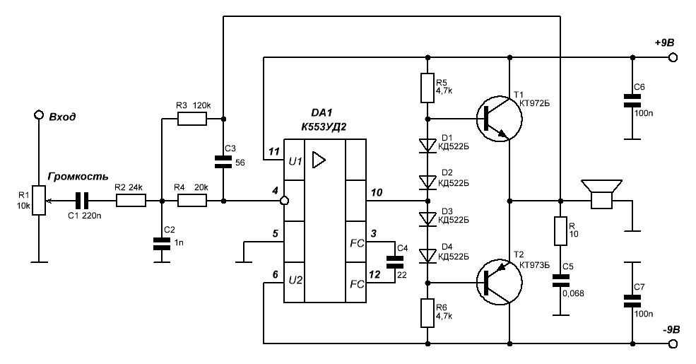
Усилитель на К553УД2 с применением транзисторов КТ972А и КТ973А

Ребят, а кинуть печатку можете?! пожалуйста!
Требуемые габариты , пару слов о радиаторе и трансе питания или о блоке питания. Нарисую,только Т.З. дайте конкретное .
 
Требуемые габариты , пару слов о радиаторе и трансе питания или о блоке питания. Нарисую,только Т.З. дайте конкретное .
ну какой радиатор та?! эта мс не требует охлаждения ,для танзисторов есть небольшоей,3-4 см в длинну,габариты какие нарисуете такие и будут,только просьба не мельчить!
 
нифига не ясно с такого техзадания. Ладно ченибуть придумаю. Днем нарисую.
 
нарисовал .если нужно закачаю.за основу схема из радио2/78год взята,только смещение на диодах.
 

Вложения

  • К553УД2..GIF
    К553УД2..GIF
    31.1 KB · Просмотры: 2,248
Последнее редактирование:
И допустил ошибки, сравни со схемой цепи питания микросхемы, коррекции, по выходу нахимичил с диодами.
А я делал по своей схеме.А диоды поставьте,как считаете нужным. Это всего лишь эскиз предварительный.
 
Ну все просто. У К553УД2 ножки .которые неиспользуются элементарно лучше подогнуть. Корректирующий конденсатор подключен к выводам 2 и 12 ,выход к выводу 10.Входа к 4 и 5. Балансировку не используем .
 
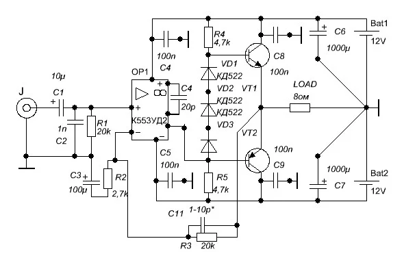
Коррекция 3 и 12 вывод, + питания 11 вывод. Вот схема усилителя применяемая в трёхпрограммном приёмнике.
 

Вложения

  • 553уд2.GIF
    553уд2.GIF
    14.3 KB · Просмотры: 54,324
Александр, сделай печатку лучше чем у Максима, а я посмотрю. Самого главного и не видишь.
 
Ну все просто. У К553УД2 ножки .которые неиспользуются элементарно лучше подогнуть. Корректирующий конденсатор подключен к выводам 2 и 12 ,выход к выводу 10.Входа к 4 и 5. Балансировку не используем .Можно было резистор параллельно паре поставить,но можно и так. В режиме В использовать или в АВ с малым током покоя.
Тьфу ты. питание 6-11, коррекция 3-12. Но легко правится .Диоды кстати правильно в смещении.
 
кстати у меня стандартный неинвертирующий усилитель. Лепить усь от 3програмника с его наводками по ультразвуку считаю несерьезным занятием.Вообщето у меня стандартный усь и 3 диода всего.Греться не будет и ток покая плавать не будет
 
сделай печатку лучше чем у Максима, а я посмотрю.
Я не обещал делать печать, только указал на ошибки.
Лепить усь от 3програмника с его наводками по ультразвуку считаю несерьезным занятием
Эти усилители вполне хорошо себя зарекомендовали в десятках тысяч изделий.
Вообщето у меня стандартный усь и 3 диода всего
Привёл бы схему.
 
Эти усилители вполне хорошо себя зарекомендовали
Слишком расплывчато, кто зарекомендовал? Там самый простейший из простых АВшник. Очевидно, что Максим не стал бы делать оригинальную схему из-за ее убогости.

Я бы вот так сделал, но у ТСа не хватит деталей.

11111.GIF
 
я же номер журнала сразу назвал.радио2/78год
По трехпрограмнику ! Там спецефические требования по частотному диапазону и помехозащищенности. Зачем ограничивать себя ?
Хотя я могу и на оу и 2 дарлингтонах минимонстра слепить, а надо? нет не надо. так что
 
Я не обещал делать печать, только указал на ошибки.

.
я эскизы не замаричиваюсь насчет ошибок. все равно еще работать надо над платой .щас схему скину.
 
Вот схема .нумерация сохранена
 

Вложения

  • 553УД2.схема.webp
    553УД2.схема.webp
    18.1 KB · Просмотры: 14,506
Назад
Сверху