Усилитель Трошина

Саш, я не видел схемы на Радиокоте, если сможешь, выложи пожалуйста.
При таком питании, имхо, схему нужно однозначно переделывать полностью - ВК на тройку и параллелить выходники.
То, что можно и нужно сделать сейчас - уменьшить R1, R2, R5 на порядок, параллельно R5 поставить конденсатор на десяток пикушек и снизить напряжение питания, увеличить ёмкости блокировок ОУ.
Кстати, почему применили именно 551, а не 552?
 
Да, забыл ещё сказать об отсутствии ФНЧ на входе, что тоже может сыграть злую шутку. R1 разбить на два - 6,2 кОм + 6,8 кОм и конденсатор 220 пФ между ними.
 
А я вот смотрю на ОРА551, и смотрю на LF357. У ОРА частота единичного усиления 3 МГц, у LF - 20 МГц. Скорость нарастания у ОРА 15 В/мкс, у LF - 50В/мкс. Да шумов у LF меньше. И вот что-то мне подсказывает, что Брагин собранный без всякого геморроя на LF357 (или на 544уд2) играть будет получше чем этот искалеченный и весь в гипсе Трошин на ОРА551.
 
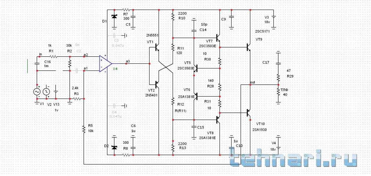
можно с плаваюшим питанием как у Ал.Агеева сделать сохранив данный вк.
 
Саш, я не видел схемы на Радиокоте, если сможешь, выложи пожалуйста.
Так я её уже выкладывал здесь в 200 посту. Но как то мимо прошло. Выкладываю ещё раз. Если в место V 1 - V2 , сделать как у Трошина, то собственно всё.
 

Вложения

  • 06.webp
    06.webp
    38.7 KB · Просмотры: 612
Брагин собранный без всякого геморроя на LF357 (или на 544уд2) играть будет получше чем этот искалеченный и весь в гипсе Трошин на ОРА551.
Я тоже не понимаю, зачем у Трошина поднимать выходную мощность. Ну, если хочется мощи по более, то есть же мильён разных других усилков, с очень хорошими параметрами!!! Если хочется простой, но мощный, с неплохими параметрами, и хорошим звуком, то хоть того же Брагина можно сделать, Арасланова, куча Арех, Гречишников, всякие ОМы, и т.д. Нахрена Трошина умощнять?
 
Вот схема с радиокота. Там тема называется "Усилитель с HI-END качеством звучания"

Еще оказывается есть ОУ OPA445AP - там до 45 В в плече питание :-):tehnari_ru_288:

У известного Агеевского 1982 с плавающим питанием ОУ есть известная проблема - низкий КНИ на вч 15 кГц и выше из-за этого самого питания.

Хотелось бы в итоге из Трошина выжать максимум.
 

Вложения

  • 1446969265_principialnaya-shema-usilitelya-na-opa551pa.webp
    1446969265_principialnaya-shema-usilitelya-na-opa551pa.webp
    40.8 KB · Просмотры: 545
  • opa.webp
    opa.webp
    52.1 KB · Просмотры: 226
"Нахрена Трошина умощнять?"
Хочется же попробовать ;-) а другие пусть другими УНЧ и остаются.


У меня на стадии доделывания в корпус Трошин на стандартном питании находиться. Эта версия для опытов так сказать.
 
оффможет тогда уж оригинал делать?
 
схема 905 поста калька с моего первого телефонного усилителя с ухудшениями
 
схема 905 поста калька с моего первого телефонного усилителя с ухудшениями
Автор схемы на датагоре с народом ругался - говорит что оригинал его. В принципе все друг у друга что-то заимствуют. У него стоит OPA445A и мощность 100 Ватт на выходе.
 
Пусть не свистит.Сначала бы схему отрегулировали по постоянному току . А то костылей наставили.
Ему на всех форумах втыкали
 

Вложения

  • Усилитель с шунтом  Акулиничева  простой.webp
    Усилитель с шунтом Акулиничева простой.webp
    103.4 KB · Просмотры: 561
Последнее редактирование:
Максим, а то что в Вашей схеме нет резисторов в эмиттерах выходной ступени, не страшно?
 
Максим, а то что в Вашей схеме нет резисторов в эмиттерах выходной ступени, не страшно?
А с шунтом резисторов и не должно быть!!! Иначе не корректно шунт Алисона работает
 
Максим, а чего базы выходников ёмкостью не зашунтировал?
" конденсаторами базы выходников зашунтировать ,по 0,47-1 мк на каждую пару .Эффект охрененный"
ну выходники то отделил специально чтобы можно было конденсаторы поставить .но не стал далеко уходить от исходника. на усмотрение оставил
 
Вот валялся у меня без особого дела, корпус от муз. центра. Туда значит, и пристроил усилитель Трошина. Питание -+ 25 в. Индикаторы сам поставил. Вспышка фотоаппарата сделала их светлыми. На самом деле подсветка синяя. Красиво смотрится. Играет тоже красиво.
 

Вложения

  • P1070533.webp
    P1070533.webp
    148.6 KB · Просмотры: 555
  • P1070534.webp
    P1070534.webp
    99.6 KB · Просмотры: 472
Назад
Сверху