- Регистрация
- 4 Мар 2013
- Сообщения
- 4,645
- Реакции
- 117
- Баллы
- 0
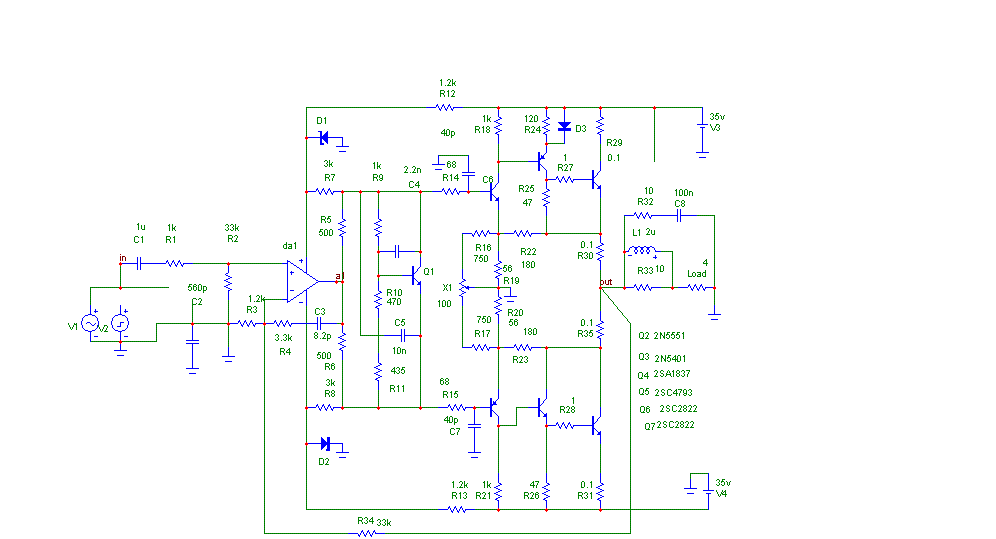
при каком токе покоя? выставьте 20ма ток покоя.Кому он должен? Напридумывали себе всякой фигни и морочите людям голову. В Трошине он как раз и убирает эту ступеньку при малом сигнале.
надоело спорить и что то доказывать.
