Усилители мощности

Возль надписи in там дорожка общего в розрыве и две маленькие пложадочки,их надо соединить?или для чего это так?
 

Вложения

  • удо (1).webp
    удо (1).webp
    101.5 KB · Просмотры: 175
Это разделена сигнальная и силовая земля, соедини ее да и все
 
Ну, её в любом случае надо соединить?
 
Ну, её в любом случае надо соединить?
Можно на эту площадочку запаять SMD резистор на 10Ом и конденсатор на 100нФ. Разработчик этой платы скорее всего так и хотел поступить.
 
Ну как, новый усилитель уже "поёт"?))
 
Ом2 пока в стороне,а по этому усилителю пока думаю как платы сделать,вот нашёл печатку и с роз положением элементов,может кому оже сгодтся
 

Вложения

  • 741 ???? ??.webp
    741 ???? ??.webp
    43.9 KB · Просмотры: 830
  • PCB-of-main-amplifier-50-watt-ocl-by-lf351-2n3055-mj2955.webp
    PCB-of-main-amplifier-50-watt-ocl-by-lf351-2n3055-mj2955.webp
    92.1 KB · Просмотры: 319
Кстати в описании этой схемы можно смело ставить tl071
 
Конечно можно. Можно даже поставить к140уд1а. Будет работать особенно хорошо, в качестве усилителя для абонентского громкоговорителя.
 
За основу в этой схеме 741 стоит но без ухудшения от автора и tl071!речь не про то что можно и га.....поставить и будет работать но микрухи серий opa и ad сдесь точно будут лишние... Дорофеев тому наглядное пособие,ранние постами писал про это и этот усь по ходу не далико пошёл...
 
Схема твоего усилителя насчитывает лет 100 - 150 ! В те давние - древние времена, 741 был самый лучший оу. Вот на нём всё и все собирали. А из сдвоенные - 4558. Стоунколд тоже на 741 был сделан. А у Дорофеева под руками был 140 уд 8. Вот он на нём и собрал свой усилитель. Сухов очень любил 157 серию. Знаешь почему? Потому что он сидел на этих оу. Агеев, в своём параллельнике , Радио 1982, использовал 140 уд 8. Но для улучшения параметров , в том числе и КНИ , очень рекомендовал применить более скоростные оу , типа 544 уж 2 а , 574 уж 1 а . А в следующей версии этого усилителя, он и применил 574 оу.
 
Да мне все равно сколько этой схеме лет,хоть 300 пусть будет!речь не про это,задача я писал ранние какая стоит!я однозначно буду соберать на том что есть,а покупать микросхемы за 5-10$ я не собераюсь,тем более что предвыход и выход я тоже писал что буду ставить.
 
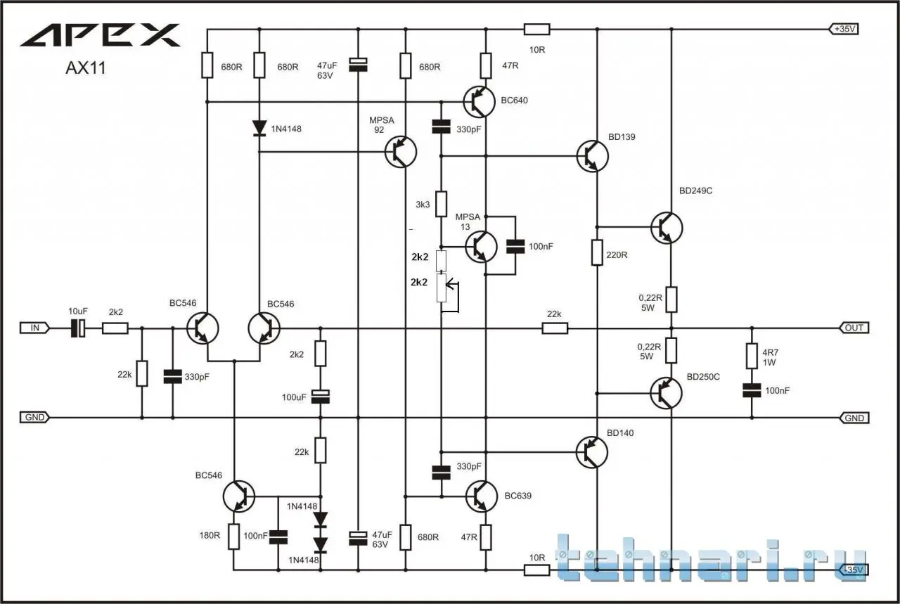
Всем добрый вечер!ньюанс по апексу ах-11, суть вопроса вместо вс639 и вс640 поставил кт503е и кт502е,нагриваются примерно до температуры 45-50градусов за минуту примерно,ранние соберал апекс не обращал как то на это внимание,а вот сейчас заметил,вс546 заменены на кт3102,mpsa 92 заменил на 2n5401,на токе стоит кт815г,предвыход кт815+814г,выход кт865+864,питание +-30в,собран вот по этой схеме,на выходе 28мв в одном канале и 21мв в другом,предвыход стоит на общем радиатора с выходниками,может увеличить эмитерные резисторы на 47ом в цепи питания кт503-502?
 

Вложения

  • Apex AX11 mod SCH.webp
    Apex AX11 mod SCH.webp
    33 KB · Просмотры: 188
На какую пару посоветуете заменить?
 
Что то из транзисторов средней мощности
 
Я понял что чуть мощнее надо чем 502-503,я не селен в таких замёнах,какие с отечественных подойдут?может что то с этих кт961,626,602,940
 
Последнее редактирование:
Я соберал по зелёной печтки,а на оранжевой тут эти транзисторы к радиатору стоят я так понял,видимо и родные по схеме хреются,просто печатка удачние
 

Вложения

  • APEX AX-11 Green.webp
    APEX AX-11 Green.webp
    107.9 KB · Просмотры: 171
  • AX11 55.webp
    AX11 55.webp
    76.4 KB · Просмотры: 118
вс639 и вс640 - 1Вт
Соответственно нужны отечественные пары не ниже такой рассеиваемой мощности.
Можно попробывать поставить КТ961/626.
Печатные платы ужасные. Как минимум выход расположен рядом со входом это полный трэш.
 
Как ранние сдесь уже обсуждался данный усилитель и его платы,могу одно сказать,может они и не правильно розведены но нет не наводок ни фона и т.д.,думаю пока оставить с кт503-502 сделаю им радиаторы и поганяю его,а следующие апексы буду делать по оранжевой плате,кстати,погуглив иностранные форумы и почитав про данный усилитель,греются и родные по схеме транзисторы,буду дальше проводить опыты, в аранжевой плате применю родные транзисторы.
 
Оранжевая печатная плата ничуть не лучше
 
Назад
Сверху