Усилители мощности

Да,согласен с вами но сложность их стоимость оставляет желать лучшего
 
Ну не знаю. ОМ я собирал не по авторской печатной плате. А с запуском вообще никаких проблем не было.
 
Такова селяви. За все надо платить))
 
Я имел ввиду про эту плату,и не проблема с запуском,с этим все гут,а вот с землёй,петля.
 

Вложения

  • IMG_20160725_144554.webp
    IMG_20160725_144554.webp
    78.1 KB · Просмотры: 103
Я понял о чем вы говорите. Многие попались с этой платой. По этому я изначально ушел от неё.
 
Согласен что надо за все платить,но как ранние писал,задача стоит иная
 
Из действительно крутых промышленных УМЗЧ мне на ум приходит только Накамичи 420, Ямаха М-2, Марнац, да Сагден, схемы этих усилителей я видел, многое из них собирают, особенно популярен Марнац. Но не как не Пионер.
 
А по какой вы делали?если можно скиньте не в луте,в пдф,а то с телефона сижу
 
У каждого свой путь! Успехов на поприще усилителестроения!)))
 
Я тоже читал и знаком с этими аппаратами!но весь этот конструктив сложен для повторения!это все одно что повторить ум arcam xeta one,собран на полевиках,ток покоя на моём 240ма.звук как у лампы

Спасибо,и вам!

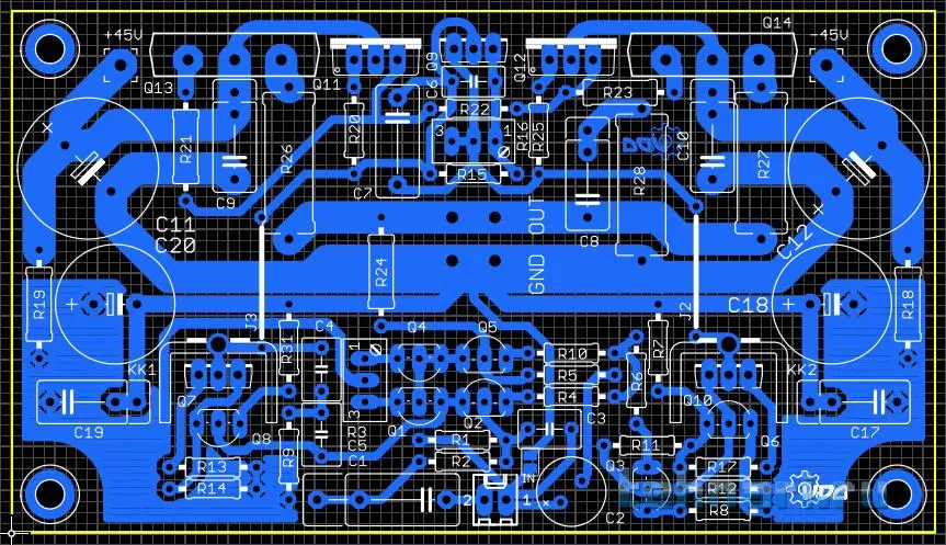
Vadim_161 можно плату ом2 в пдф?
 
А по какой вы делали?если можно скиньте не в луте,в пдф,а то с телефона сижу
Не, схемы там не того уровня о котором ты думаешь :) Вот это чудо я таки собрал, два месяца назад на плате своей разработки, звучал хорошо, друг (для которого я его и собирал) не нарадуется, даже корпус на али для него купил.
УМ по мотивам Марнаца.webp
 
Я про Ом 2имел ввиду,согласен есть разные схемы и одна лучше другой,но и сложность их разная,прихотливось настройки,я не гуру, да и требования к звуку как ранние постами писал не особо придирчивые
 
А вот про ом 2 вы меня заинтересовали!

Пойдёт!!!спасибо!

А дайте в луте,на компе после посмотрю,с расположением элементов есть?а то на картинке плохо мне видно!
 
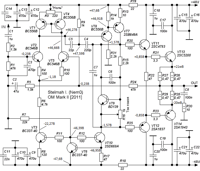
Схема же эта?
 

Вложения

  • Карта напряжений.GIF
    Карта напряжений.GIF
    28.8 KB · Просмотры: 99
Вроде она, там в архиве с платой и схема есть.
 
Господин Сателлит, Вам не надоело строчить кучи постов каждую минуту? Я Вам секрет открою, у нас есть волшебная кнопка которая как рас и нужна для того чтоб в сообщение добавить что то или убрать. Работает она в течении 10 минут.
 

Вложения

  • Снимок.webp
    Снимок.webp
    3.2 KB · Просмотры: 44
спасибо!я в курсе!пишу как мне удобно
 
Всем спасибо!пошёл платы рисовать.
 
Назад
Сверху