Смотрите видео ниже, чтобы узнать, как установить наш сайт в качестве веб-приложения на домашнем экране.
Примечание: Эта возможность может быть недоступна в некоторых браузерах.
Добро пожаловать на компьютерный форум Tehnari.ru. Здесь разбираемся с проблемами ПК и ноутбуков: Windows, драйверы, «железо», сборка и апгрейд, софт и безопасность. Форум работает много лет, сейчас он переехал на новый движок, но старые темы и аккаунты мы постарались сохранить максимально аккуратно.
Форум не связан с магазинами и сервисами – мы ничего не продаём и не даём «рекламу под видом совета». Отвечают обычные участники и модераторы, которые следят за порядком и качеством подсказок.
Если вы у нас впервые, загляните на страницу о проекте, чтобы узнать больше. Чтобы создавать темы и писать сообщения, сначала зарегистрируйтесь, а затем войдите под своим логином.


однополярное питание, моно
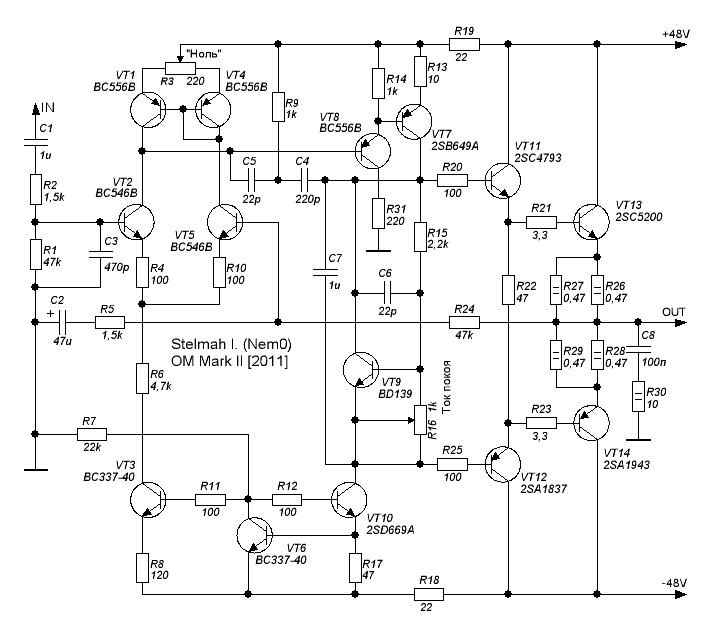
Или вот к примеру отличный усилитель:
Или вот к примеру отличный усилитель:
Посмотреть вложение 53013
Посмотреть вложение 53014
+100
сам собрал недавно отлично работает,звук лучше даже чем у *ланзара*,*переиграл* несколько (буржуйских)усилков на довольно не плохих АС,сейчас ожидает корпус.
очень хороший усилитель,а на *совке* можно только выход и пред выход сделать и то подбирать надо по усилению,а с *буржуйскими* даже без подбора впаял-работает(разброс минимальный)
по цене немного дороже чем *ланзар*,в основном за счёт конденсаторов и нескольких резисторов,а так очень прост и работает с первого раза,в отличии от *ланзара*даже имеет установку ноля на выходе(к стати в ланзаре можно его тоже прикрутить,как и к любому другому усилку на россыпухе)
на данный момент это самый лучший усилок что у меня есть(а есть у меня не мало)
А у меня 2sa1837 и 2sc4793 с большим разбросом по Ку, один 86, другой 160. Или ОС все исправит?на данный момент это самый лучший усилок что у меня есть(а есть у меня не мало )