Смотрите видео ниже, чтобы узнать, как установить наш сайт в качестве веб-приложения на домашнем экране.
Примечание: Эта возможность может быть недоступна в некоторых браузерах.
Добро пожаловать на компьютерный форум Tehnari.ru. Здесь разбираемся с проблемами ПК и ноутбуков: Windows, драйверы, «железо», сборка и апгрейд, софт и безопасность. Форум работает много лет, сейчас он переехал на новый движок, но старые темы и аккаунты мы постарались сохранить максимально аккуратно.
Форум не связан с магазинами и сервисами – мы ничего не продаём и не даём «рекламу под видом совета». Отвечают обычные участники и модераторы, которые следят за порядком и качеством подсказок.
Если вы у нас впервые, загляните на страницу о проекте, чтобы узнать больше. Чтобы создавать темы и писать сообщения, сначала зарегистрируйтесь, а затем войдите под своим логином.
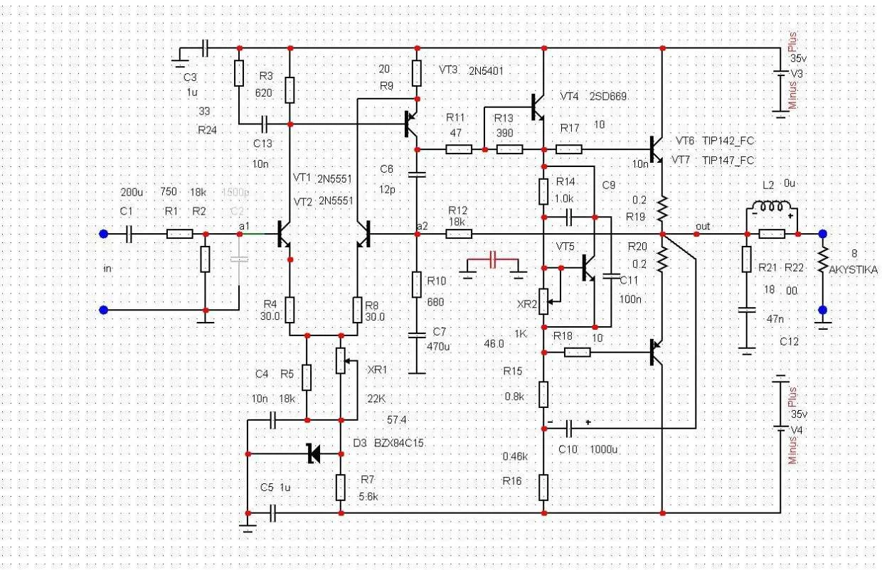
Короче посмотрел, есть такие выходники B778 и D998, их можно использовать в схеме из 44 поста?
Да вроде выглядят солидно....меньше 1ампера нельзя
вообше не согласен.самое большее 2каскада усиления должно быть в мощнике.а лучше вообще один.Сборки Дарлингтона дают искажения на большой мощности - их коэффициент падает с нагрузкой также есть завал на высоких частотах
количество каскадов вашего УНЧ - 4
такой усилок не потянет высокие частоты
сравните транзисторы с нашими кт827 - на таких не тянет совсем!
требуемое количество каскадов для мощных усилителей - 5-6 каскадов!
Ну весь кайф в его минимализме .Ну поставлю ГСП и что тогда? Усилитель Шушурина ака первый амфитон ? Зачем клон делать,оригинал лучше.Максим, еще бы ГСТ добавить)