• Добро пожаловать на компьютерный форум Tehnari.ru. Здесь разбираемся с проблемами ПК и ноутбуков: Windows, драйверы, «железо», сборка и апгрейд, софт и безопасность. Форум работает много лет, сейчас он переехал на новый движок, но старые темы и аккаунты мы постарались сохранить максимально аккуратно.

    Форум не связан с магазинами и сервисами – мы ничего не продаём и не даём «рекламу под видом совета». Отвечают обычные участники и модераторы, которые следят за порядком и качеством подсказок.

    Если вы у нас впервые, загляните на страницу о проекте, чтобы узнать больше. Чтобы создавать темы и писать сообщения, сначала зарегистрируйтесь, а затем войдите под своим логином.

    Не знаете, с чего начать? Создайте тему с описанием проблемы – подскажем и при необходимости перенесём её в подходящий раздел.
    Задать вопрос Новые сообщения Как правильно спросить
    Если пришли по ссылке со старого Tehnari.ru – вы на нужном месте, просто продолжайте обсуждение.

Вопрос - ответ

  • Автор темы Автор темы WHS
  • Дата начала Дата начала
У КТ3102 можно использовать А,Б,Е (Uкэ=50 Вольт), у КТ3107 можно А,Б,И (Uкэ=45 Вольт).
 
Спасибо, понял, а на второй схеме какую функцию выполняют добавленные Я так понимаю диод-дополнительно ограничивает ток, кондер с резистором-инерцность свечения светодиода?
 
время засвечивания светодиода, вторую картинку-набрал в поиске картинки:клип-детектор, схема, сайт не помню.
 
Без всякой предвзятости любителям достать 35 летнюю потеху и утверждать что оно рабочее только...далее чушь по желанию :apl:Ибо темы такие периодически возникают без понятия что такое ремонт и что такое восстановление. Итак
Marantz pm 750 попал на разделочный столик. В деревянном плаще. Выходные транзисторы давно такие не встречались,это уже пропаял. Ну собственно если опустить профилактику электрической части основные работы конечно с переключателями-селекторами. Вот ради интереса посмотрите пшикнул 3м очистителем на контакты-как было алеппо,так и осталось. У этого к примеру кнопку Loudness нажимаешь-канал пропадает. И далее в том же духе. Короче все пришлось старым способом приводить в чувство. Переменные резисторы и кнопки тоже. Из конкретно сдохшего конденсаторы по питанию где то по 6500 мкф были вместо 10000,esr тоже не фонтан,ну да грех огорчаться-ему лет 35
 

Вложения

  • CAM04484.webp
    CAM04484.webp
    64.3 KB · Просмотры: 46
  • CAM04548.webp
    CAM04548.webp
    119.5 KB · Просмотры: 50
  • CAM04546.webp
    CAM04546.webp
    111.5 KB · Просмотры: 42
  • CAM04507.webp
    CAM04507.webp
    66.8 KB · Просмотры: 43
  • CAM04489.webp
    CAM04489.webp
    70.5 KB · Просмотры: 41
  • CAM04488.webp
    CAM04488.webp
    63.1 KB · Просмотры: 45
  • CAM04487.webp
    CAM04487.webp
    65.9 KB · Просмотры: 42
  • CAM04486.webp
    CAM04486.webp
    76.5 KB · Просмотры: 47
  • CAM04485.webp
    CAM04485.webp
    55.5 KB · Просмотры: 65
  • CAM04483.webp
    CAM04483.webp
    57.6 KB · Просмотры: 44
  • CAM04549.webp
    CAM04549.webp
    48.8 KB · Просмотры: 54
  • CAM04550.webp
    CAM04550.webp
    40.1 KB · Просмотры: 44
  • Marantz-PM-750-DC-Service-Manual.gif
    Marantz-PM-750-DC-Service-Manual.gif
    84.6 KB · Просмотры: 87
  • Marantz-PM-750-DC-Service-Manual.pdf
    Marantz-PM-750-DC-Service-Manual.pdf
    5.3 MB · Просмотры: 133
Marantz pm 750 выпуск начало 80-х, наверное стал как новый.
 
:bravo::bravo::bravo::beer2:
 
Красивый, конечно, аппарат. А по схеме, то так ничего особенного, может комплектующими обеспечивается.
 
А по схеме, то так ничего особенного, может комплектующими обеспечивается.
А по паспорту:
Производство: 1978-83 г. Напряжение - 220 в.
Усилитель имеет 5-полосный эквалайзер и светодиодный индикатор уровня мощности, отличный MM и MC фонокорректор.
Мощность RMS: 2 х 105 Вт (4 Ом), 2 х 80 Вт (8 Ом).
Полоса воспроизводимых частот: 5-75 000 Гц.
И, в таком состоянии, стОит добрую 30-ку рублёв.
 
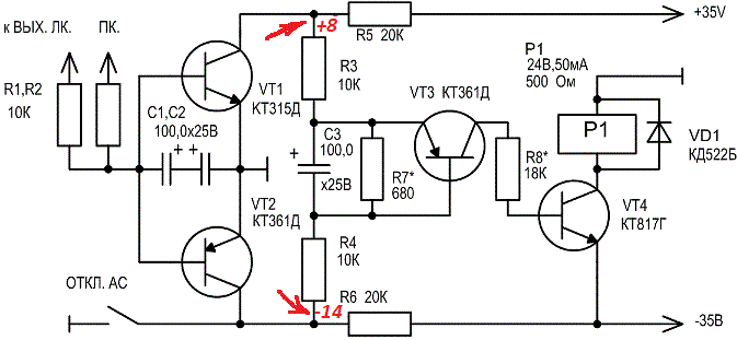
Народ, чего может быть? Вверху +8 вольт внизу -14? Защита от постоянки это, так-то работает, но какой-то перекос по питанию?
 

Вложения

  • post-19707-1238062508.gif
    post-19707-1238062508.gif
    18.7 KB · Просмотры: 55
А откуда схема? Где можно про неё почитать?
 
Если это защита А. Лайкова, то в схеме должны быть стабилитроны по плечам питания и диоды между R3 и R4 ПОДКЛЮЧЕННЫЕ К ЗЕМЛЯНОЙ ШИНЕ. Поэтому у Вас питание и кособочит!
 
Вот оригинальная схема:
 

Вложения

  • Защита А Лайкова 2 вариант.webp
    Защита А Лайкова 2 вариант.webp
    22.5 KB · Просмотры: 61
Так сделал, стало нормально+5,2в. и -4,9в.
 

Вложения

  • post-19707-1238062508.gif
    post-19707-1238062508.gif
    21.2 KB · Просмотры: 60
Какое время задержки включения АС получилось?
1. Конденсатор задержки включения С3 в вашей схеме стоит совсем не там где у автора.
2. Просадка напряжения на плечах питания никак не привязана к земляной точке (отсутствуют диоды) и не понятно каким образом происходит управление транзистором VT3.
3. КТ817 и реле запитаны от минуса конденсаторов питания усилителя, следовательно не произойдёт мгновенного отключения акустики в момент отключения питания и в колонках будут слышны хлопки.
 
1-1 сек. 2-не знаю, но пока работает как в описании. 3- Можно через кнопкой вкл.выкл. питания уся, при выключении замыкать колектор vt2 на ноль, как на схеме.
 
3- Можно кнопкой вкл.выкл. питания уся, при выключении питания отключать питание защиты
 
Назад
Сверху