• Добро пожаловать на компьютерный форум Tehnari.ru. Здесь разбираемся с проблемами ПК и ноутбуков: Windows, драйверы, «железо», сборка и апгрейд, софт и безопасность. Форум работает много лет, сейчас он переехал на новый движок, но старые темы и аккаунты мы постарались сохранить максимально аккуратно.

    Форум не связан с магазинами и сервисами – мы ничего не продаём и не даём «рекламу под видом совета». Отвечают обычные участники и модераторы, которые следят за порядком и качеством подсказок.

    Если вы у нас впервые, загляните на страницу о проекте, чтобы узнать больше. Чтобы создавать темы и писать сообщения, сначала зарегистрируйтесь, а затем войдите под своим логином.

    Не знаете, с чего начать? Создайте тему с описанием проблемы – подскажем и при необходимости перенесём её в подходящий раздел.
    Задать вопрос Новые сообщения Как правильно спросить
    Если пришли по ссылке со старого Tehnari.ru – вы на нужном месте, просто продолжайте обсуждение.

Вопрос - ответ

  • Автор темы Автор темы WHS
  • Дата начала Дата начала
Рыбак,что это вообще занах? За пяток рублей десяток соболей,как KRAB говорит? :fase:
 
Добрый день, уважаемые.
Есть Raspberry Pi через step-down импульсник 24В->5В. Звук с неё идет в китайскую поделку на TDA7492. И TDA, и импульсник с малинкой кушают из одного блока питания 24В, гальванически развязанного с сетью.
Всё вместе дико шумит. Подменяю импульсник на павербанк или отдельную юсб-зарядку - шума нет. Грешу на общую землю (минус провод питания) усилителя и импульсника, но это пальцем в небо.
Подскажите как поправить ситуацию, или хотя-бы точней определить где собака порылась.
 
Импульсник - step-down импульсник 24В->5В на сборке kis-3r33s.
Малинка - микрокомпьютер Raspberry Pi (raspberry - анг. "малина"), прошу прощения, привычка.
Разделить питание - значит запитать от двух развязанных источников питания или есть варианты менее радикальные?
 
Ну если мал-мал есть опыт в нашем трудном деле,можно разделить сигнальную и силовую землю резистором ом в 10 попробовать. Как вариант
 
Как раз мал-мал и будет - знаю как держаться за паяльник чтобы не обжечься, и где можно лизать провод чтобы точно не убило. Спасибо, попробую. Если есть ещё какие-то варианты, пожалуйста озвучьте хотя-бы в общих чертах.
 
Ну пока так только. Нать попробовать. Земля в самом блоке умзч
 
А что, в поисковых системах забанили ?

Это как в Одессе: подходишь к постовому милиционеру, спрашиваешь у него, как пройти на Дерибасовскую, а тот отсылает тебя к торговкам семечками, спросить у них. Зная при том, что ты на Дерибасовской уже стоишь.
 
Посмотреть вложение 359373

Собрал один канал по этой схеме. Питание на скорую руку - 13,5 вольт, 1 А. В месте присоединения стабилитрона - 9,2 вольта. На выходе, перед разделительным конденсатором переменным резистором выставил половину напряжения питания - 6,54 вольта. Плату и пайку перепроверил не единожды. Но не работает. При включении работает ровно одну секунду, потом звук резко снижается практически до нуля.
Кто-нибудь может что-нибудь присоветовать в связи с этим?

Во дни моей юности подходил к мне преподаватель на уроках начертательной геометрии и буквально через секунду указывал мне на две-три моих ошибки. Хотя линий на листе было много. Это впечатляло.
В общем, поняв, что тут мне это не светит, а также то, что усь работает только в момент насыщения электролитов в питании, т.е. что всё дело в токе потребления, покрутил переменный резистор в другую сторону и всё заработало. И напряжение просело до 12,5 вольт, и радиатор транзисторов стал нагреваться. Да, напряжение между стоком и истоком полевиков на выходе уменьшилось до 5,5 вольт, что меньше половины напряжения питания на один вольт, но эту проблему думаю решить регулировкой резистора на 130 кОм.
 
В общем, поняв, что тут мне это не светит
Хорошо бы, если по жизни, в нужное время, перед тобой появлялся преподаватель, и через секунду указывал бы на те или иные ошибки. Но к жалости моей, такого не случится. По этому и приходится самому решать свои проблемы. Разобрался с усилком? Заработал? Ну и хорошо! Так слаще будет....
 
Во дни моей юности подходил к мне преподаватель на уроках начертательной геометрии и буквально через секунду указывал мне на две-три моих ошибки. Хотя линий на листе было много. Это впечатляло. В общем, поняв, что тут мне это не светит,

Вы перепутали форум радиолюбителей с форумом экстрасенсов. Не представив фото того что собрали, требуете указать на ошибку.


На выходе, перед разделительным конденсатором переменным резистором выставил половину напряжения питания - 6,54 вольта.

А рекомендации автора по настройке почитать не судьба? Резистором выставляется ток покоя 100-200 мА, а не половина питания. Чтоб предотвратить разгон тока, диоды Д1-Д3 ставятся на радиатор вместе с М2. Вначале ток покоя большой и радиатор быстро нагревается. При нагреве диодов уменьшается падение напряжение на них и ,соответственно, напряжение смещения на затворе, что приводит к снижению тока покоя. В итоге устанавливается некий равновесный режим.


Читайте инструкции к схемам и выполняйте их. А не так: - я накрутил непонятно чего, а вы разбирайтесь.
 
Собрал один канал по этой схеме. Питание на скорую руку - 13,5 вольт, 1 А.
Лично моё мнение: В двух предложениях-две ошибки. Видимо нужно всё-таки позвать учителя по начертательной геометрии на помощь. В обоих случаях самое главное принцип действия, а не "количество линий".
Из своего опыта: 2 годика назад тоже проводил подобный эксперимент и сделал для себя 2 вывода... Не стоит заморачиваться со схемой на ключевых МОСФЕТах, а брать латеральные. Простая схема на "камнях" работает нестабильно-априори... Исключение-ламповый усилитель. Подход к питанию мосфетных оконечников с простой схемой должен быть намного серьёзней. В противном случае стабильной работы режимов никогда не получить.
И уж очень смущает напряжение питания. Если почитать статейки про питание подобных оконечников, то там должно быть не меньше 20-40 В. Для низкого напряжения, всё-таки присматриваться нужно к латеральным с напряжением отсечки 1-2 В, а не к ключевым у которых 4,5-6,5 В.
 
Последнее редактирование:
Друзья подскажите кто юзал TIP35/36c,как они стоит ли покупать?
 
Всем привет!
Значит у меня проблема следующая.
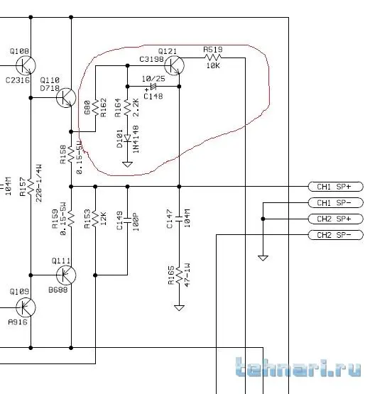
Объясните как работает данный узел.И как рассчитать делитель в базе транзистора чтоб порог срабатывания защиты был другой. Напалил кучу транзелей толку нет.В схеме есть ошибки которые я уже исправил.Если я правильно понимаю сигнал приходит на триггер который блокирует ШИМ.
 

Вложения

  • протект.webp
    протект.webp
    15.3 KB · Просмотры: 67
  • протек1.webp
    протек1.webp
    13.1 KB · Просмотры: 66
У кого нить есть схема на электрофон Школьный моно? Не хватат деталей
 
Всем привет!
Значит у меня проблема следующая.
Объясните как работает данный узел.И как рассчитать делитель в базе транзистора чтоб порог срабатывания защиты был другой. Напалил кучу транзелей толку нет.В схеме есть ошибки которые я уже исправил.Если я правильно понимаю сигнал приходит на триггер который блокирует ШИМ.

Рисунок слева, это задержка включения, пока конденсатор не зарядится до 0.65в относительно эмиттера. транзистор не откроется.

Справа это классическая схема аналога тиристора (динистора).

При напряжении 0.65, относительно эмиттера транзистор начинает открываться, ниже напряжения 0.65в транзистор закрыт, выше - открыт и находится в активном режиме, достигли 0,7 в транзистор открыт полностью, и работает ключевом режиме. Это примерные напряжения, как говорится: в первом приближении.
 
Назад
Сверху