• Добро пожаловать на компьютерный форум Tehnari.ru. Здесь разбираемся с проблемами ПК и ноутбуков: Windows, драйверы, «железо», сборка и апгрейд, софт и безопасность. Форум работает много лет, сейчас он переехал на новый движок, но старые темы и аккаунты мы постарались сохранить максимально аккуратно.

    Форум не связан с магазинами и сервисами – мы ничего не продаём и не даём «рекламу под видом совета». Отвечают обычные участники и модераторы, которые следят за порядком и качеством подсказок.

    Если вы у нас впервые, загляните на страницу о форуме и правила – там коротко описано, как задать вопрос так, чтобы быстро получить ответ. Чтобы создавать темы и писать сообщения, сначала зарегистрируйтесь, а затем войдите под своим логином.

    Не знаете, с чего начать? Создайте тему с описанием проблемы – подскажем и при необходимости перенесём её в подходящий раздел.
    Задать вопрос Новые сообщения Как правильно спросить
    Если пришли по старой ссылке со старого Tehnari.ru – вы на нужном месте, просто продолжайте обсуждение.

Вопросы по усилителю на TDA1558Q

  • Автор темы Автор темы Neo747
  • Дата начала Дата начала
сделал работает норм тока вот микруха греется сцуко. вобщем я доволен, но есть маленькая бяда фон, как от него избавится или хоть сделать не таким слышным? его слышно до пол уровня громкости потом музыка его глушит
 
Купил еще одну микруху, сделал печатку, спаял... все норм работает, постороннего шума нет и почти не греется (спс радиатору) =)
 
ну тогда нормально, от чего запитал?
 
а транс от бп компа пойдет просто бп сломалось а транс цел!
 
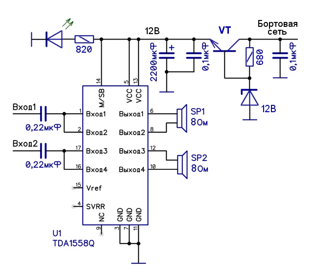
Нормальная работа усилителя на микросхеме TDA1558Q, подразумевает
правильную организацию питания схемы и термообмена микросхемы !!!
Микросхема должна быть закреплена на радиатор с применением
термопасты. Питание должно быть организованно таким образом,
чтобы исключить влияние всплесков импульсов бортовой сети.
На схеме показана организация питания от бортовой сети авто и
мото. Конденсаторы 0,1 мкФ и переход транзистора образуют фильтр
сглаживания высокочастотных импульсов прерывателя двигателя.
Параметрический стабилизатор транзистор, стабилитрон и конденсатор
2200 мкФ образуют срез всплесков повышения напряжения в бортовой
сети и сглаживание этих всплесков. Транзистор VT фильтра должен
крепится на небольшой П-образный радиатор, рассеиваемая на нем
мощность может доходить до 1 Ватта, просто для увеличения теплообмена.
Данная схема позволяет получить 2х10 Ватт мощности для динамиков.
Можно увиличь мощность до 2х20 Ватт применив динамики 4Ом, но
усилитель будет работать в предельном режиме, что не желательно !!!
Транзистор можно использовать КТ805, КТ819 в пластмассе,
стабилитрон любой 12 Вольт, конденсатор 2200мкФ, 25 Вольт ... :)
 

Вложения

  • У1.webp
    У1.webp
    24.3 KB · Просмотры: 193
Всем привет, усилитель собрал - работает. Использовал керамические кондеры. Звук чистый. Вопрос таков: какой материал лучше использовать между радиатором и микросхемой - слюдяную прокладку или термопасту?
 
Если надо изолировать от корпуса, то надо применять слюду или специальные теплопроводные прокладки. Если не надо - то достаточно одной термопасты.
 
Хмм, спасибо. Валерий, а что обладает лучшей теплопроводностью?
 
Можно ли подключить один динамик 'мостом'?
 
Нет, эта микросхема уже работает в режиме моста.
 
а если подключу динамик к плюсу ЛК и плюсу ПК? сгорит микра? или просто работать не будет?
 
Искорка будет :))
 
если искорка, то это не есть гут.
тогда другой вопрос. почему когда один динамик подключен(неважно Л или П) низов больше, как только подключу второй, сразу весь бас пропадает(делится на две колонки?). как этого избежать?
 
это баг с микрухзой походу, или перегрел или паленая, или чето уже коротнуло.
у меня было такое же на полудохлой тдашке.
 
Привет всем, тут где то по моему были ответы на вопрос про отдельный блок питания, но чё то не могу найти. хочу сделать чтоб был отдельный блок питания. Валяются несколько трансформаторов, так вот, хочу спросить как выпрямить ток сних?
 
для выпрямления нужен диодный мост и конденсатор, на диодном мосте 4 выхода(+, -, и 2 полоски, вот к полоскам припаиваешь 2 выхода с транса(переменное напряжение) а где плюс и минус нарисано-соотвественно выход будет плюса и минуса питания, паралельно вешаешь конденсатор(на 6-10 тыщ микрофарад на 16-25 вольт(смотря скоьько выходное напряжение), ну и готов блок питания(есть картинка в теме про тда7294 но там двух полярное, но примерно схемку можешь глянуть).
 
http://www.tehnari.ru/attachments/f114/4440d1253455865-dhenoiie1.jpg эту схемку имел в виду? И ещё пара вопросов. Какой взять диодный мост?(марка, или параметры, просто ниразу не сталкивался с ними) И если я соберу этот БП то фильтр по пиатанию (кондёр 6800mf и керамический 0.33mf) тоже ставить?
 
аааааааааааа людиииииии, помогите пожалуйста,:tehnari_ru_121: делаю на заказ, сроки поджимают:tehnari_ru_159:
 
Назад
Сверху