• Добро пожаловать на компьютерный форум Tehnari.ru. Здесь разбираемся с проблемами ПК и ноутбуков: Windows, драйверы, «железо», сборка и апгрейд, софт и безопасность. Форум работает много лет, сейчас он переехал на новый движок, но старые темы и аккаунты мы постарались сохранить максимально аккуратно.

    Форум не связан с магазинами и сервисами – мы ничего не продаём и не даём «рекламу под видом совета». Отвечают обычные участники и модераторы, которые следят за порядком и качеством подсказок.

    Если вы у нас впервые, загляните на страницу о проекте, чтобы узнать больше. Чтобы создавать темы и писать сообщения, сначала зарегистрируйтесь, а затем войдите под своим логином.

    Не знаете, с чего начать? Создайте тему с описанием проблемы – подскажем и при необходимости перенесём её в подходящий раздел.
    Задать вопрос Новые сообщения Как правильно спросить
    Если пришли по ссылке со старого Tehnari.ru – вы на нужном месте, просто продолжайте обсуждение.

Аудиосистемы 5.1

тогда и усь крутой делай,ну или хотя бы на транзисторах простенький,а не на тда7294(*голышом*)
очень рекомендую для сабика *ланзар*
простой,легок в настройке(ток покоя выставил и всё)-200ватт (один канал)по деньгам выходит100-120гривен
 
А ну. Подробнее Че там за простенький усилок простенький .
И Че там за усилок на транзисторах ??
 
та без проблем
всё в архиве:)
 

Вложения

Принципе усилок хороший. Ток чет мне в нём не нравится!
Эксплуатировать его до 200ватт одно радует при 2/3 нагрузки, уровень искажений очень мал 0.04%
 
Вот теперь думаю какой усилитель делать?! если я сделаю усилитель для саба на транзисторах а на сотелиты от TDA разница по звучанию будет?? Просто хочется, не сильна заморачиваться, но при этом хочется собрать хороший. И хотя в транзисторном уселке всего 73 элемента .
 
я собрал такой усилок, при сравнении с тда звучит круче и мощнее, но тда 7294 в мост дает пости тот же результат и по мощности и качаству
 
вот чесно признаюсь,-ни разу не считал сколько элементов в усилителях:)
разница в звучании будет и такая что потом (возможно)захочется собрать и на сателиты (или на хорошую стерео пару)транзисторный усилитель.
в общем всё зависит от того на каких АС слушать,что слушать и как слушать.
 
я падумаю на каком буду делать усилитель для саба
 
а нам то что,это тебе нужно:)
 
для саба мост 7294-выше крыши
 
а я вчера прочитав про этот ланзер то было решино сделать такой для буфера. Только вот не могу нигде транзисторов найти тех:( Это они б\у продаются или новые?
 
а я вчера прочитав про этот ланзер то было решино сделать такой для буфера. Только вот не могу нигде транзисторов найти тех:( Это они б\у продаются или новые?
какие именно?
 
2SA1837 и 2SC4793
 
они не такие редкие! ищи и всегда найдешь.
Я тут заказал все транзисторы вышло 700р
Ток Биполярный транзистор 2SC5200+2SA1943 пара самый дорогой за пару таких 250р а в остальном нормальна. Осталось ждать посылку (какая посылка первая придет TDA или транзисторы
 
2SC5200+2SA1943
у нас стоит 35гривен
 
2-1d136
для сателитов с фильтром не выше первого порядка
 

Вложения

да-да) спасибо) выручаешь бестолкового:)
 
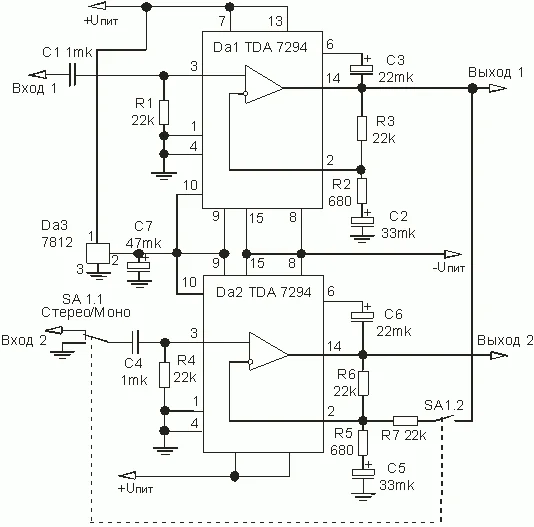
Я тут лазил в интернете и нашел схему TDA 7294
 

Вложения

  • image12.webp
    image12.webp
    19 KB · Просмотры: 17,619
Назад
Сверху