• Добро пожаловать на компьютерный форум Tehnari.ru. Здесь разбираемся с проблемами ПК и ноутбуков: Windows, драйверы, «железо», сборка и апгрейд, софт и безопасность. Форум работает много лет, сейчас он переехал на новый движок, но старые темы и аккаунты мы постарались сохранить максимально аккуратно.

    Форум не связан с магазинами и сервисами – мы ничего не продаём и не даём «рекламу под видом совета». Отвечают обычные участники и модераторы, которые следят за порядком и качеством подсказок.

    Если вы у нас впервые, загляните на страницу о форуме и правила – там коротко описано, как задать вопрос так, чтобы быстро получить ответ. Чтобы создавать темы и писать сообщения, сначала зарегистрируйтесь, а затем войдите под своим логином.

    Не знаете, с чего начать? Создайте тему с описанием проблемы – подскажем и при необходимости перенесём её в подходящий раздел.
    Задать вопрос Новые сообщения Как правильно спросить
    Если пришли по старой ссылке со старого Tehnari.ru – вы на нужном месте, просто продолжайте обсуждение.

Беглый светодиодный огонь

  • Автор темы Автор темы dan125
  • Дата начала Дата начала
хм... а такое допустимо?:tehnari_ru_325: и как долго работала? а светодиоды брал теже что и на схеме указаны?


нет, светодиоды другие, но от 12 вольт уже месяца 2 работает и я доволен
 
Еще хоче спросить, наверняка в данном форуме есть темы по поводу изготовления печатных плат с помощью лазерного принтера, киньте ссылку на тему если не трудно, а то не могу найти..... :tehnari_ru_182:
 
Привет всем, вот наконец приступаю непосредственно к изготовлению(долго не мог найти всех радиодеталей, в частности, второй микросхемы), так как изготавливать решил на печптной плате хочу задать следующий вопрос: подойдет бумига для фотопечати, чтоб в дальнейшем с нее перенести рисунок на текстолит?
 
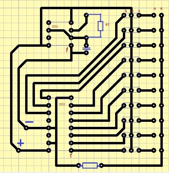
И вот еще, плату тоже решил натисовать сам, если не сложно посмотрите не допустил ли я ошибок...
 

Вложения

  • плата1.webp
    плата1.webp
    53.5 KB · Просмотры: 189
неужели мне никто ничего не ответит? :tehnari_ru_235:
 
Спасибо Валерий, я смотрел вашу тему уже ни раз, нашел очень много полезного, но дело сейчас в том, что для открытия вашей платы у меня нет специальной проги, и скачать не в состоянии т.к. инет с лимитом, нашел очень простенькую програмку для рисования плат, данный формат она не поддерживает, вот я и попытался нарисовать сам ориентируясь на ту картинку, что в jpg формате в вашей теме, заодно и руку немного набил, и еще попытался избежать перемычек..
 
Так можно распечатать и другой графический формат, только правильно смасштабировать.
 
Я понимаю, но мне это показалось немного нудным занятием, тем более давно хотел попробывать порисовать сам, так что хочу закончить свой маленький проект, но с интересом приму все поправки и предложения.. :tehnari_ru_657:
 
Посмотрел твою разводку и ошибок не обнаружил.
 
Спасибо :tehnari_ru_159: а вот на счет ширины дорожек, есть ли смысл сделать некоторые из них шире(в данный момент они 0,8 мм) и что на счет бумаги, подойдет ли глянцевая для фото, просто досталась бесплатно, а девать некуда...
 
Сделай дорожки по миллиметру, этого будет достаточно.
А фотобумага не подойдёт, нужно взять страницу из глянцевого журнала.
 
Хорошо, большое спасибо за помощь :tehnari_ru_998:
 
вот конечный вид схемы, завтра приступаю к изготовлению :)
 

Вложения

  • плата2.webp
    плата2.webp
    50.9 KB · Просмотры: 248
Фотографии изделия выложить не забудь.
 
Выложу обязательно, но не раньше понеделькика, сегодня в гости поедем. Но всеже сегодня успел перевести и протравить плату, для первого раза думаю получчилось неплохо :)
 
сегодня собрал схему и возникла такая проблема: при включении загораются сразу все диоды, но ярко горят только с 1 и 4 выводов, никакого мигания нет вовсе. Питание подаю 12в, диоды на 3в., больше никаких изменений нет, вот только заметил что кондер мне дали на 63в.
 
Возможно, что они мигают, но слишком быстро.
 
резистор стоит переменный, схема на него не реагирует, или нужно кондер другой особывать? И могут ли влиять транзисторы на работу кр972а?
 
Назад
Сверху