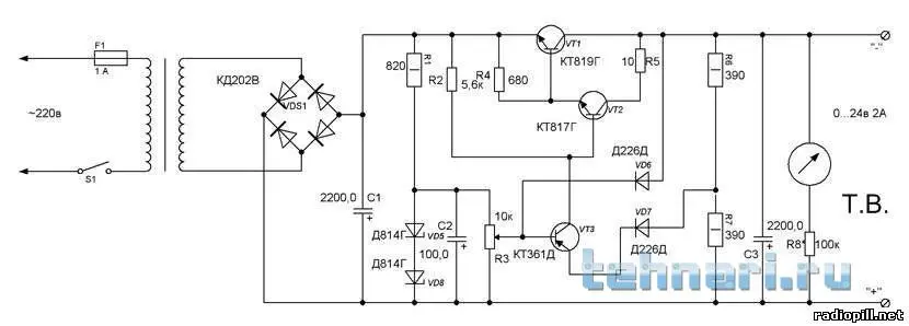
Блок питания на 12 вольт

а вы где дружище в таком случае проживаете? извините за нескромный вопрос....tehno032
 
Я слепил из с того что было) был бы стабилитрон я б конечно его воткнул туда

так поковыряйся в старых платах, там наверняка есть стабилитроны, подогнать порог максимального напряжения и всё.
к примеру у тебя стабилитрон на 18в, а надо всего до 12в, так ставим подстроечник и получаем делитель с движка которого уже заводим на переменник и будет практически ЛБП.
 
DTS тогда для стабилитрона на18в ему нужно гдето найти напряжение вольт 20-22. и не забыть резистор балластный привентить к стабилитрону. а видео чьё?
 
DTS а если к этому бп подключить 3 автомобильные лампы( по 11 ватт 12 вольт) в параллель и поставить регулятор на 15 вольт -бп запустится при включении в сеть с подсоединёнными лампами?
 
а куда ему деваться, только лампочек таких у меня нет, а вот 12в*40Вт есть, что по сути даже лучше.
 
 
чудненько! а как поведёт себя он при кз при подключенной лампе? там судя по схеме хорошая защита от кз.
 
транзистор закроется и на выходе будет ноль.
 
tehno001а посмотреть. а то типа сало оно и в африке сало-чего его пробовать! пойду шмат отрежу да с чёрным хлебом.....
 
Кстати , Владимир вы когда своего Гумелю с каскодом соберете ? :)
 
tehno001а посмотреть. а то типа сало оно и в африке сало-чего его пробовать! пойду шмат отрежу да с чёрным хлебом.....

сало -сЫла, спорт - могЫла :wo:
от сала ещё никто не умер :tehnari_ru_953:
 
 

Вложения

  • images (1).webp
    images (1).webp
    7.6 KB · Просмотры: 68
DTS! снимаю шляпу! это нужно в раздел по бп. обалденная тема будет....
 
Вадим. на счёт каскода постараюсь до нового года разобраться. при таком дурдоме в стране жизнь не особо располагает к новым проектам. есть мысли затариваться солью и спичками-у нас сибирь:tehnari_ru_509:
 
Алексей !я никогда не поверю что д814 у вас там в дефиците! у нас в сибири их как на стабилитронной фабрике-ну типа завались....:fellow:
 
Назад
Сверху