Буду делать лабораторный БП из АТХ

  • Автор темы Автор темы Tyzik
  • Дата начала Дата начала
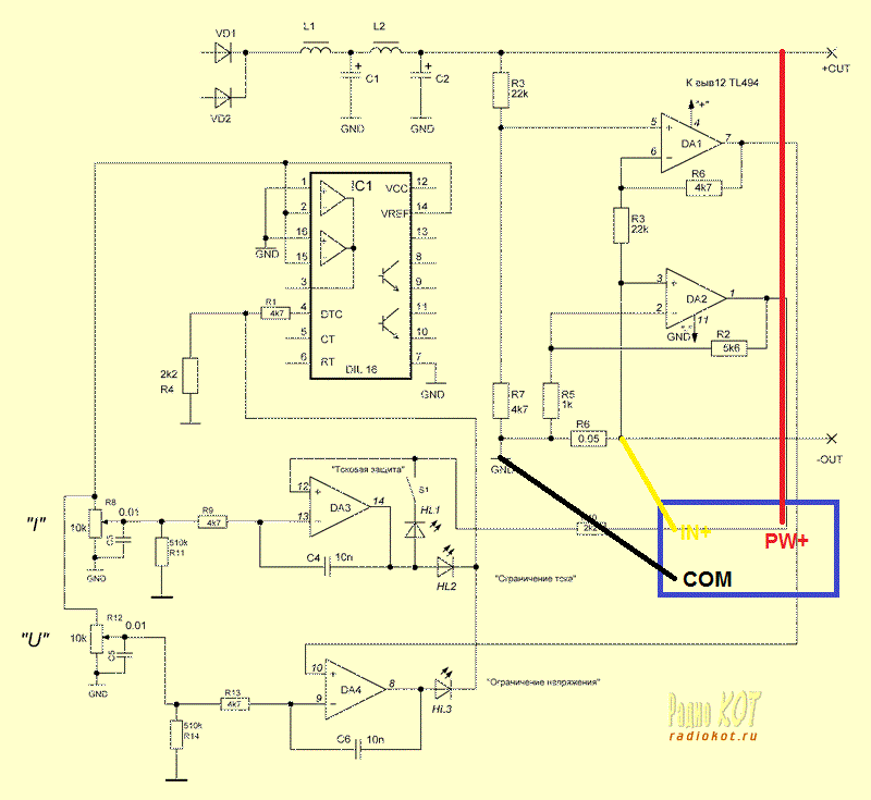
На рисунках прекрасно нарисовано, что шунт наружный, а не внутренний. Хотя может и внутри сделано место для шунта, на фото не видно, но я сомневаюсь, что внутренний шунт на 100А. Разъем с двумя выводами это питание блока. Большой разъем - Общий, напряжение и ток. Только не пойму, почему на схеме три вывода, а на фото 4-е. Скорее всего два нижних, это сдвоенный СОМ (общий), по меряй, где то есть сдвоенный? А так на схемах все разрисовано понятно. Надо будет делать коррекцию напряжения и тока, подстроечными резисторами, а для этого надо иметь вторые опорные приборы, с чем то надо сверятся ?... :)
 
Да нижний сдвоенный, в разъеме 3 провода. Резюмируем, как подать питание и как подать ток? Для особо одаренного, пальцем желательно ткнуть на схеме. Спссибо за ранее.
 

Вложения

  • бп.webp
    бп.webp
    36.4 KB · Просмотры: 3,860
Подключено так? Если да, то попробуй подстроечный резистор покрутить Current (ток)
 

Вложения

  • 08.gif
    08.gif
    36.1 KB · Просмотры: 23,440
Подключено так? Если да, то попробуй подстроечный резистор покрутить Current (ток)
Да так подключено, только в этом случае он хоть что-то показывает. Резистор пробовал крутить, ну меняются данные немного. Пробовал к блоку спиральку нихромовую подключить, там меньше ток чем на лампе показывает и спиралька разогревается. Может надо еще питание куда-нибудь подключать, другие 2 проводка?
 
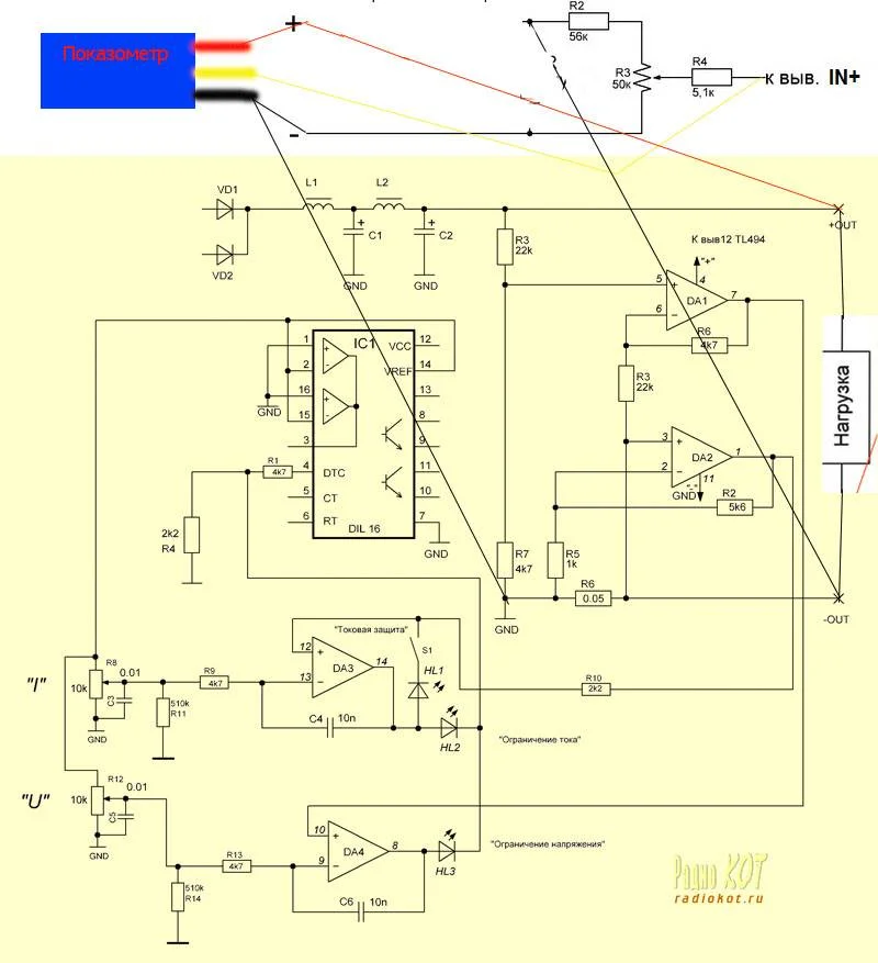
Попробуй так. Должно получиться.
 

Вложения

  • Приставка.webp
    Приставка.webp
    4.2 KB · Просмотры: 162
Да. Так. Пробуй
 
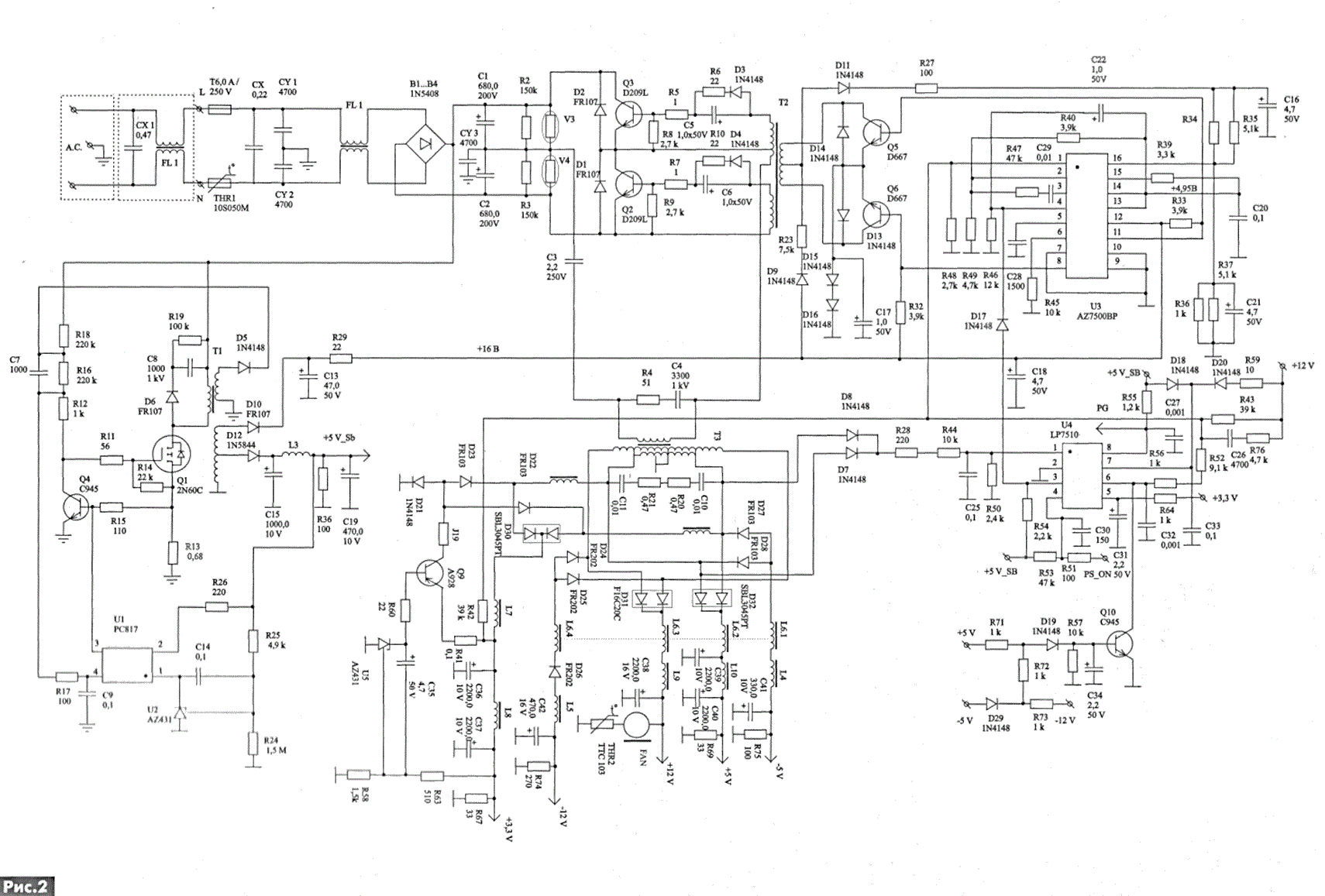
Доброго времени суток!!!! Перерыл много сайтов по переделке БП АТХ в ЛБП, но что то так и не могу разобраться в этом. В наличии БП PCB atx2d4 на 340W. микры стоят LM339N и KA7500B. Есть огромное желание сделать из него ЛБП со стрелочными индикаторами (имеется куча совдеповских).
Что то уже начал в нем выпаивать но дальше как то ссыкотно. Если Вам не трудно, можете "ткнуть пальцем" в схему и подсказать что убирать и добавлять?
 
вот очень похожая схема
 

Вложения

  • atx-2.gif
    atx-2.gif
    141.4 KB · Просмотры: 7,624
Усомнившись в схеме, перепроверил и по разводке и на сайтах/форумах, многое сходится. так что думаю, что эту схему можно вполне применить и к этому БП.
 
Help!

Всё? Все себе сделали ЛБП и забыли? Помогите сделать ЛБП, и хочется и ссыкотно.
 

Вложения

Приблизительно так.
 

Вложения

  • atx-2.gif
    atx-2.gif
    155.3 KB · Просмотры: 26,551
Евгений, вроди всё "лишнее"выпаял. какие дальнейшие действия. по теме идет установка LCD. я хотел бы поставить цифровые (лед сегменты) или обычные (стрелочные) есть какие нибудь предложения?
 
покупать готове Вольт- и Амперметры дорого. (порядка 300-500 р. каждые)
 
Собрать плату и настроить. Какие Вам нравятся, такие и ставьте АВ - метры. Есть прверенная схема на семисегментиках (на PIC16F676), но не могу дать ссылку на сторонний источник, или можно использовать Кр572ПВ2А (ICL 7107).
 
получилось вот так yadi.sk/d/1M1ojki17rRRY
yadi.sk/d/eL2Pyd417rRTC
yadi.sk/d/CgmQ0ujG7rRTs
Какой экран ставили? Можно поподробнее? (со схемкой)
 
Назад
Сверху