• Добро пожаловать на компьютерный форум Tehnari.ru. Здесь разбираемся с проблемами ПК и ноутбуков: Windows, драйверы, «железо», сборка и апгрейд, софт и безопасность. Форум работает много лет, сейчас он переехал на новый движок, но старые темы и аккаунты мы постарались сохранить максимально аккуратно.

    Форум не связан с магазинами и сервисами – мы ничего не продаём и не даём «рекламу под видом совета». Отвечают обычные участники и модераторы, которые следят за порядком и качеством подсказок.

    Если вы у нас впервые, загляните на страницу о форуме и правила – там коротко описано, как задать вопрос так, чтобы быстро получить ответ. Чтобы создавать темы и писать сообщения, сначала зарегистрируйтесь, а затем войдите под своим логином.

    Не знаете, с чего начать? Создайте тему с описанием проблемы – подскажем и при необходимости перенесём её в подходящий раздел.
    Задать вопрос Новые сообщения Как правильно спросить
    Если пришли по старой ссылке со старого Tehnari.ru – вы на нужном месте, просто продолжайте обсуждение.

Буду делать лабораторный БП из АТХ

  • Автор темы Автор темы Tyzik
  • Дата начала Дата начала
Найти не рабочий китай. мультиметр или какую-нибудь Ц-эшку и от туда взять шунт.
 
От 30кОм до пока не подберешь.
 
Не считал, но 0.017м - это 1.7 см (17мм).
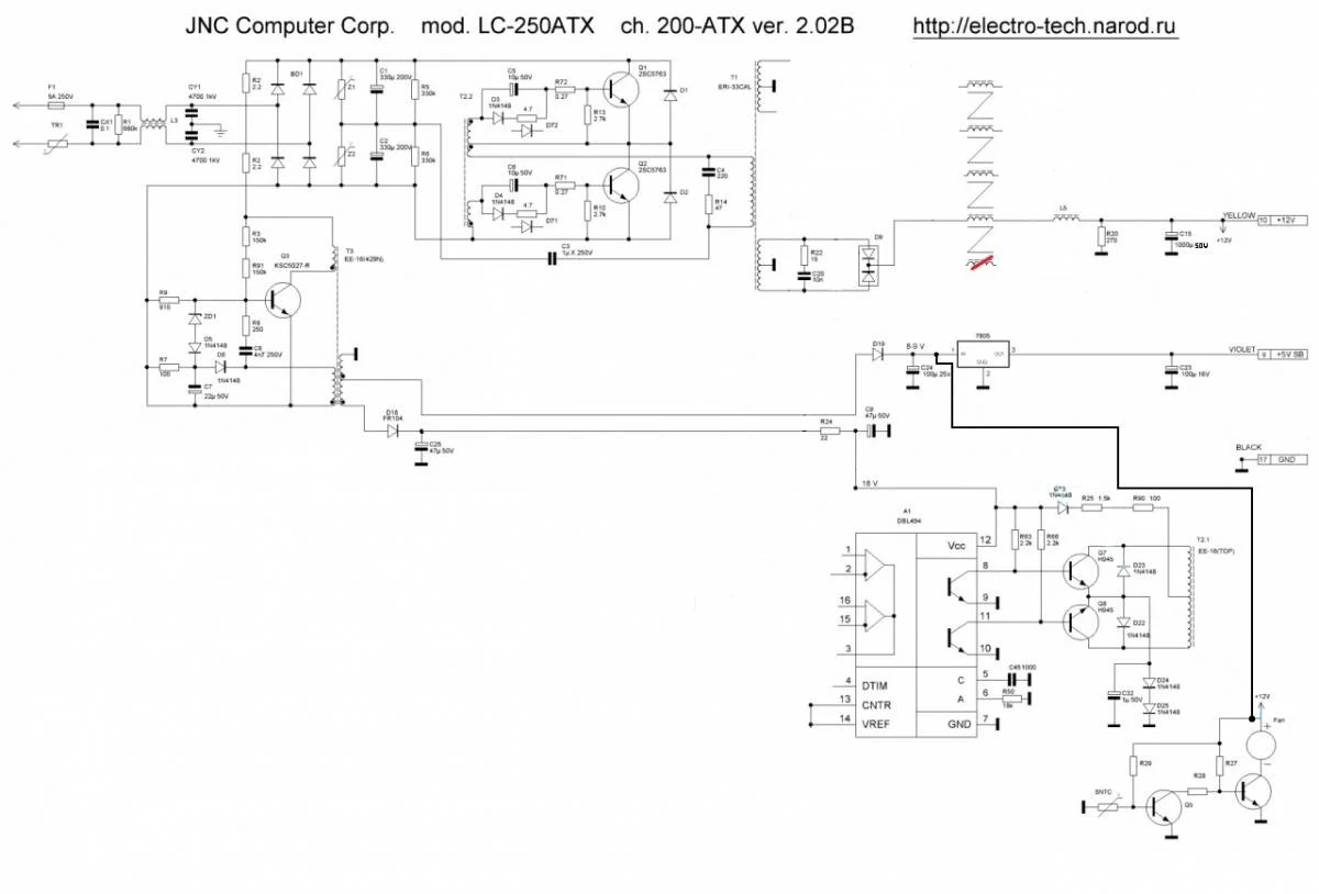
Ага, тоже догадался. Че-то тупанул. Спасибо за поддержку. Еще вопрос, получил китайский вольтметр там три проводка красный, черный и желтый. Ну красный и черный это напряжение желтый соответственно ток. Куда подключить ток посоветуйте. И вентилятор куда подключить? Схема такая, только блока на двух транзисторах снизу нет.
 

Вложения

  • 2.webp
    2.webp
    40.4 KB · Просмотры: 738
  • бп.webp
    бп.webp
    40.3 KB · Просмотры: 968
Не известно стоит там шунт или нет. Я свои А-метры подключаю параллельно шунту, который на доп. плате.
вентилятор куда подключить?
Можно и на вход 7805 без РЧВ (регулятор частоты вращения)
 
Ну собственно так я и пытался подключить. То есть параллельно тому шунту о котором я и спрашивал всегда, который 0,05ом? Нифига, абру кадабру показывает. Посоветуйте как можно цешником проверить и возможно ли это?
 
Все, домучил. Худо - бедно работает. Лампочка так и не перегорела, но горит очень ярко. Помнится и в камазе далеко не сразу 12 вольтовая лампочка перегорает, а там 24 вольта. Не очень понятно что амперметр показывает, ну и фиг с ним. Не так красиво как у тузика, но устраивает вполне. Огромное спасибо тузику за помощь.
 

Вложения

  • P1070145.webp
    P1070145.webp
    51.5 KB · Просмотры: 394
  • P1070146.webp
    P1070146.webp
    24.2 KB · Просмотры: 332
  • P1070147.webp
    P1070147.webp
    43.7 KB · Просмотры: 395
  • P1070148.webp
    P1070148.webp
    48.8 KB · Просмотры: 367
А чё ток то 99.9А показывает ?... :)
 
Ну я может че не понимаю, ток параллельно шунту блока подключил. Может надо по другому, но по моему косячный показометр, никак не смог адекватные показания сделать.
 
Ну я может че не понимаю, ток параллельно шунту блока подключил. Может надо по другому, но по моему косячный показометр, никак не смог адекватные показания сделать.
Чтото не так и показометр, вроде нормальный, на других фото при меньшем напряжении, меньший ток. Неправильно или не тот подключен шунт ... :)
 
А как шунт подобрать?
 
Шунт всегда подключается последовательно нагрузке и имеет маленькое сопротивление. Энергия на нагрузку идет через него. С его концов снимается падение напряжения, которое и идет на прибор. Можно фото задней части твоего показометра ?... :)
 
Шунт всегда подключается последовательно нагрузке и имеет маленькое сопротивление. Энергия на нагрузку идет через него. С его концов снимается падение напряжения, которое и идет на прибор. Можно фото задней части твоего показометра ?... :)

Вот так:) George Smith чуть изменил твой рисунок:)Добавка.webp
 
Есть возможность раскрутить прибор? Посмотри есть ли там шунт?
Попробуй подключить через многооборотный резистор. Примерно так. Подбирай пост. резисторы .
 

Вложения

  • Приставка.webp
    Приставка.webp
    4 KB · Просмотры: 225
Последнее редактирование:
Или в самом приборе должно быть многооборот. СП.
 
Женя чёйто ты не то рассказываешь, тем более шунт параллельно нагрузке, это нонсенс ... :)
 
Есть возможность раскрутить прибор? Посмотри есть ли там шунт?
Попробуй подключить через многооборотный резистор. Примерно так. Подбирай пост. резисторы .
Вот как китайцы предлагают делать. У меня почему-то не допаяно второе гнездо было, припаял, подключил на выход 7805, ну и показывает напряжение. Подключаю ток по этим схемам, ничего не регулируется и везде 5 вольт. Теперь вообще не пойму че-куда подключать? Сверху, плохо видно, два больших отверстия, похоже туда надо шунт подключать, но вот какое сопротивление? Эти отверстия, тупо желтому и черному проводу параллельно идут. Был бы очень признателен тузику если бы он научил куда все провода подключать, по подробнее для особо одаренных.
 

Вложения

  • шунт.webp
    шунт.webp
    52 KB · Просмотры: 313
  • 2013-05-22_140958.webp
    2013-05-22_140958.webp
    48.3 KB · Просмотры: 694
  • 2013-05-22_141007.webp
    2013-05-22_141007.webp
    47.7 KB · Просмотры: 310
  • 2013-05-22_141019.webp
    2013-05-22_141019.webp
    46.5 KB · Просмотры: 547
Назад
Сверху