Смотрите видео ниже, чтобы узнать, как установить наш сайт в качестве веб-приложения на домашнем экране.
Примечание: Эта возможность может быть недоступна в некоторых браузерах.
Добро пожаловать на компьютерный форум Tehnari.ru. Здесь разбираемся с проблемами ПК и ноутбуков: Windows, драйверы, «железо», сборка и апгрейд, софт и безопасность. Форум работает много лет, сейчас он переехал на новый движок, но старые темы и аккаунты мы постарались сохранить максимально аккуратно.
Форум не связан с магазинами и сервисами – мы ничего не продаём и не даём «рекламу под видом совета». Отвечают обычные участники и модераторы, которые следят за порядком и качеством подсказок.
Если вы у нас впервые, загляните на страницу о проекте, чтобы узнать больше. Чтобы создавать темы и писать сообщения, сначала зарегистрируйтесь, а затем войдите под своим логином.
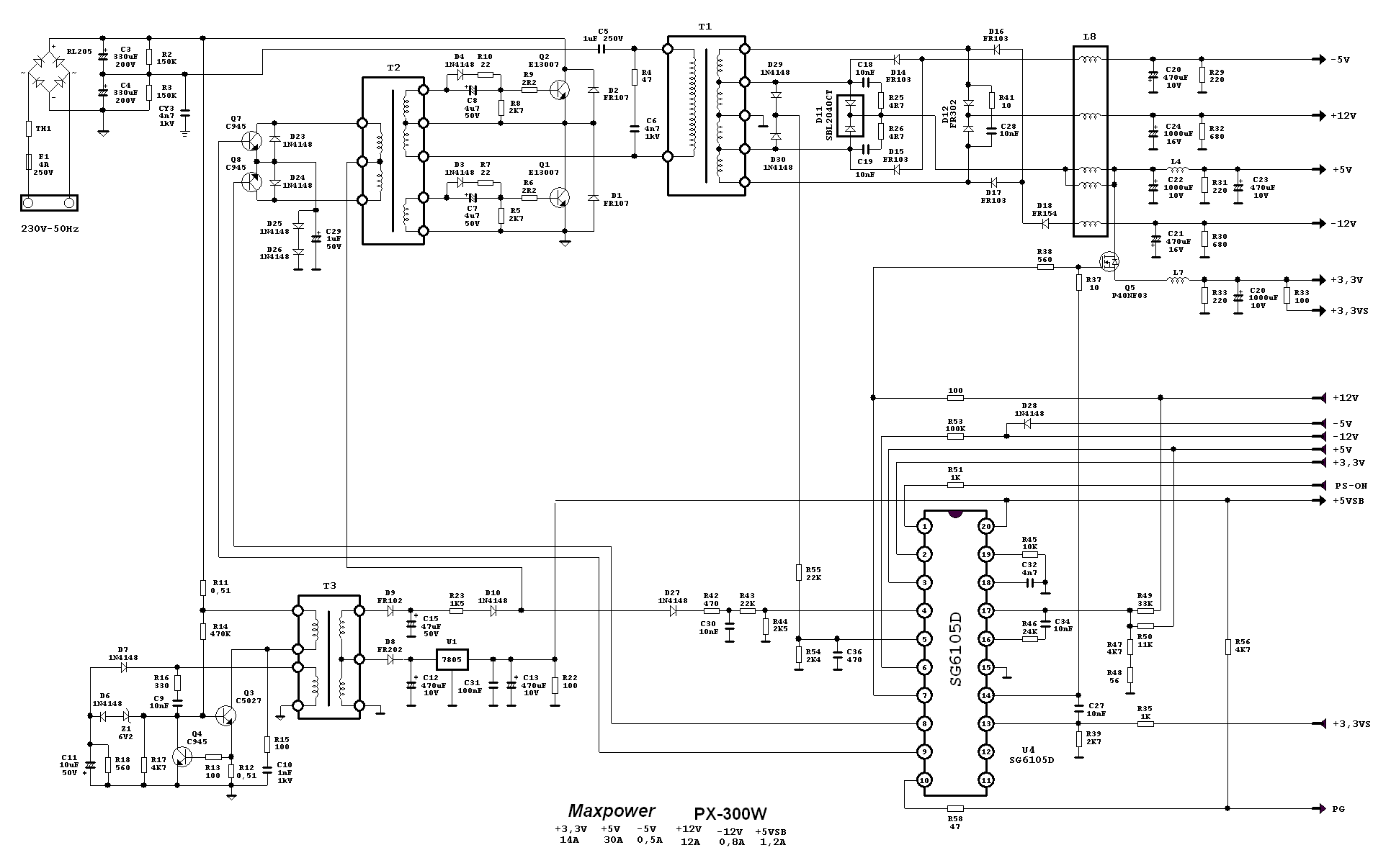
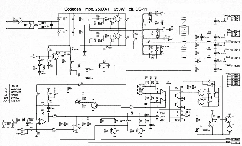
Такого не знаю,я примерно понял о чем речь,у вас ламповая аппаратура,ну а трансформатор есть трансформатор.Как обычно.буферный транс
...Схему свою я нашёл:
А я вот её не нашел. Почитайте, модератор.
...
Уважаемы пользователь, во первых ссылка была битой (поэтому и была удалена), во вторых картинку надо вставлять на форум а не давать ссылку на другие источники.И что не так?
Пишите тому кто больше понравилсяИ упоминания об имени модератора нет - у вас их четыре, не поймёшь - кому писать.
Если бы ссылка вела на картинку то я бы её перенес в ваше сообщение а ссылку удалил, но ссылка вела в никуда...Прошу в кратком комментарии помещать указатель на причину удаления.


Да чего там править если К.З в трансе???подправить в базах не получится. видно в базах верхняя полуволна еще сносно а вот нижняя.....отсюда и на к-э хрень идет. подкинуть заведомо справный трансформатор есть возможность?
Очень часто, конденсаторы стоящие в базовых цепях силовых транзисторов увеличивают Эквивалентное Последовательное Сопротивление (ЭПС). Причём емкость конденсатора остаётся прежней, а вот сопротивление конденсатора при работе на высоких частотах значительно возрастает, что приводит к уменьшению импульсов управления силовыми транзисторами, что в конечном итоге приводит к невозможности работы на максимальной мощности БП и перегреву и выгоранию силовых транзисторов. Если нет возможности проверить ЭПС прибором, базовые конденсаторы желательно сразу заменить новыми, можно немного большей ёмкости.Чтоб не возиться с ремонтом транса и при отсутствии замены, можно как ни будь облагородить сигнал в базах силовиков?