• Добро пожаловать на компьютерный форум Tehnari.ru. Здесь разбираемся с проблемами ПК и ноутбуков: Windows, драйверы, «железо», сборка и апгрейд, софт и безопасность. Форум работает много лет, сейчас он переехал на новый движок, но старые темы и аккаунты мы постарались сохранить максимально аккуратно.

    Форум не связан с магазинами и сервисами – мы ничего не продаём и не даём «рекламу под видом совета». Отвечают обычные участники и модераторы, которые следят за порядком и качеством подсказок.

    Если вы у нас впервые, загляните на страницу о форуме и правила – там коротко описано, как задать вопрос так, чтобы быстро получить ответ. Чтобы создавать темы и писать сообщения, сначала зарегистрируйтесь, а затем войдите под своим логином.

    Не знаете, с чего начать? Создайте тему с описанием проблемы – подскажем и при необходимости перенесём её в подходящий раздел.
    Задать вопрос Новые сообщения Как правильно спросить
    Если пришли по старой ссылке со старого Tehnari.ru – вы на нужном месте, просто продолжайте обсуждение.

Был проигрыватель Радиотехника ЭП-101

Статус
В этой теме нельзя размещать новые ответы.
Я вот тоже стеснялся, но спрошу.Наполнение сундучка соответствует заявленной стоимости?Выдержки из меню огласите пжста
 
Стесняюсь спросить, это цена вкупе с дисками,
Все в одном флаконе, замок не из золота. Из меня фанат никакой, но это серия из 8 дисков за все время 1974-2000 годы FRESH AIRE, издатель American Gramaphone LLC.
Все остальные диски (их порядка 140) которые у меня есть, года были новые не стоят этих восьми. Хотя есть любопытные с живыми автографами исполнителей, они поставлены после концерта, это двойной альбом. Правда это тоже подарок
 

Вложения

  • DSC_0271.webp
    DSC_0271.webp
    32.6 KB · Просмотры: 30
Когда места много, это хорошо.Зимой на этом чердачке особо не забалуешь мне кажется
 
Зимой на этом чердачке особо не забалуешь
До зимы еще дожить надо и возможно поставлю утеплитель, время позволяет больше ничего не паяю. Для зимы у меня есть кабинетик 3х3 метра, с отдельным входом с улицы, отоплением и прочим.
 
До зимы еще дожить надо.
Что, так плохо себя чувствуете?:tehnari_ru_1013:Берегите себя.Оборудую тоже свое новое личное пространство.Как в песне--Я это сложилло из того что былло.И весь вечер мп-тришки гонял на этой вот балалайке.Пока жинка в отпуске, маленький круиз по Скандинавии, я попилю на стройматериалы усе шкафы в доме.Что из опилок.Контур готов, осталось все упорядочить и начинить необходимым.Ну и на открытие хорошая бутылочка конечно
 

Вложения

  • 20190810_195452.webp
    20190810_195452.webp
    89 KB · Просмотры: 276
Берегите себя.Оборудую тоже свое новое личное пространство.
Спасибо. Вполне нормально, вчера был доктор и его вывод, все стабильно, согласно возраста. Личное пространство должно быть обязательно, у меня в кабинетике есть даже диванчик. Удачи. Скандинавия это интересно. Больше всего понравилась Норвегия, путешествовал там две недели на своей машине. На фото полуночное солнце, мыс Норткап.
 

Вложения

  • IMG_3936.webp
    IMG_3936.webp
    35.7 KB · Просмотры: 30
Возвращаясь к проигрывателю. Внешний блок питания оказался неудобным, его надо вынимать из розетки, но его маленькая высота, 42мм в корпусе, позволяет поставить поставить в проигрыватель, хотя его высота сильно уменьшена.
 
Что, так плохо себя чувствуете?:tehnari_ru_1013:Берегите себя.Оборудую тоже свое новое личное пространство.Как в песне--Я это сложилло из того что былло.И весь вечер мп-тришки гонял на этой вот балалайке.Пока жинка в отпуске, маленький круиз по Скандинавии, я попилю на стройматериалы усе шкафы в доме.Что из опилок.Контур готов, осталось все упорядочить и начинить необходимым.Ну и на открытие хорошая бутылочка конечно

Akai смотрится, вписался как родной :) если ни ошибаюсь модель aa-39?
 
если не загибать пальцы веером. Место действия чердак, неспеша делаю теплоизоляцию. Три источника: Ipod, sony телефон ютуб в реальном времени и проигрыватель. Усилитель (оконечник) и колонки, место действия одно, фото пост 515. Приступаю к сравнению на ух.
 
Проигрыватель убил своим сервисом, редкую пластинку можно прослушать все до конца, но все равно надо переворачивать. Звук зависит от пластинки очень сильно, его возможность больше, чем мои пластинки. Работать невозможно.

Телефон на шнурке. Бумбокс, это если коротко. Работать можно, но ютуб часто ставит такое, что уши вянут.

Ipod, сегодня он был в ударе, на нем нет случайных и некачественных записей, все лицензионное и слушать можно все в подряд.
 

Вложения

  • DSC_0318.webp
    DSC_0318.webp
    31.9 KB · Просмотры: 238
проигрыватель еще не исчез, поменял местами разъем подключения двигателя и стробоскопа.
 

Вложения

  • DSC_0362.webp
    DSC_0362.webp
    52.2 KB · Просмотры: 115
когда впереди вечность, можно детальки подвигать. В симуляторе это работает и постоянка на выходе микроба минимальна. Подобное делал когда занимался магнитофонами.
 

Вложения

  • кор на nk072 v7XLZ.webp
    кор на nk072 v7XLZ.webp
    9.5 KB · Просмотры: 113
Последнее редактирование:
повозился с проводочками и заработало, днем послушаю как это звучит.
 
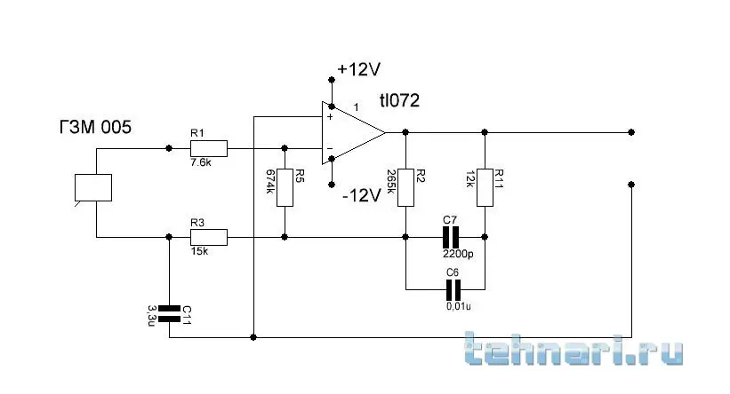
Сначала чего нет, шума в паузе. Корректор всегда включен и никаких блокировок входа или выхода в конструкции проигрывателя нет, удалено сознательно, не нужно. По схеме из поста 533. R5 - позволяет изменять усиление, а С11 частотный диапазон с низу.
 
ТАКИЕ темы затрагиваешь...
Не, тут все просто, все что хотел, уже сделал, планов на будущее нет, держит на плаву, хвост (жена, неважно со здоровьем). Не хочется быть слабаком, вот и вся фишка.
 
Чердачная жизнь. Температура +8 (отопления нет и не планирую), а на улице 0. Включаю проигрыватель, обороты держит, даже подстраивать не надо. Пока прибрался, пару пластинок проиграл, нормально. А то разговоров: о смазке, дубеющем пасике ( он родной из прошлого века) и прочем.
 
продолжение поста 533
Четыре дня валяния дурака, доводят до белого каления. Хочется что-то покрутить без риска получить отвертку. Самый безобидный корректор.
Первое, поднято усиление, чуть больше 100. Выход очищен от кондеров. При таком схемном решении, на выходе постоянки практически нет. Шума в паузе нет, как экранов и прочего.
 

Вложения

  • кор на nk072 v7XLZ.webp
    кор на nk072 v7XLZ.webp
    9.1 KB · Просмотры: 140
думаешь одно, делаешь другое, это старость. R5 674к совсем много, это усиление порядка 180. Выяснилось, когда делал пробную запись с помощью аудиосити, уменьшил R5 до 530k, но это тоже многовато, пришлось уменьшить уровень сигнала записи (с линейного входа) до 0,72. Сделал две пробных записи. Мамка intel dh77df.
 
Статус
В этой теме нельзя размещать новые ответы.
Назад
Сверху