• Добро пожаловать на компьютерный форум Tehnari.ru. Здесь разбираемся с проблемами ПК и ноутбуков: Windows, драйверы, «железо», сборка и апгрейд, софт и безопасность. Форум работает много лет, сейчас он переехал на новый движок, но старые темы и аккаунты мы постарались сохранить максимально аккуратно.

    Форум не связан с магазинами и сервисами – мы ничего не продаём и не даём «рекламу под видом совета». Отвечают обычные участники и модераторы, которые следят за порядком и качеством подсказок.

    Если вы у нас впервые, загляните на страницу о проекте, чтобы узнать больше. Чтобы создавать темы и писать сообщения, сначала зарегистрируйтесь, а затем войдите под своим логином.

    Не знаете, с чего начать? Создайте тему с описанием проблемы – подскажем и при необходимости перенесём её в подходящий раздел.
    Задать вопрос Новые сообщения Как правильно спросить
    Если пришли по ссылке со старого Tehnari.ru – вы на нужном месте, просто продолжайте обсуждение.

Был проигрыватель Радиотехника ЭП-101

Статус
В этой теме нельзя размещать новые ответы.
новости. Диск весит 1661 грамм. Обороты держит стабильно. Корректор на на 548 микробе выкинут и забыт. Собрал на 157уд2 (оказалась парочка в загашнике), схема типовая, разводка своя, стоит у тонарма, без экрана, но молчит намертво ( про помехи). Слушаю НО ТО ЦО, как это было давно, жуть.
На этом все, потом наведу внешний вид и точка.
 
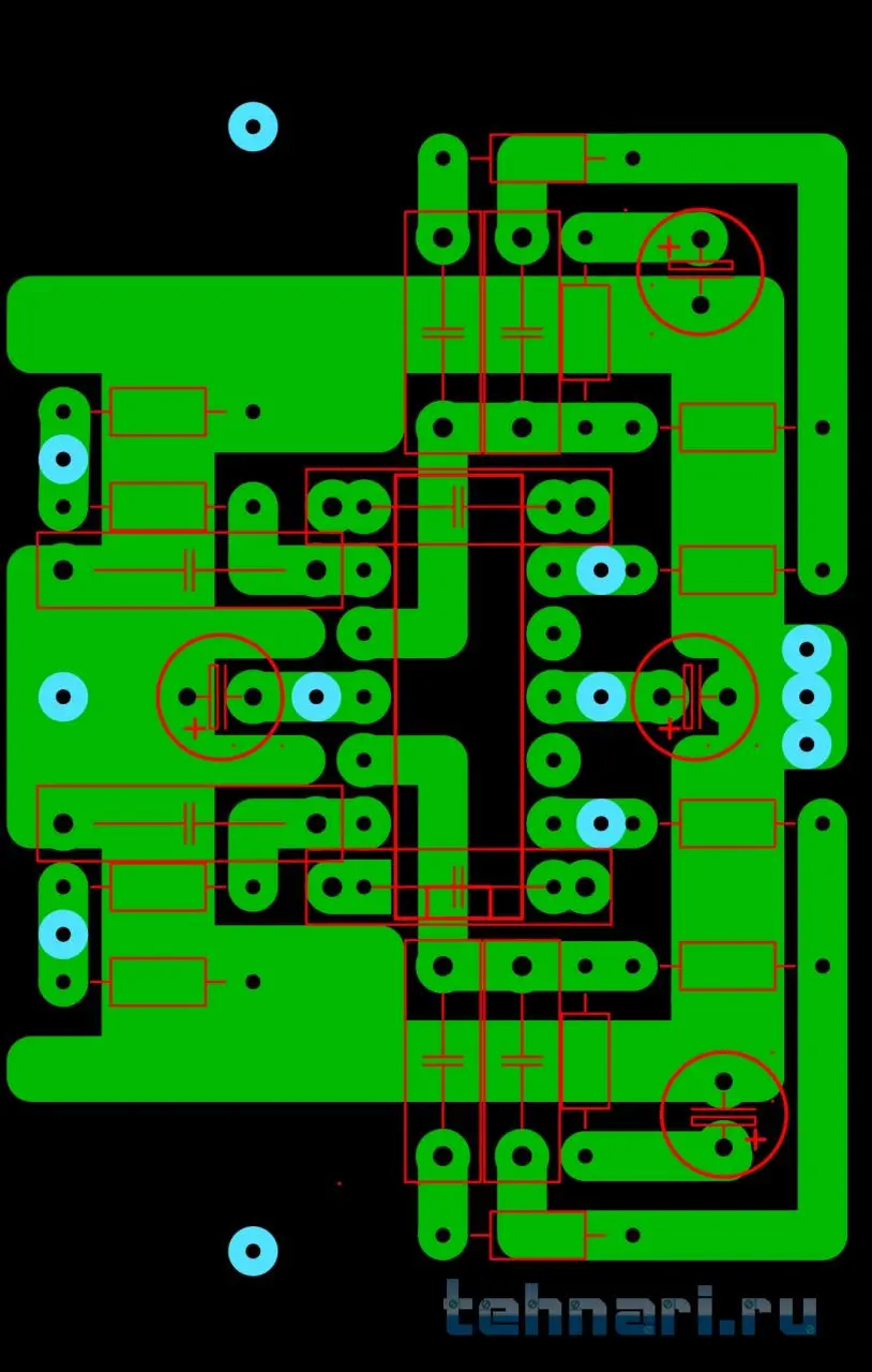
платка под 157уд2
 

Вложения

  • 157уд2.webp
    157уд2.webp
    38.8 KB · Просмотры: 116
Рота подъем!!! Laic,ты разбудил во мне сержанта :tehnari_ru_509:
 
Ну, подъем - так подъем...
 
Сержант, выводи бойцов на физзарядку, а старослужащим ещё спать полагается.
 
Но То Цо,помню группа была польская.Ну Так Что по нашему.Или где-то рядом
 
платка под 157уд2
Валера, вижу конденсаторы по краям микрухи, но они как-бы нависают над самим чипом. Дай фотку монтажа, а то не понятно зачем так сделал. Можно-же было плату раздвинуть и кондёры оказались-бы рядом с торцами " таракана".
 
Ну не Пурплы.совсем не Пурплы.Потому и не вспомнить.Не такий старый,як давний,однако:tehnari_ru_509:
 
Слушаю НО ТО ЦО
Ну, как же, помню я этих пшеков! В Мелодии покупал , лет 100 назад! Так и не смог я их переварить. Ну не ложится польский язык на музыку, ну не как не ложится!!! Венгры, я Омегу имею в виду, тоже очень сложно приживались. Хотя музыка у них была очень серьёзная, по сравнению с поляками.
 
Есть и у поляков тоже,что слушается.Чеслав Немен попробуй.Очень неплохой рок,за ним на язык меньше внимания обращаешь.ну и еще есть,Эва Бэм например.Но в основной массе,ты прав
 
но они как-бы нависают над самим чипом
да, стоят сверху микроба, для меня это стандартно. У меня еще есть витамин (пластинка) это группа или виа по тем временам, но то цо, это реалии тех времен, не более того.
 
В Мелодии покупал , лет 100 назад!
вернее будет в прошлом веке, сто лет еще далеко. В Мексике по календарю ацтеков 52 года это век и если применить поверие, что после века жить легче, то это правда, мне помогло.
 
Есть и у поляков тоже,что слушается.
Не смог! Не для меня. Да и особо то не хотел. Как услышу их шипение и пришипётывание, аж в дрожь бросает. А Чеслава Немена мне только гитара нравилась : беленькая такая, с двумя грифами! Гибсон, не иначе!
 
Ну может я просто привыкший к польскому.Вокруг много поляков жили,школы были польские.Друзья,соседи,одноклассники.Может и так...
 
Дома нет места, потому по спартански на веранде (мой кабинетик). Что приятно но бухтелка, цифровик, никак на звук не влияет, в смысле помех, работает по шнурку.
 

Вложения

  • DSC_0287.webp
    DSC_0287.webp
    35.3 KB · Просмотры: 121
Статус
В этой теме нельзя размещать новые ответы.
Назад
Сверху