• Добро пожаловать на компьютерный форум Tehnari.ru. Здесь разбираемся с проблемами ПК и ноутбуков: Windows, драйверы, «железо», сборка и апгрейд, софт и безопасность. Форум работает много лет, сейчас он переехал на новый движок, но старые темы и аккаунты мы постарались сохранить максимально аккуратно.

    Форум не связан с магазинами и сервисами – мы ничего не продаём и не даём «рекламу под видом совета». Отвечают обычные участники и модераторы, которые следят за порядком и качеством подсказок.

    Если вы у нас впервые, загляните на страницу о проекте, чтобы узнать больше. Чтобы создавать темы и писать сообщения, сначала зарегистрируйтесь, а затем войдите под своим логином.

    Не знаете, с чего начать? Создайте тему с описанием проблемы – подскажем и при необходимости перенесём её в подходящий раздел.
    Задать вопрос Новые сообщения Как правильно спросить
    Если пришли по ссылке со старого Tehnari.ru – вы на нужном месте, просто продолжайте обсуждение.

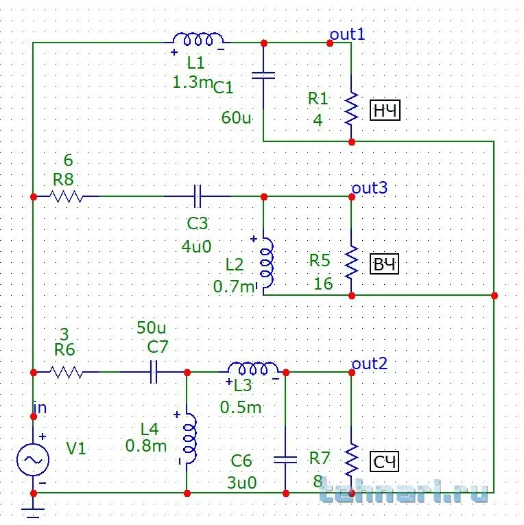
Частота среза фильтра акустики

На сч катушечку добавте после 18 мк на землю
 
так же лучше будет чем с завода, или не особо?
фильтр 2.webpфильтр 2 ЧА-АС.webp
 
На картинке, да красивше. Но, НЧ И ВЧ, особенно на малой громкости, нам не хватает(особенности слуха), в заводском фильтре они и приподняты над серединой.
Смысл трехполоски - сместить частоты раздела( сшивку фильтров) как можно дальше из основного слышимого диапазона, несущего большую часть информации(середина). У японцев, например, средник работал до 8-10кгц(как ширик) - вот почему там вокал, джаз, инструментал звучал очень реально.
Потом выяснилось, что в районе 4кгц у нас наибольшая чувствительность слуха(даже в ровной ачх 9из10 отмечают подъем на 4кгц) и тут, как бы два пути- при плохой сшивке в этом районе- мы заметим огрехи, при хорошей(будет некая ямка на границе работы фильтров), но на слух все будет идеально ровно.
 
НЧ И ВЧ, особенно на малой громкости, нам не хватает(особенности слуха)
то есть надо сч опустить, сейчас резистор увеличим и с вч снимем)
фильтр 2 ЧА-АС.webp
Нижний график это навроде АЧХ, а левая его вертикаль что Дб?
 
Последнее редактирование:
У японцев, например, средник работал до 8-10кгц(как ширик) - вот почему там вокал, джаз, инструментал звучал очень реально.
Он до 5Гц способен поэтому и отрезал, может искажений меньше будет каких? пока интересно что из этого можно получить, о замене вч и сч пока не думаю, вернее думаю но явно не сейчас(
Хотел спросить может кто ленточники слышал из Китая? кто что думает?
 
А 6гдв может ниже пятерки?
6гдв-6-16-ldsound_ru-7.webp
После пятерки у него забор...
 
лучше будет чем с завода, или не особо?
Фаза начинает меняться прям с частоты раздела НЧ-СЧ, а на СЧ-ВЧ вообще переворачивается "кверху пузом".
Видимо по-этому на заводских АС Сч и ВЧ динамики подключены в противофазе к НЧ.
 
Последнее редактирование:
Да нет, чтобы понимать что творится со звуком симуляторов мало.
И почему Уважаемый на форумах Максим Васильев ведёт Вас странной дорогой я не в курсе.
АЧХ надо уметь измерять.
По этому и мало кто заходит в тему- все понимают, что " не в коня корм".
 
Я правильно понимаю что замерять можно и простеньким микрофоном вычитая потом его ачх из измерений? есть какой то от караоке)
Ну что же, понятно что надо, по возможности и по времени свободному что то буду думать....
не в коня так не в коня....
 
почему странной дорогой. я же сразу сказал что мы смотрим электрические , а не электромеханические параметры. просто первоначальный разбор работы фильтров. а после понимания работы элементов в фильтре можно и на арту перейти . которую могу подкинуть.
офф надо сначала истоки понять а потом уже дальше идти. а пока и даже в простейшем виде не очень большое понимание работы.
 
Вы хоть скажите по частотному анализу в 70 посте фильтр годный или вообще не годится!?
 
по ачх более менее. дальше надо на арту переходить или спектролаб и микрофон со свиптоном
 
нашел panasonic rp-vk211 imp 600 Ом,

почитал он от 80Гц до 12кГц
не годится...
в наушниках такой
Чувствительность микрофона
-38 дБ
Частотный диапазон микрофона
50 - 16000 Гц
Направленность микрофона
направленный
 
Последнее редактирование:
за глахза такого микрика на первое время.Программы то есть?
 
Ну программы думаю в сети найду, лиж бы ладу им дать. Это наверняка все на английском...
А микрофон просто в звуковую от пк, или еще что то нужно?
 
ну смотри. если что скажи. скину
 
arta 1.9.1
SpectraPLUS 5.0 (вроде одно и тоже почти)
свиптон это что, дорожка аудио с сигналом чего то там, нашел пару но не понятно какие гЦ нужны(
и микрофон панасоник или от наушников?
 
Назад
Сверху