• Добро пожаловать на компьютерный форум Tehnari.ru. Здесь разбираемся с проблемами ПК и ноутбуков: Windows, драйверы, «железо», сборка и апгрейд, софт и безопасность. Форум работает много лет, сейчас он переехал на новый движок, но старые темы и аккаунты мы постарались сохранить максимально аккуратно.

    Форум не связан с магазинами и сервисами – мы ничего не продаём и не даём «рекламу под видом совета». Отвечают обычные участники и модераторы, которые следят за порядком и качеством подсказок.

    Если вы у нас впервые, загляните на страницу о проекте, чтобы узнать больше. Чтобы создавать темы и писать сообщения, сначала зарегистрируйтесь, а затем войдите под своим логином.

    Не знаете, с чего начать? Создайте тему с описанием проблемы – подскажем и при необходимости перенесём её в подходящий раздел.
    Задать вопрос Новые сообщения Как правильно спросить
    Если пришли по ссылке со старого Tehnari.ru – вы на нужном месте, просто продолжайте обсуждение.

Часы-пропеллер. Вариант Light

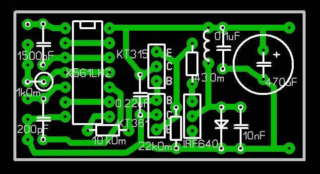
а вот сам плата в спринте

03.webp
 
das1991, я не могу ничего точно сказать, но на мой взгляд у вас плата вверх ногами, т.е. вы ее отзеркалили, но сделали это вертикально, а надо было горизонтально.
 
Насколько помню это фотография DDREDD'а
Сравните со своей платой
 

Вложения

  • P7270256.webp
    P7270256.webp
    77.1 KB · Просмотры: 123
и че теперь все перепаивать?
 
А как тут еще быть?
 
а спасибо буду поят
а вот я плату в спринте там сверху скинул ее на до отзеркалить ? ДА
 
Да. Надо отзеркалить.
 
Нет. Погоди. Я запутался. Не надо ее зеркалить!
 
так надо или не надо ?
 
Нет, не надо
 
вот как есть так и пичатат на принтере
 
прям так растечатывать ?
 
бля ваще запутался
 
Ничего сложного. Мы смотрим на плату сверху, со стороны деталей.

Во все спаял а она не пашет кто может подскажите в чем проблема
Отзеркалена. Сравни свою и DDREDD'а
 
НАРОД посмотрите правильно !!:tehnari_ru_837:

ArcSoft_Изображение76.webp
ArcSoft_Изображение75.webp
ArcSoft_Изображение74.webp
 
народ я правильно сделал посмотрите пока не травил !!!!:tired:
 
Ну ты сам посмотри! На картинках вид со стороны деталей. Печатать надо не отзеркаливая, тогда при переводе изображения всё получится так, как надо.
 
Ничего, опыт придет со временем.

886886856.webp

А вообще, кажется правильно. Я силой мысли перевернул плату на третьем фото, вроде все сходится.
 
Назад
Сверху