• Добро пожаловать на компьютерный форум Tehnari.ru. Здесь разбираемся с проблемами ПК и ноутбуков: Windows, драйверы, «железо», сборка и апгрейд, софт и безопасность. Форум работает много лет, сейчас он переехал на новый движок, но старые темы и аккаунты мы постарались сохранить максимально аккуратно.

    Форум не связан с магазинами и сервисами – мы ничего не продаём и не даём «рекламу под видом совета». Отвечают обычные участники и модераторы, которые следят за порядком и качеством подсказок.

    Если вы у нас впервые, загляните на страницу о форуме и правила – там коротко описано, как задать вопрос так, чтобы быстро получить ответ. Чтобы создавать темы и писать сообщения, сначала зарегистрируйтесь, а затем войдите под своим логином.

    Не знаете, с чего начать? Создайте тему с описанием проблемы – подскажем и при необходимости перенесём её в подходящий раздел.
    Задать вопрос Новые сообщения Как правильно спросить
    Если пришли по старой ссылке со старого Tehnari.ru – вы на нужном месте, просто продолжайте обсуждение.

Часы-пропеллер. Вариант Light

Кстати если есть сведущие в написании программ для МК можно задействовать неиспользуемый выход этого PICa например для включения оконтовки(добавить ещё одну кнопочку с цепями подтяжки) было бы клёво :)
или сделать подсветку динамической (например рисовать пунктир по пириметру)
 
В этом я не силён, я вот читал форум, видел кто-то пытался реализовать батарейку вставить, получилось это или нет?
 
Пока в режиме ожидания затея с батарейкой у меня :(
Времени нет заниматься :(
Думаю должно получится с батареей 4,5вольта
 
Dima2201 сегодня собрал подвижную часть прикрепил к ротору подключаю нет ничего, думал может всё таки всё из-за того фотодиода который я нашёл, вместе него впаял светодиод ,он горит думал как проводник его использовать,он просто горит а светодиоды даже не загораются, что может быть? как можно проверить всё это дело?
 
Dima2201 сегодня собрал подвижную часть прикрепил к ротору подключаю нет ничего, думал может всё таки всё из-за того фотодиода который я нашёл, вместе него впаял светодиод ,он горит думал как проводник его использовать,он просто горит а светодиоды даже не загораются, что может быть? как можно проверить всё это дело?
МК проверку на правильность прошивки прошёл?
Проверить подвижную часть можно так:для началаВытащить МК из кроватки проверить питание МК 4,7-5 вольт.
1) Поочерёдно замыкать 5 вывод на панельке с выводами 6,7,8,9,10,11,12 соответствующий светодиод должен загораться при этом.если нет ищи проблему в цепях светодиодов и питании
2) Вставляем МК на место и прибором на вольтах садимся на вывода 5-3
если всё ОК то на контактах будет напряжение близкое к 5 вольтам, а при засвете фотодиода напряжение должно падать примерно до 0,2-0,4вольта.
(если этого не происходит то проверить правильность впайки фотодиода)(а также можно просто перемкнуть вывода фотодиода при этом светодиоды должны кратковременно вспыхнуть)
Проверишь пиши помаракуем дальше
 
Dima2201 при замыкании ножек, светодиоды действительно светились, а вот при измерении на 5 и3 ноге я получил 1.55 вольт
 
когда микру шил на программаторе, всё без проблем зашило и никаких ошибок небыло всё норм, какая ещё может быть причина?
 
светодиоды при замыкании светят ярко
 
Dima2201 при замыкании ножек, светодиоды действительно светились, а вот при измерении на 5 и3 ноге я получил 1.55 вольт
Сорри мал-мал запарился ;)
измерь напругу относительно 3 и 14 ногой тоесть относительно +
незасвеченный фотоэлемент имеет большее сопртивление и напруга должна быть близка к напряжению питания тоесть 4-5 вольт. При засвете фотодиода его сопротивление падает и соответственно напруга должна упасть до 0,2-0,4вольта.
Проверь светится ли ИК светодиод (его хорошо видно через цифровики например телефон или цифровую камеру).

Какой поставил фото элемент?
 
ту ерунду, то что на фотке показывал, в магазинах фотодиода вобще небыло, предлогали инфокрасный,
 
ту ерунду, то что на фотке показывал, в магазинах фотодиода вобще небыло, предлогали инфокрасный,

не понял
Ты его пробовал засвечивать?я имею ввиду перед тем как впаивать в схему?
А вообще можно раздобыть и фото транзистор и маже ИК микросхему с встроенным усилителем
или если есть возможность покопаться в дохлых принтерах то там они используются в датчиках замятия бумаги выклядят как на рисунке pic0502 Все эти элементы годятся для часов.
Главное чтобы они обладали достаточной чувствительностью.
Проверить вращяющуюся часть часов можно так: Выпаять фотодиод и впаять вместо него 2 кусочка провода , затем подать питание на часы и замыкать проводки имитируя работу фотоэлемента светодиоды должны моргать на каждое замыкание.
 

Вложения

  • images.webp
    images.webp
    5.4 KB · Просмотры: 131
  • pic05_02.webp
    pic05_02.webp
    24.5 KB · Просмотры: 102
Они не реагируют, пробовал уже так делать,
 
на ошибки и наличие контакта проверял уже, делал всё спокойно не спеша, программатор запахал без проблем, а вот с часиками делема выходит
 
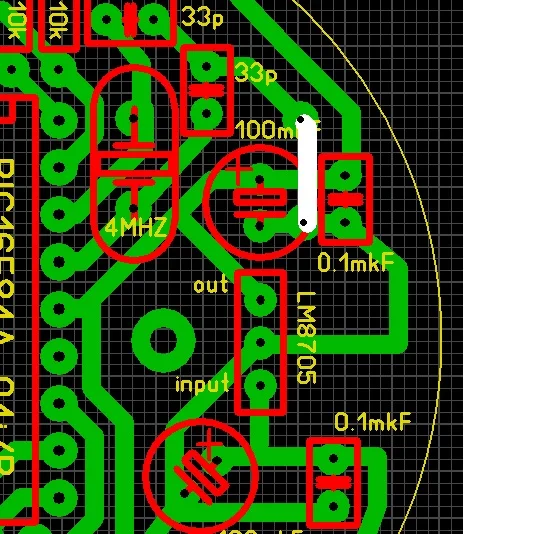
А вот ещё вопросик , заметил я белую полоску на плате, это перемычка? её нужно делать?
 

Вложения

  • Безымянваваный.webp
    Безымянваваный.webp
    57.9 KB · Просмотры: 94
впаял перемычку, ничего не изменилось, если случайно перемкнуть на микре выводы 5 и 6 загорается светодиод один
 
впаял перемычку, ничего не изменилось, если случайно перемкнуть на микре выводы 5 и 6 загорается светодиод один

Как вам писали, при замыкании диоды должны просто мигнуть, но не гореть... Обычно при неправильной сборке просто вообще ничего не происходит. Если есть возможность сфотографируйте плату со стороны расположение деталей, конечно если не проверяли посмотрите сомнительные дорожки и контакты, нет ли обрыва или короткого замыкания.
 
Поддерживаю garikmogilev.
Перемычка нужна вот так должно быть как на рисунке и если можно фото платы с двух сторон.
Тоесть перекрещиваться недолжно это просто перемычка со стороны монтажа деталей
 

Вложения

  • Безымянваваный.webp
    Безымянваваный.webp
    15.1 KB · Просмотры: 340
Скорее всего проблема в прошивки МК.
В ICPROG загрузи прошивку воткни МК в программер и сделай проверку кода прошивки с кодом на МК.
Ну и всё таки фото платы с 2-х сторон не повредило бы :)
При отсутствии ляпов в монтаже и правильной прошивке МК запуск устройства проблем не должен вызыватьtehno015
Так что фото в студию как говорится
 
за грязь не судите, на сплав РОЗЕ денег нету, приходилось так делать,
 

Вложения

  • 17062013178.webp
    17062013178.webp
    176.8 KB · Просмотры: 244
  • 17062013176.webp
    17062013176.webp
    320.3 KB · Просмотры: 241
Назад
Сверху