• Добро пожаловать на компьютерный форум Tehnari.ru. Здесь разбираемся с проблемами ПК и ноутбуков: Windows, драйверы, «железо», сборка и апгрейд, софт и безопасность. Форум работает много лет, сейчас он переехал на новый движок, но старые темы и аккаунты мы постарались сохранить максимально аккуратно.

    Форум не связан с магазинами и сервисами – мы ничего не продаём и не даём «рекламу под видом совета». Отвечают обычные участники и модераторы, которые следят за порядком и качеством подсказок.

    Если вы у нас впервые, загляните на страницу о проекте, чтобы узнать больше. Чтобы создавать темы и писать сообщения, сначала зарегистрируйтесь, а затем войдите под своим логином.

    Не знаете, с чего начать? Создайте тему с описанием проблемы – подскажем и при необходимости перенесём её в подходящий раздел.
    Задать вопрос Новые сообщения Как правильно спросить
    Если пришли по ссылке со старого Tehnari.ru – вы на нужном месте, просто продолжайте обсуждение.

Часы-пропеллер. Вариант Light

МК не греется вобще, греется только транзистор, ито не значительно, еле еле
 
Вот ошибка
 

Вложения

  • Безымянныаай.webp
    Безымянныаай.webp
    65.4 KB · Просмотры: 152
Вот вторично скидываю всё что нужно знать про программу IC PROG там и проверка программера и настройки.
И не пугайтесь что там говорится про программер EXTRA-PIC разници никакой.
Ещё можно поиграть с задержкой иногда помогает
 

Вложения

Если при проверке записи у вас вылетает ошибка или читается не то что пишется в МК то нужно разбираться с программером проверьте режимы работы программера и все напруги, если всё ОК а записи нет то МК в УТИЛЬ :(
Попробуйте задержку увеличить если МК просто "ТУПИТ" то это поможет.
 
Dima2201 извините, а вы в ремонте быт.техн. не разбираетесь?( не по теме)
 
Dima2201 можно вас электронный ящик пожалуйста, а то я тут не разберу
 
Всё чтоль ? смелых больше нет? :)
 
Кстати, я так и не могу отцентровать. Прийдется всё делать зимними ночами! На данный момент времени нет что-то делать.
 
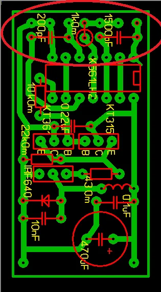
Здравствуйте, я начал делать генератор, но немного запутался в схеме, помогите пожалуйста разобраться. Отметил где не могу понять генератор.webp что там за дорожки к которым ничего не подключено
 
Здравствуйте, я начал делать генератор, но немного запутался в схеме, помогите пожалуйста разобраться. Отметил где не могу понять Посмотреть вложение 154794 что там за дорожки к которым ничего не подключено

Там подключаются построечные сопротивления которые частоту и скважность генератора регулируют.
Которые по 100кОм
 
Столкнулся с проблемой, собрал генератор, но он не работает, при подключении катушки начинает греться линейный стабилизатор,падает напряжение питания с 5 вольт до 2.5 вольт, а по самой катушке протекает ток величиной 2.5 А. Кто подскажет что я мог сделать не так?
 
Столкнулся с проблемой, собрал генератор, но он не работает, при подключении катушки начинает греться линейный стабилизатор,падает напряжение питания с 5 вольт до 2.5 вольт, а по самой катушке протекает ток величиной 2.5 А. Кто подскажет что я мог сделать не так?

Я бы проверил в первую очередь генератор импульсов на ЛН2(осциллограф приветствуется)
а далее транзисторы на наличие пробоя.
То есть или вместо переменки на катушку прёт постоянка либо транзисторные ключи пробиты и ток течёт неконтролируемый.
Ну и разумеется самое главное сто раз проверь сборку схемы на наличие ляпов.
Схема повторена многократно и всё должно работать.
долго же ты паял генератор ;)
 
собрал заново генератор, эффект все тот же, что делать я уже не знаю, вот фото платы в сборе, проверьте пожалуйста на правильность:
1.webp

2.webp

3.webp

4.webp
 
Работаю сегодня так что сравнить со своей схемкой не могу.
Но для начала можно выдернуть из схемы диод Шотки он некчему.
Валерий рекомендовал как то его не ставить вообще.
Завтра выну генератор из корпуса и сравню как говориться в натуре ;)
На первый взгляд вроде всё аккуратно и добротно.
 
Работаю сегодня так что сравнить со своей схемкой не могу.
Но для начала можно выдернуть из схемы диод Шотки он некчему.
Валерий рекомендовал как то его не ставить вообще.
Завтра выну генератор из корпуса и сравню как говориться в натуре ;)
На первый взгляд вроде всё аккуратно и добротно.
хорошо, буду ждать
 
Назад
Сверху