• Добро пожаловать на компьютерный форум Tehnari.ru. Здесь разбираемся с проблемами ПК и ноутбуков: Windows, драйверы, «железо», сборка и апгрейд, софт и безопасность. Форум работает много лет, сейчас он переехал на новый движок, но старые темы и аккаунты мы постарались сохранить максимально аккуратно.

    Форум не связан с магазинами и сервисами – мы ничего не продаём и не даём «рекламу под видом совета». Отвечают обычные участники и модераторы, которые следят за порядком и качеством подсказок.

    Если вы у нас впервые, загляните на страницу о форуме и правила – там коротко описано, как задать вопрос так, чтобы быстро получить ответ. Чтобы создавать темы и писать сообщения, сначала зарегистрируйтесь, а затем войдите под своим логином.

    Не знаете, с чего начать? Создайте тему с описанием проблемы – подскажем и при необходимости перенесём её в подходящий раздел.
    Задать вопрос Новые сообщения Как правильно спросить
    Если пришли по старой ссылке со старого Tehnari.ru – вы на нужном месте, просто продолжайте обсуждение.

Делаю ИИП 600W

А что время зря терять, да на форумы глазеть, скачай книжку Семёнова про силовую электронику. Читается и понимается легко. Дальше на курсы Гончарова можно перейти. Пригодится.

Я пока изучаю пару книжонок по основам, потом планирую ХХ ибо сразу ее не смог. Не примите за неуважение, но без основ читать узконаправленную литературу это забивать себе голову.

P.S.
Выкладывают. Только что есть голая схема ИИП средней и большой мощности? Лекарство без названия и способа применения. Без топологии печати, технологии изготовления моточных, правильной пусконастройки....как седло без лошади.

Здесь мне сказать нечего ибо будет \Готовых сложных схем нет\==>\Доводи сам, не можешь ?\==>\Учись, начни с простых\==>\Простых схем дофига.\

Да, это наивно.
 

Вложения

  • K6PWR.PDF
    K6PWR.PDF
    53.5 KB · Просмотры: 311
удалил .....
 
Если это Вы про себя, то могу лишь за Вас порадоваться, что сами в себе разобрались.

Про себя.

Я как понимаю для человека умеющего в одиночку довести схему до ума, не особо большего труда составит сделать ее с 0 для себя. Создается вопрос нафига ж тогда ? Время ? Мы тут пол схемы кажись менять будем, получается схема это только заголовок для всего проекта ?
 
получается схема это только заголовок для всего проекта ?
Получается. Иногда и того меньше - толчок в некотором направлении, а заканчивается совсем другой схемой. Когда мне надоело менять Кроны в ММЦ-01, то начал я с примитивных блокингов, потом всё здорово усложнил, а сердце успокоилось на "кыш козявка" из двух транзисторов.
Создается вопрос нафига ж тогда
Кайф!
 
Когда мне надоело менять Кроны в ММЦ-01, то начал я с примитивных блокингов
Я тоже начинал когда то с Кронозаменителя, потом понравилось, и переделал их ИИП всяких, от маленьких до больших ... :)
 
Создается вопрос нафига ж тогда ? Время ? Мы тут пол схемы кажись менять будем, получается схема это только заголовок для всего проекта ?
Вопросы, … вопросы – это хорошо, если они появляются и не дают покоя, то и ответы найдутся.
Никто сразу со знаниями в голове не рождается. Всё придёт со временем, если желание не пропадёт.
Не примите за неуважение, но без основ читать узконаправленную литературу это забивать себе голову.
Уровня знаний школьного курса физики вполне хватит. Про Семёнова, так, к примеру и не только его.



А так да . Все с чего-то начинали.
 
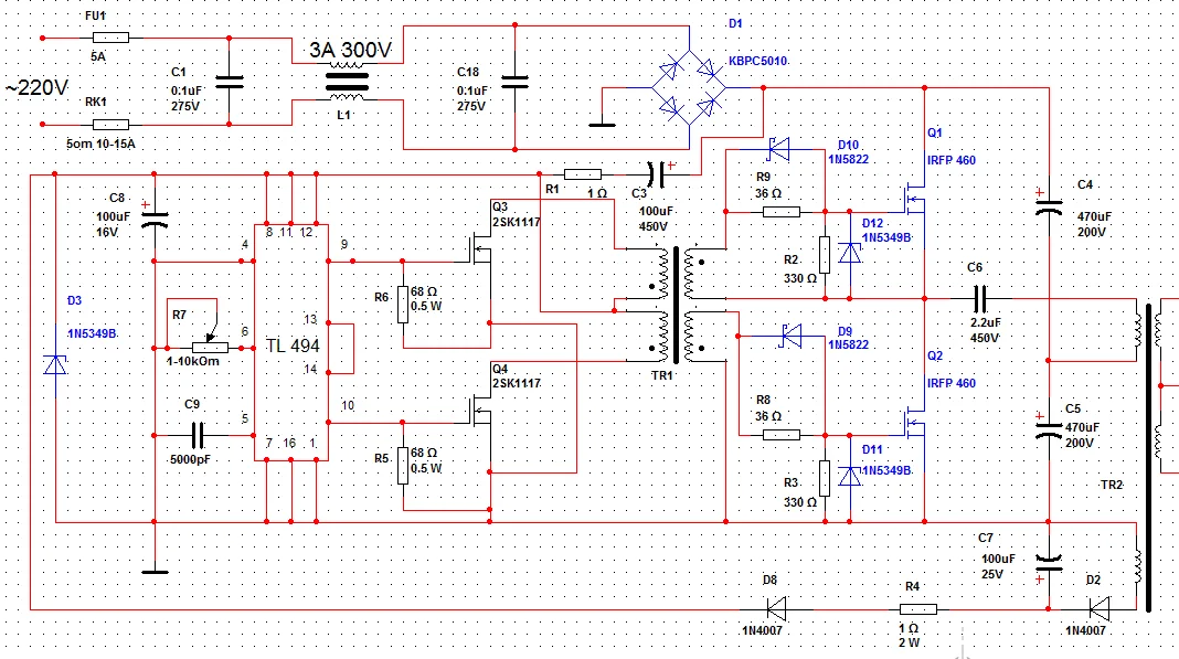
Господа, ищю схему ATX с номиналами обвязки полевиков, но найти не могу. Везде биполярники, или схема обвязки отличается от той что скинул stvol. Вообщем HELP!!!

ПС продолжаю искать, везде номиналы разительно отличаются.
 
Сделаем лучше, пока проблема с обвязом стоит, я сделаю печатку с гнездами под обвес, но впаивать не буду.
 
Во всём рунете не нашлось готового проекта ИИП 400-600W с печаткой?

Вы предлагаете сменить схему ? Схем дофига, на мосфетах нашел пару, с похожей концепцией обвязки - ниодной.
 
Упростить можно, что не так фатально. Схемы применения разные, шим контроллеры разные, ключи разные под различные мощности и схемные решения рааазные.
Упростить можно, что не так фатально. А так, два шоттки два резистора 33-47 Ом и 330 Ом.
Про печатку я к тому, что сможете правильно развести?
 
Упростить можно, что не так фатально. Схемы применения разные, шим контроллеры разные, ключи разные под различные мощности и схемные решения рааазные.
Упростить можно, что не так фатально. А так, два шоттки два резистора 33-47 Ом и 330 Ом.
Про печатку я к тому, что сможете правильно развести?

Да развести думаю смогу, усилитель сам разводил. Не очень компактно и были проблемы с установкой радиатора. Но теперь опыт кое какой появился , думаю разведу без проблем. Кстати плату усилителя буду тоже переразводить, по началу изза неопытности привел практически в негодность, сейчас хочу все красиво и аккуратно =)

Вы сказали два шоттки ? Но на вашей изначальной схеме с земли на затвор идет зеннер. Шоттки я как понимаю 500В 1А ?
 

Вложения

  • z_8f6f39a8.webp
    z_8f6f39a8.webp
    49.3 KB · Просмотры: 149
  • БП 2 Выпрямитель - копия.webp
    БП 2 Выпрямитель - копия.webp
    10.1 KB · Просмотры: 167
изначальной схеме с земли на затвор идет зеннер.
Да 12V.
R8 и R3 поменять местами.
Но теперь опыт кое какой появился , думаю разведу без проблем.
Для ИИП токой мощности задачка...Вобщем промолчу.
Шоттки я как понимаю 500В 1А ?
А они бывают на 500? Простые 5818 - 5819.
Вы сказали два шоттки ?
Про наличие ТГР позабыл.
Всё моск сегодня от пробкостояний одурел,... отваливаю.
 
Да 12V.
R8 и R3 поменять местами.

Для ИИП токой мощности задачка...Вобщем промолчу.

А они бывают на 500? Простые 5818 - 5819.

Про наличие ТГР позабыл.
Всё моск сегодня от пробкостояний одурел,... отваливаю.

Последний вопрос, одинаковые обвязки или зеркальные ?
 
Вот что получилось.

Выезжаю сегодня в 6-7, понимаю что наспех, но мне в МСК ехать далеко и получается редко, не хочу упустить шанс ибо следующий будет через пол а то и месяц. Если что то неправильно, отправьте смс на 89268701742 затраты верну =)
 

Вложения

  • БП 1.webp
    БП 1.webp
    79.1 KB · Просмотры: 430
Меня смущает, что всего два фета на выходе и частота 30 кГц при 600Вт мощи ... :)
 
При чём 30кГц и 600W? Амплитудное значение тока первички 4 с копейками.
У IRFP460 - макс. 20А.
 
Греться меньше будут. Частоту можно будет и приподнять немного при желании.
А в АТХ последнее время лепят на одном фете подобного класса и мощностя гонят в 500 свободно.
Деды-разработчики сказали, что и так работать будет. Но чтоб совсем зашибись ... и развернули простыню на А1.
 
Назад
Сверху