• Добро пожаловать на компьютерный форум Tehnari.ru. Здесь разбираемся с проблемами ПК и ноутбуков: Windows, драйверы, «железо», сборка и апгрейд, софт и безопасность. Форум работает много лет, сейчас он переехал на новый движок, но старые темы и аккаунты мы постарались сохранить максимально аккуратно.

    Форум не связан с магазинами и сервисами – мы ничего не продаём и не даём «рекламу под видом совета». Отвечают обычные участники и модераторы, которые следят за порядком и качеством подсказок.

    Если вы у нас впервые, загляните на страницу о проекте, чтобы узнать больше. Чтобы создавать темы и писать сообщения, сначала зарегистрируйтесь, а затем войдите под своим логином.

    Не знаете, с чего начать? Создайте тему с описанием проблемы – подскажем и при необходимости перенесём её в подходящий раздел.
    Задать вопрос Новые сообщения Как правильно спросить
    Если пришли по ссылке со старого Tehnari.ru – вы на нужном месте, просто продолжайте обсуждение.

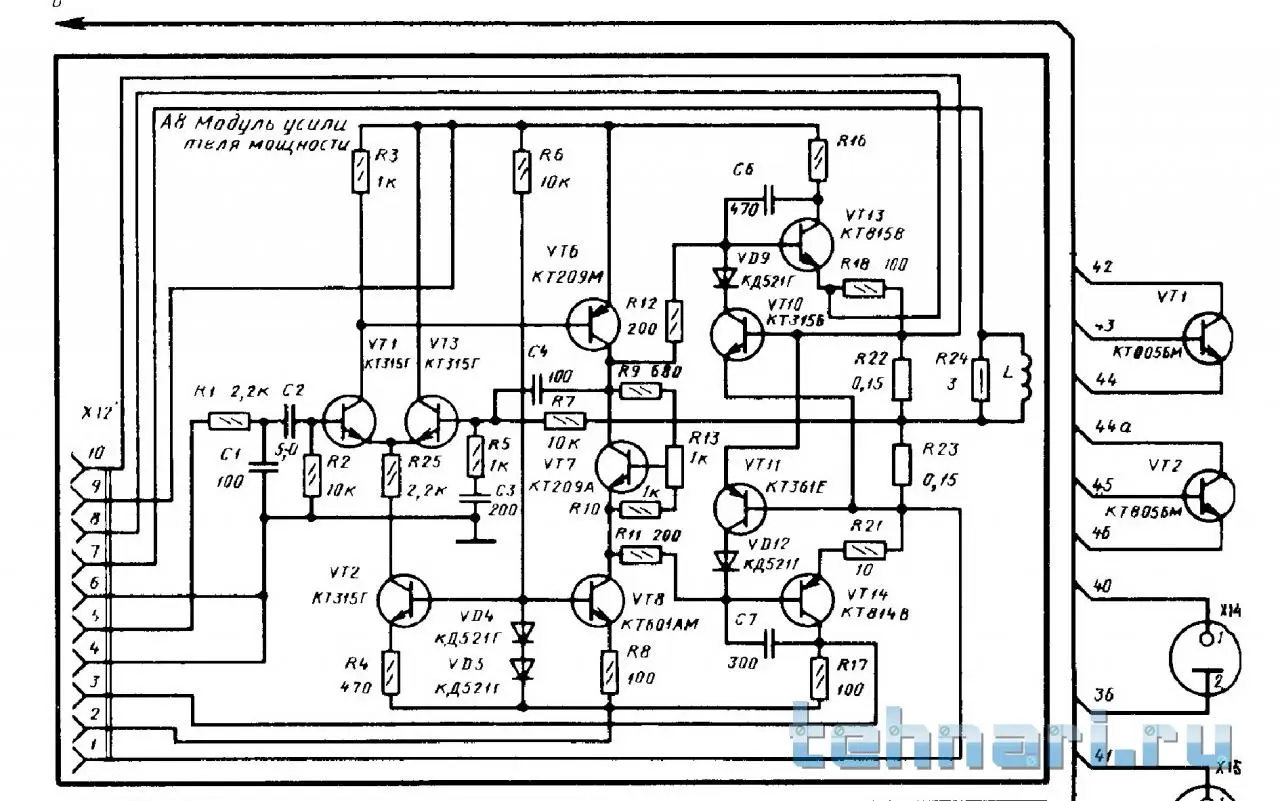
Доработка усилителя от Вега - 108

И не забыть С4 в веговском усилке перекинуть с базы VT3 на базу VT6.
wega108in.webp


R22 и R23 можно оставить по 0.15 Ом.
 
на двух заводах производилась ронда 304. какой завод изготавливал ваш экземпляр
 
на двух заводах производилась ронда 304. какой завод изготавливал ваш экземпляр


Не знаю. У меня был вариант где каждый канал был собран полностью на одной плате, начиная от предварительного усилителя и заканчивая выходными транзисторами радиаторы которых ставились прямо на эту же плату.


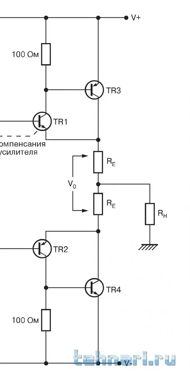
И еще один момент по организации выходного каскада в этом усилителе. Выход построен не по принципу эмиттерного повторителя, а на комплементарных парах с обратной связью.


УМЗЧ 3.webp
 
Назад
Сверху