• Добро пожаловать на компьютерный форум Tehnari.ru. Здесь разбираемся с проблемами ПК и ноутбуков: Windows, драйверы, «железо», сборка и апгрейд, софт и безопасность. Форум работает много лет, сейчас он переехал на новый движок, но старые темы и аккаунты мы постарались сохранить максимально аккуратно.

    Форум не связан с магазинами и сервисами – мы ничего не продаём и не даём «рекламу под видом совета». Отвечают обычные участники и модераторы, которые следят за порядком и качеством подсказок.

    Если вы у нас впервые, загляните на страницу о форуме и правила – там коротко описано, как задать вопрос так, чтобы быстро получить ответ. Чтобы создавать темы и писать сообщения, сначала зарегистрируйтесь, а затем войдите под своим логином.

    Не знаете, с чего начать? Создайте тему с описанием проблемы – подскажем и при необходимости перенесём её в подходящий раздел.
    Задать вопрос Новые сообщения Как правильно спросить
    Если пришли по старой ссылке со старого Tehnari.ru – вы на нужном месте, просто продолжайте обсуждение.

Дорофеев на импорте 170Вт

  • Автор темы Автор темы WHS
  • Дата начала Дата начала
на ютубе есть ограничение для размещения, оно 16 бит.
АЧХ Дорофеевского уся имеет подъем на 10 кгц, поэтому на малой громкости это воспринимается как тонкомпенсация по верхам. Что приятно радует слух.
 
Собрал, отстроил, послушал. Очень даже не плохо! Особенно, если учесть простоту этого усилителя. Делал этот усилитель для саба. Но перед тем, как уничтожить весь звук фильтром ВЧ , я прослушал усилитель в нормально - собранном состоянии. На вход я поставил ОРА 134 ( в последствии для саба заменил на 071 , т.к. хуже у меня не было ), далее Тошиба 1930 + 5171 на маленьких радиаторах , и на выходе 5200 + 1943. Питание двухполярное по 45 в. Из настроек только смещение на базах по 0.4 в. Всё. И мне понравилось, как звучит сей усилитель. Специально слушал его на маленькой, и очень маленькой громкости. Всё хорошо. Слушал его и в наушниках. Тёмной ночью ! Там вообще всё слышно. И здесь всё было в цвет. Никаких хрипов и искажений я не услышал. Pink Floyd не обманешь !!!! Ну, и на большой громкости тоже всё было очень хорошо. Так что, можно смело собирать, и слушать. :grud:
 
OFF TOP. Вот уже около года делаю по утрам эффективное упражнение для коленных суставов, 2 упражнения по 45 повторений.
Сегодня делал это упражнение под УНЧ Дорофеева. Источник звука тот же, но не Ютуб, а FLAC. концерт 1976 года Deep Purple "Come Taste the band"на средней громкости. Здесь уже не все так хорошо. Характерный "микросхемный" , или "транзисторный" утомительный звук. В саб, на дискотеку- самое оно. В качестве домашнего широкополосного усилителя ,да еще для себя, любимого , не рекомендовал бы.
 
Еще послушал, на других композициях- Sweet F.A. 74 Г., Black Sabbath 13. Если не предъявлять аудиофильских требований, то большинству звук понравится. Это при простоте, практически отсутствии настройки, высоком КПД, и маленьком потребляемом токе.
У себя буду использовать в трифонике, с комбинированной обратной связью по статье Сырицо А.А. из ж. Радио 79 г. Вместо транзисторного усилителя , у которого звук на верхах весьма похож на Дорофеевский.
 
В качестве домашнего широкополосного усилителя ,да еще для себя, любимого , не рекомендовал бы.
Здесь работает золотое правило : ЦЕНА - КАЧЕСТВО.
я бы убрал слово "отстроил". Пошло сразу
А у меня как то не пошло. Пришлось минуть 5 подбирать смещение. :)
 
Источник звука- ютуб, звуковая карта 24\ 96.Акустика 10 мас 1м с пищалкой от АСАЛАБа, с рекомендованным изготовителем фильтром.
Эм... Коллеги, вы случаем не забыли для чего этот УНЧ в принципе предназначен? )
 
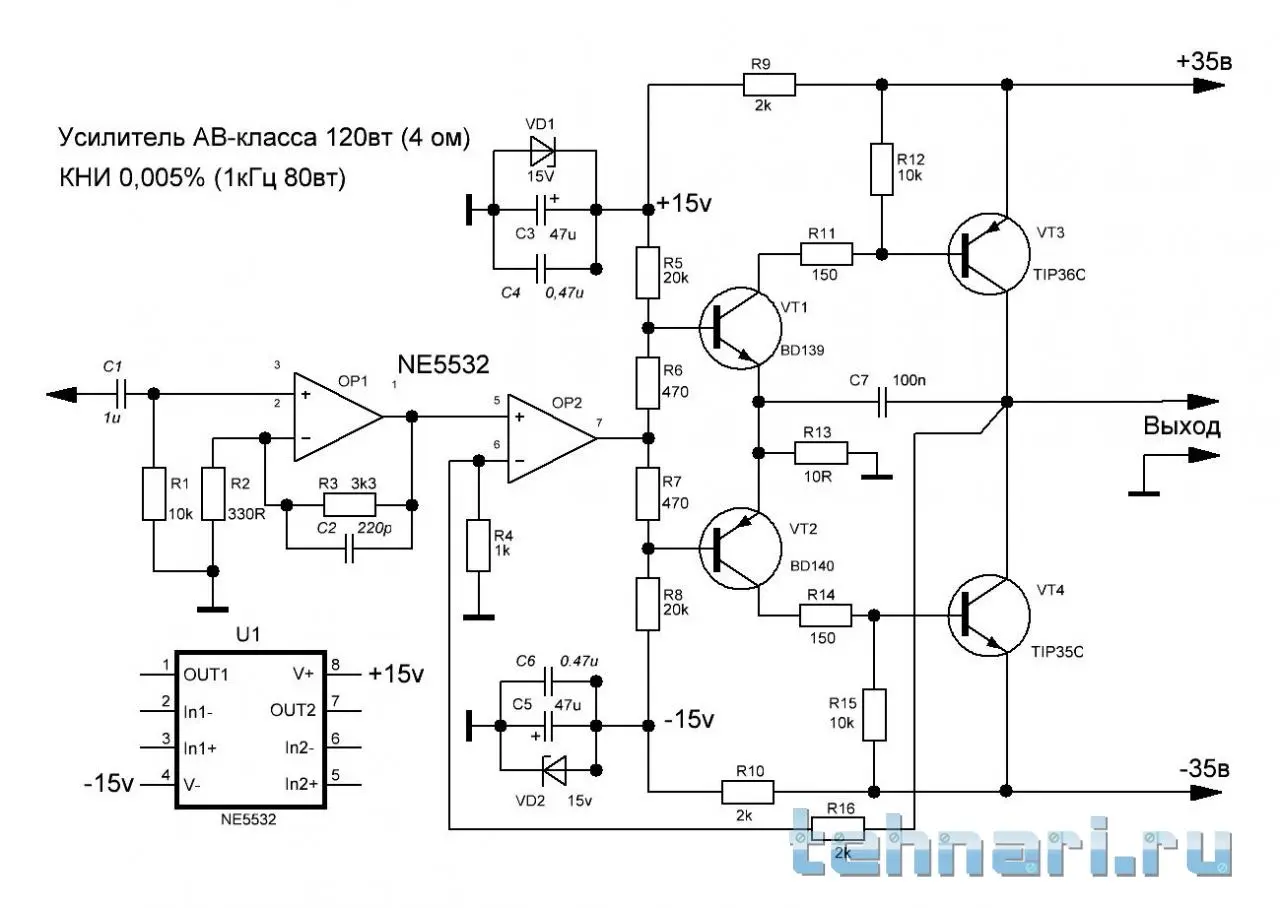
Интересная доработка , пользователь китафоник с соседнего ресурса. Натаскался на этих усилителях. Техническое решение похоже как у модификации Агеевского параллельника за 87 год. Увеличение общей ОООС со снижением искажений и, соответственно, чувствительности. Компенсируется введением дополнительного каскада усиления напряжения. Автор хорошо отзывается о звуке.По его заверениям , в настройке не нуждается.
off Судя по тому, что форумчане используют конструкцию в гаражах на достаточной громкости, т.е. постоянно, усилитель не вносит критических интермодов. Иначе выключили бы или убавили звук.
Но это мое предположение.
После дополнительной прослушки могу сказать, что звук УНЧ Дорофеева не вызывает у меня отторжения, но не мешало бы реализовать несложную доработку, предложенную Китафоником
 

Вложения

  • УНЧ Дорофеева  УСОВЕРШЕНСТВОВАННЫЙ.webp
    УНЧ Дорофеева УСОВЕРШЕНСТВОВАННЫЙ.webp
    42.2 KB · Просмотры: 230
Последнее редактирование:
Доработка, конечно же интересная. Но после доработки, усилитель стал АВ. А этому классу, нужна термостабилизация, в отличии от В класса. А без неё итог предсказуем и очевиден.
 
Дел. Ошибка.
 
И где каскад увиления напряжения? Мах напряжение питания операционника - +-20в, значит мах напряжение сигнала - +17ы. плюс падение на эмиттере, значит мах выход будет: +16в, выход, составной транзистор, эмиттерный повторитель, напряжение не повышает. Значит мах напряжение выходного сигнала -16в, или 4 ом нагрузка, это будет :
16/4*16=64 ватта и это мах, пиковая мощность, номинальная будет 70%, или около 50 ватт, а тема называется - Дорофеев на импорте-170 ваттный усилитель.
На выходе Шиклаи а не Дарлингтон
 
Доработка, конечно же интересная. Но после доработки, усилитель стал АВ. А этому классу, нужна термостабилизация, в отличии от В класса. А без неё итог предсказуем и очевиден.
Не АВ он, а как был В, так и остался. Сопротивления резисторов в базовых цепях драйвера, наоборот, уменьшили, углубив режим В
 
Назад
Сверху