• Добро пожаловать на компьютерный форум Tehnari.ru. Здесь разбираемся с проблемами ПК и ноутбуков: Windows, драйверы, «железо», сборка и апгрейд, софт и безопасность. Форум работает много лет, сейчас он переехал на новый движок, но старые темы и аккаунты мы постарались сохранить максимально аккуратно.

    Форум не связан с магазинами и сервисами – мы ничего не продаём и не даём «рекламу под видом совета». Отвечают обычные участники и модераторы, которые следят за порядком и качеством подсказок.

    Если вы у нас впервые, загляните на страницу о проекте, чтобы узнать больше. Чтобы создавать темы и писать сообщения, сначала зарегистрируйтесь, а затем войдите под своим логином.

    Не знаете, с чего начать? Создайте тему с описанием проблемы – подскажем и при необходимости перенесём её в подходящий раздел.
    Задать вопрос Новые сообщения Как правильно спросить
    Если пришли по ссылке со старого Tehnari.ru – вы на нужном месте, просто продолжайте обсуждение.

Дорофеев на импорте 170Вт

  • Автор темы Автор темы WHS
  • Дата начала Дата начала
Говенный ВК в Дорофееве.
Никто и не говорит , что его аудиофилы слушают. В НЧ канал двух- 3 полоски , почему бы и нет?
На выход сч-вч- ваш мониторный. Думаю, этот 2-полосный комплект не уступит никакому глубокоооснику в режиме широкополосника, даже из коллекции на соседнем форуме. Взял на днях недостающие резисторы, надо доделывать высококачественные телефонные усилители с шунтом Акулиничева. Тем более, что там без германия обошлись.
 
Последнее редактирование:
Никто и не говорит , что его аудиофилы слушают. В НЧ канал двух- 3 полоски , почему бы и нет?
На выход сч-вч- ваш мониторный. Думаю, этот 2-полосный комплект не уступит никакому глубокоооснику в режиме широкополосника, даже из коллекции на соседнем форуме. Взял на днях недостающие резисторы, надо доделывать высококачественные телефонные усилители с шунтом Акулиничева. Тем более, что там без германия обошлись.
Качество тут высокое, но есть серьезный недостаток: нет защиты по выходу. Если будет пробой верхнего или нижнего транзистора: колонки сгорят, а они, как правило, самые дорогие.
 
Отмыл плату, Послушал- послушал,- очень достойный звук, буду второй канал собирать . Перечитал внимательно первоисточник, грамотно реализован принцип токового управления, ступенька полностью отсутствует.Вопрос термостабилизации решен без применения термодатчиков, что привлекает. У меня на уголке 50, без какого либо радиатора вообще не греется .Предвыход умышленно не стал ставить на общий с выходными транзисторами радиатор, чтобы не было влияния на тепловой режим .
Если не заморачиваться аудифилизмом, то пожалуй, одна из наилучших конструкций, для рядового и не только пользователя . Пожалуй, заслуживает звания "Народный усилитель".

Буду в корпус достойных размеров оформлять, вот вторую плату набью только. На верха -мониторник Васильева ждет своего часа.
 

Вложения

  • Дорофеев УНЧ , макет.webp
    Дорофеев УНЧ , макет.webp
    67.7 KB · Просмотры: 99
С нетерпением ждём продолжения!
 
А по какой схеме и печатке в итоге собирал?
Схема авторская, Радио 91 год, печатка от DTS, в теме нашего форума, "Проект "Manhattan" - простой транзисторный усилитель"
 
Установил конденсатор обратной связи с выхода микросхемы на его инвертирующий вход ( от предполагаемого возбуда- подвозбуда) , как у автора в схеме( 22 пф), в вариантах DTS и WHS отсутствует. Звук испоганился на сч- вч. Поскольку использоваться будет в НЧ секции , убирать не стал.
 
22 пФ, много, 6-10 максимум. Испоганился по тому что, происходит ограничение пропускной полосы сверху.
 
22 пФ, много, 6-10 максимум. Испоганился по тому что, происходит ограничение пропускной полосы сверху.
Этот конденсатор, включен в цепь не отрицательной, а положительной обратной связи, для улучшения переходной характеристики.Поэтому он прибавляет верхов, а не убавляет, как мы думали. Убрал его.
Еще интересная вещь. У автора усилитель инвертирующий, в вариантах WHS и Китафонщика - неинвертирующий. Т.е. по определению обладает большим входным сопротивлением, но более склонен к возбудам.Вообщем, достал из заначки "донора"- корпус с тором, мощностью навскидку 250 вт питание +- 36 в, емкости 2 шт. 10000 мкф.Резисторы балластные на питание стабилитронов увеличил до 1,8 ком.Включение оставляю как у автора - инверт.
После нескольких дней прослушки на 2 полосной акустике Денон от старого муз. центра( 80 вт номинал мощность колонок) и сравнения с усилителем Арасланова, сделал для себя однозначный вывод- Дорофеева по схеме автора с приведенной глубиной ООС только на НЧ.
Еще , пожалуй , буфер - повторитель простенький на микросхеме установлю.
 
Последнее редактирование:
Повыссил питание с +-24в до +- 36в.Удивил отличный контроль динамика, никаких бубнений.
между базами предвыходных 0,7в,менять не стал пока.Т.н. радиатор( обрезок уголка 40) абсолютно не греется при любой мощности, 8 ом нагрузка. Остается усановить в рядом стоящего донора, на вертикальный радиатор и выполнить все соединения.
И следующий- долгострой М.Васильева, ушные мониторы с шунтами Акулиничева.Это впридачу к Дорофеевскому на сч- вч
 

Вложения

  • Дорофеев +-35в.webp
    Дорофеев +-35в.webp
    64.4 KB · Просмотры: 51
  • мониторники ушные с  шунтом Акулиничева  на  кремнии.webp
    мониторники ушные с шунтом Акулиничева на кремнии.webp
    112 KB · Просмотры: 87
Последнее редактирование:
ушные мониторы с шунтами Акулиничева
Здравствуйте! А, о этом, где почитать?

А еще по дорофеевском, я ставил вместо межбазовых резисторов, диоды, напруга на базах тоже выше рекомендованой, 0,58-0,59. Мне показалось. что лучше. Думаю это все зависит от транзисторов, сейчас мало кто использует рекомендованные компоненты.
 
Здравствуйте! А, о этом, где почитать?

вместо межбазовых резисторов, диоды, напруга на базах тоже выше рекомендованой, 0,58-0,59. Мне показалось. что лучше
:bravo:
Т.к. усилитель решено использовать на НЧ, то оставлю как есть. Тем более транзисторы низкочастотные, микросхема не самая аудиофильская TL071. Пусть отрабатывает низы, единственно добавлю канал формирования ОООСН И ПОСТ( по Сырицо А.А.)+ ФВЧ, чтобы НЧ динамик не гулял на частотах ниже 35 ГЦ. 40ГЦ на низах мне за глаза хватит.
 
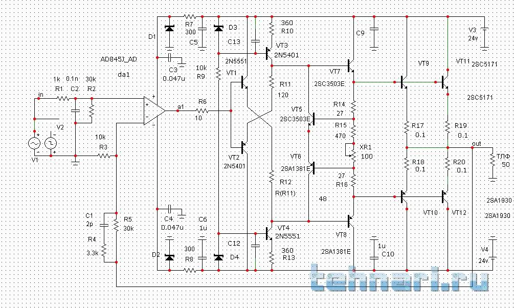
Вот схема ушника- универсала( может смело работать от 6 ом) М.Васильева. Отдаст в нагрузку ватт 9 при сопротивлении нагрузки 8ом. На СЧ- ВЧ достаточно. Звук , пишут, отличный.На соседнем форуме этот усилитель оценивается очень высоко , как практически не вносящий искажений.
 

Вложения

  • изображение_2021-09-21_191013.png.webp
    изображение_2021-09-21_191013.png.webp
    126.5 KB · Просмотры: 80
Последнее редактирование:
Назад
Сверху