• Добро пожаловать на компьютерный форум Tehnari.ru. Здесь разбираемся с проблемами ПК и ноутбуков: Windows, драйверы, «железо», сборка и апгрейд, софт и безопасность. Форум работает много лет, сейчас он переехал на новый движок, но старые темы и аккаунты мы постарались сохранить максимально аккуратно.

    Форум не связан с магазинами и сервисами – мы ничего не продаём и не даём «рекламу под видом совета». Отвечают обычные участники и модераторы, которые следят за порядком и качеством подсказок.

    Если вы у нас впервые, загляните на страницу о форуме и правила – там коротко описано, как задать вопрос так, чтобы быстро получить ответ. Чтобы создавать темы и писать сообщения, сначала зарегистрируйтесь, а затем войдите под своим логином.

    Не знаете, с чего начать? Создайте тему с описанием проблемы – подскажем и при необходимости перенесём её в подходящий раздел.
    Задать вопрос Новые сообщения Как правильно спросить
    Если пришли по старой ссылке со старого Tehnari.ru – вы на нужном месте, просто продолжайте обсуждение.

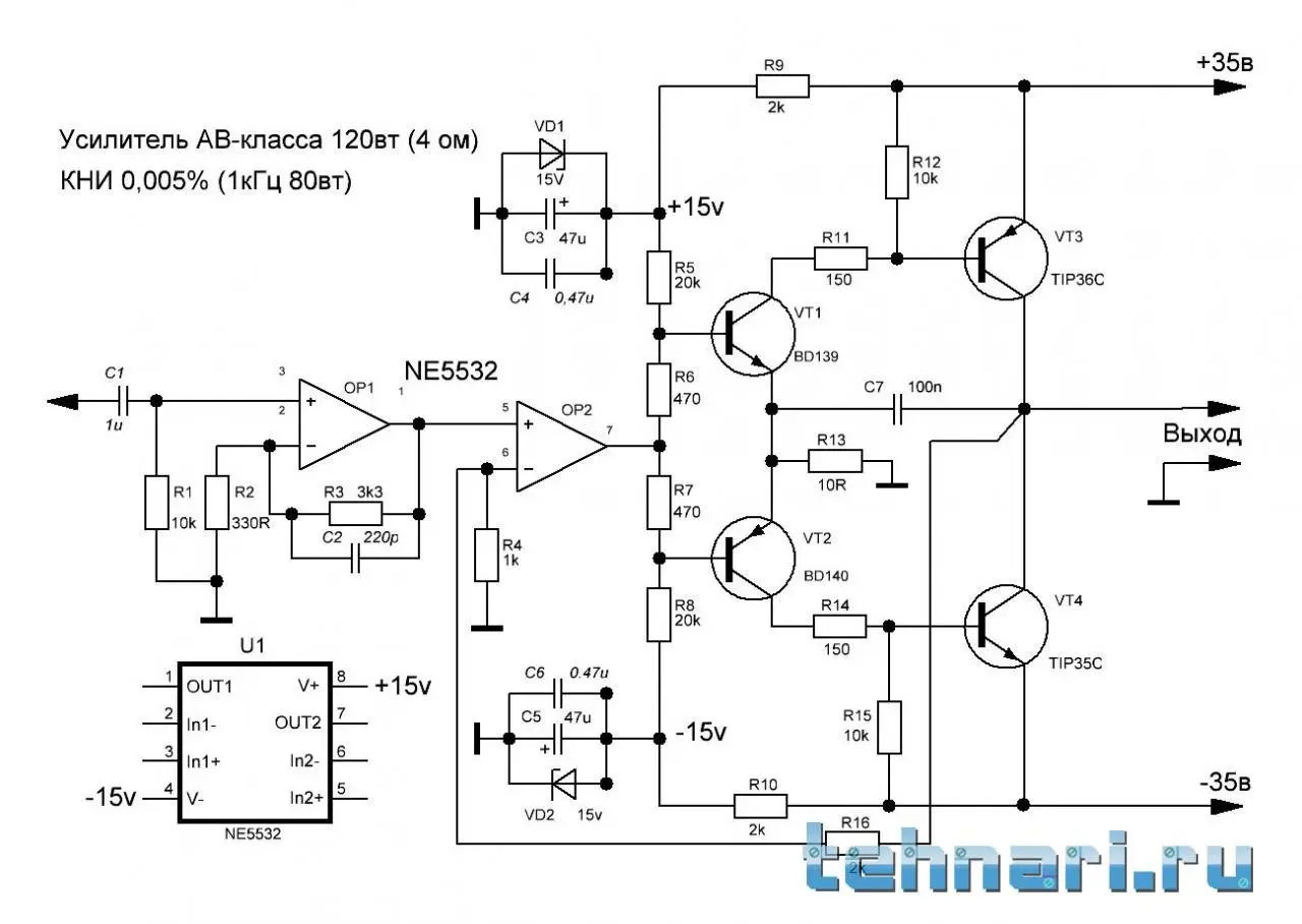
Дорофеев на импорте 170Вт

  • Автор темы Автор темы WHS
  • Дата начала Дата начала
Не АВ он, а как был В, так и остался. Сопротивления резисторов в базовых цепях драйвера, наоборот, уменьшили, углубив режим В
Китафончик писал, что без резисторов в базовых цепях выходных транзисторов усь возбуждался.
С данными номиналами резисторов уже не класс В, а АВ с малым током покоя, милиампер 8 , если память не изменяет.
Смущает , что введение резисторов смещения в базах выходников выхолащивает сам смысл токового управления.(?)
 
Шиклаи усиливает сигнал и по току и по напряжению
Учите мат часть, вот, 2 эмиттерных повторителя на модели, в Шиклаи напряжение ниже исходного сигнала на 0,7в (напряжение падения на 1 база- эмиттер), а у Дарлингтона 1,4в (напряжение падения на 2 база- эмиттера.
Нижний - напряжение сигнала, второй снизу сигнал на схеме Шиклаи, третий с низу- схема на Дарлингтоне, вверху - все три сигнала вместе.



А в схеме Дорофеева стоят не составные транзисторы, похоже на составные, но не они. Вот, если убрать конденсатор С7, то были бы составные транзисторы, а так нет. Я сначала так же ошибся. но присмотревшись понял, тут нет составных транзисторов, и соотв есть усиление по напряжению.
 

Вложения

  • 1.PNG.jpg
    1.PNG.jpg
    132.7 KB · Просмотры: 51
  • УНЧ Дорофеева  УСОВЕРШЕНСТВОВАННЫЙ.jpg
    УНЧ Дорофеева УСОВЕРШЕНСТВОВАННЫЙ.jpg
    96 KB · Просмотры: 103
Учите мат часть



[/QUOTEУчу:
"Данные пары – это просто два каскада эмиттерного повторителя. Иногда данные составные схемы транзисторов называют «супер-β» пары, так как они функционируют как один транзистор с высоким коэффициентом усиления.]"-это из источника в интернете. Шиклаи и дарлингтон- это способы включения составных транзисторов, в Дарлингтоне одной полярности, в Шиклаи - разной. В обоих случаях сигнал усиливается как по току, так и по напряжению. В измененной схеме Дорофеева это не составные транзисторы.
 
Последнее редактирование:
...Общий коэффициент передачи тока будет равен:


h21e(ОБЩ) = h21e(VT1)*h21e(VT2)
 
"Данные пары – это просто два каскада эмиттерного повторителя. Иногда данные составные схемы транзисторов называют «супер-β» пары, так как они функционируют как один транзистор с высоким коэффициентом усиления.]"-это из источника в интернете. Шиклаи и дарлингтон- это способы включения составных транзисторов, в Дарлингтоне одной полярности, в Шиклаи - разной. В обоих случаях сигнал усиливается как по току, так и по напряжению. В измененной схеме Дорофеева это не составные транзисторы.
И где Вы видете составной транзистор? Составной транзистор Шиклаи, это нарисован слева. Видете, там эмиттер правого транзистора соединен с коллектором левого транзистора. В схеме (я каскады вынес вправо), там два каскада, каскады с общим эмиттером, и стоит конденсатор, 100н, это коррекция, без него возможно возбуждение. Вы путаете, это не составной транзистор, а два каскада, которые смотрятся, как составной. Посему формула, что Вы привели, тут просто не работает. Повторяю, учите мат. часть. Я, кстати, сразу глянул, не разобрался и так же посчитал , что это составной транзистор, но присмотревшись понял, я ошибся.
 

Вложения

  • 1.PNG.jpg
    1.PNG.jpg
    55.8 KB · Просмотры: 104
И где Вы видете составной транзистор? .
Я разве говорил, что у Дорофеева составной транзистор?
Я всего лишь указал на ошибочность вашего утверждения, что составной транзистор с включением типа Шиклаи не усиливает напряжение. Даже формулу привел со ссылкой.
 
Последнее редактирование:
если убрать конденсатор С7, то были бы составные транзисторы, а так не
Даже если убрать конденсатор С7, то не получите составной транзистор из Дорофеевского включения, хоть первоначального, хоть измененного Китафонщиком.
PS "в Шиклаи напряжение ниже исходного сигнала на 0,7в "- ЭТО из вашего сообщения.На самом деле , повторюсь, к-т передачи общ. =произведению к-в передач каждого из транзисторов. В программе у вас ошибка.
 
Последнее редактирование:
Тем более, на резисторе 1 ком, как в вашей модели, амплитуда выходного сигнала будет как минимум на 2 порядка превышать амплитуду на входе( без обратной связи, разумеется). Учите матчасть
 
Шиклаи усиливает сигнал и по току и по напряжению
 
Ваши слова?
А Шиклаи и есть составной транзистор.
Да, может усилисать составной транзистор, но если он не включен по схеме эмиттерного повторителя. (так было бы, если вместо конденсатора поставить перемыяку, а резистор нагрузки 1 транзистора , тот что 10 ом, убрать.
..Общий коэффициент передачи тока будет равен:
h21e(ОБЩ) = h21e(VT1)*h21e(VT2)
Эта формула верна для составного транзистора, там ток транзисторов идет через общую нагрузку, тут же для каждого ключа своя нагрузка, только этот факт говорит, что формула не верна. .
 
Да, может усилисать составной транзистор, но если он не включен по схеме эмиттерного повторителя. (так было бы, если вместо конденсатора поставить перемыяку, а резистор нагрузки 1 транзистора , тот что 10 ом, убрать.


Немного и в доступной форме про эмиттерный повторитель
 

Вложения

А Шиклаи и есть составной транзистор.
В Дорофееве нет Шиклаи. Шиклаи в вашей модели. И сигнал, судя по вашему скану, не усиливает . В приведенном вами примере на нагрузке в 1ком, напряжение на выходе должно быть , как минимум на 2 порядка выше входного напряжения. Можете спаять эти 3 детали и провести замеры в железе. Повторяюсь, что то вы с моделью напутали.
 
Читайте внимательно посты, тогда не будет таких вопросов.

...Сообщение от derba
И где каскад увиления напряжения? Мах напряжение питания операционника - +-20в, значит мах напряжение сигнала - +17ы. плюс падение на эмиттере, значит мах выход будет: +16в, выход, составной транзистор, эмиттерный повторитель, напряжение не повышает. Значит мах напряжение выходного сигнала -16в, или 4 ом нагрузка, это будет :
16/4*16=64 ватта и это мах, пиковая мощность, номинальная будет 70%, или около 50 ватт, а тема называется - Дорофеев на импорте-170 ваттный усилитель...:nizja:

Это не я писал.:KU:
Транзисторная часть усиливает как по напряжению, так и по току. Это не эмиттерный повторитель, как вы утверждаете.Здесь 150 вт не предел. Поэтому противоречия в названии темы нет.
 
...Сообщение от derba
И где каскад увиления напряжения? Мах напряжение питания операционника - +-20в, значит мах напряжение сигнала - +17ы. плюс падение на эмиттере, значит мах выход будет: +16в, выход, составной транзистор, эмиттерный повторитель, напряжение не повышает. Значит мах напряжение выходного сигнала -16в, или 4 ом нагрузка, это будет :
16/4*16=64 ватта и это мах, пиковая мощность, номинальная будет 70%, или около 50 ватт, а тема называется - Дорофеев на импорте-170 ваттный усилитель...
Приношу извинения, тут я ошибся, глянул, показалось, что это составной транзистор. Ошибки Бывают.
 
Назад
Сверху