• Добро пожаловать на компьютерный форум Tehnari.ru. Здесь разбираемся с проблемами ПК и ноутбуков: Windows, драйверы, «железо», сборка и апгрейд, софт и безопасность. Форум работает много лет, сейчас он переехал на новый движок, но старые темы и аккаунты мы постарались сохранить максимально аккуратно.

    Форум не связан с магазинами и сервисами – мы ничего не продаём и не даём «рекламу под видом совета». Отвечают обычные участники и модераторы, которые следят за порядком и качеством подсказок.

    Если вы у нас впервые, загляните на страницу о форуме и правила – там коротко описано, как задать вопрос так, чтобы быстро получить ответ. Чтобы создавать темы и писать сообщения, сначала зарегистрируйтесь, а затем войдите под своим логином.

    Не знаете, с чего начать? Создайте тему с описанием проблемы – подскажем и при необходимости перенесём её в подходящий раздел.
    Задать вопрос Новые сообщения Как правильно спросить
    Если пришли по старой ссылке со старого Tehnari.ru – вы на нужном месте, просто продолжайте обсуждение.

Дорофеев на импорте 170Вт

  • Автор темы Автор темы WHS
  • Дата начала Дата начала
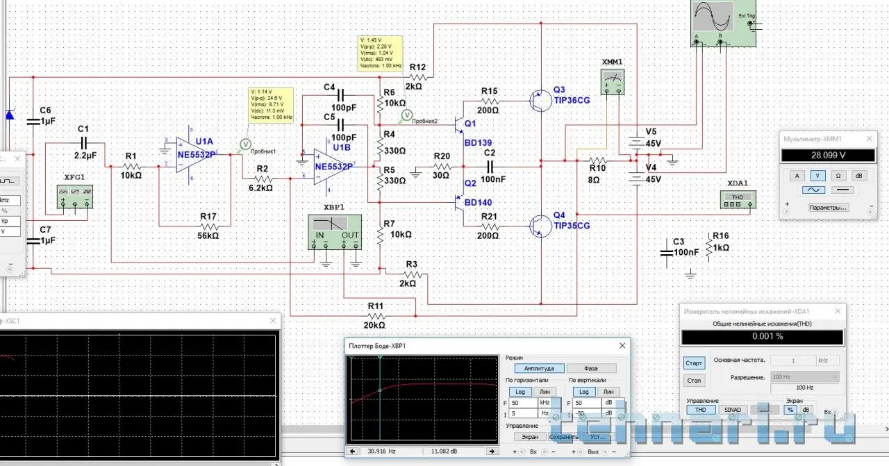
Вот схема ушника- универсала( может смело работать от 6 ом) М.Васильева. Отдаст в нагрузку ватт 9 при сопротивлении нагрузки 8ом. На СЧ- ВЧ достаточно. Звук , пишут, отличный.На соседнем форуме этот усилитель оценивается очень высоко , как практически не вносящий искажений.

Он довольно шустрый. И не требует тщательного подбора транзисторов .Разброс 20-30% по Вст вполне приемлив.
 
вместо межбазовых резисторов, диоды, напруга на базах тоже выше рекомендованой, 0,58-0,59.
Здравствуйте. Если не затруднит, скиньте , пожалуйста, свою окончательную схему. И на что слушаете.
 
Да как то так. Не помню диоды, 4148, в роди бы. Танзисторы BD139,140, 911,912 Все от ST. Слушал на автомобильной акустике, все испытываю, на ней. Не жалко если что. Сделано было два канала, но на постоянно, оставил никитинский.
 

Вложения

  • dorofeev1 (1).webp
    dorofeev1 (1).webp
    30.7 KB · Просмотры: 68
Спасибо. Так и думал.
 
У Ломакина -Паршина 350 процентов на звук не влияют:tehnari_ru_182:
Ну я не экстремал и могу такие сравнительно маломощные драйверные транзисторы с минимальным разбросом усиления подобрать .И на постоянном токе Вст и в режиме усиления по прибору Л2-23 при токе эмиттера 10ма.
С мощными дело сложнее ,очень дороги и много не купишь
 
Поскольку УМ будет использоваться в помещении не болеее 20 кв м, решено уменьшить чувствительность, попутно уменьшив уровень фона и шума, а также снизить искажения и повысить коэффициент демпфирования. Уменьшил сопротивление в цепи ООС с 200 ком до 100 ком. Т. е. соотношение резисторов в цепи ООС изменилось с 20 до 10. Т.е. усиление уменьщилось с 20 до 10 раз.Качество звука изменилось в лучшую сторону. Вполне можно слушать не только на дискотеке и не только сабвуфер. Усилитель заслуживает внимания.
 
С2 R4 покоя не дают.На ПОС не смахивает?
 
прогнал модель. Нет смысла этот искажатель даже на низы делать.
 
прогнал модель. Нет смысла этот искажатель даже на низы делать.


Результаты бы посмотреть. До 500 гц можно хоть 3 процента искажений , разницу в звуке вряд ли услышите.
С комбинированной обратной связью как раз есть смысл на низах, да и с ЭМОС. поскольку соотношение цена\ качество великолепны.
 
Последнее редактирование:
Если вплотную ухо к динамику приложить , то едва слышно .
Провода длинные, когда в корпус установлю, укорочу. Да и емкости конденсаторов в стабилизаторах увеличу, по 10 мкф стоят.
 
Результаты бы посмотреть. До 500 гц можно хоть 3 процента искажений , разницу в звуке вряд ли услышите.
С комбинированной обратной связью как раз есть смысл на низах, да и с ЭМОС. поскольку соотношение цена\ качество великолепны.
0.1% на 20 кгц при номиналке .На меньших уровнях искажения растут
 
0.1% на 20 кгц при номиналке .На меньших уровнях искажения растут
На низы шикарно. На сч-вч- на любителя, многим нравится. Мне после увеличения глубины ОООС тоже милее стал.
В чем вопрос? Для аудиофилов- делать на его базе композит, как Финн предлагал.
 
На низы шикарно. На сч-вч- на любителя, многим нравится. Мне после увеличения глубины ОООС тоже милее стал.
В чем вопрос? Для аудиофилов- делать на его базе композит, как Финн предлагал.
Композит на его базе? Да ну нафиг ,лучше второй Гумели закомпозитить.
 
Тут обсуждали нужно или нет подпирать базы выходных транзисторов резисторами на шины питания.
Закинул одну из последних схем Китафончика в симулятор и вот что он мне выдал.
На практике пока не проверял.
Дорофеев собран давно по классической схеме (без резисторов) и работает на саб.
 

Вложения

  • АЧХ без резисторов.webp
    АЧХ без резисторов.webp
    117.7 KB · Просмотры: 83
  • АЧХ с резисторами.webp
    АЧХ с резисторами.webp
    116 KB · Просмотры: 74
а на 20кгц? На графике 2 раза 1 кгц
 
Назад
Сверху