• Добро пожаловать на компьютерный форум Tehnari.ru. Здесь разбираемся с проблемами ПК и ноутбуков: Windows, драйверы, «железо», сборка и апгрейд, софт и безопасность. Форум работает много лет, сейчас он переехал на новый движок, но старые темы и аккаунты мы постарались сохранить максимально аккуратно.

    Форум не связан с магазинами и сервисами – мы ничего не продаём и не даём «рекламу под видом совета». Отвечают обычные участники и модераторы, которые следят за порядком и качеством подсказок.

    Если вы у нас впервые, загляните на страницу о проекте и правила – там коротко описано, как задать вопрос так, чтобы быстро получить ответ. Чтобы создавать темы и писать сообщения, сначала зарегистрируйтесь, а затем войдите под своим логином.

    Не знаете, с чего начать? Создайте тему с описанием проблемы – подскажем и при необходимости перенесём её в подходящий раздел.
    Задать вопрос Новые сообщения Как правильно спросить
    Если пришли по старой ссылке со старого Tehnari.ru – вы на нужном месте, просто продолжайте обсуждение.

Два раза в одну воду, только теперь на LM3886

Статус
В этой теме нельзя размещать новые ответы.
пост 297, пункт 2, реализовано. Колонки стали пассивные, кабель остался тот же, изменена распайка проводов.
Теперь коротко о сравнении. Эдик чистое стерео, хоть и две полосы в каждом канале.
Поделка, тут сложнее. Полная полоса в каждом канале, но тут надо учесть высокую чуйку динамиков, она порядка 93. У сабика с этим сильно хуже, хорошо если есть 84.
Он и определяет громкость звучания, работает почти на пределе. Стоит по центру.
В синтезаторной музыке бас свободно перемечается в пространстве, что в эдике еле заметно.
 
Все шло к этому, прямое сравнение, эдика с поделкой.

Отличная комната для прослушивания, мне понравилось.Привез на дачу гипсокпртон и профиль, потихоньку свою комнату для прослушки готовлю.
 
пост 297, пункт 2, реализовано. Колонки стали пассивные, кабель остался тот же, изменена распайка проводов.
Теперь коротко о сравнении. Эдик чистое стерео, хоть и две полосы в каждом канале.
Поделка, тут сложнее. Полная полоса в каждом канале, но тут надо учесть высокую чуйку динамиков, она порядка 93. У сабика с этим сильно хуже, хорошо если есть 84.
Он и определяет громкость звучания, работает почти на пределе. Стоит по центру.
В синтезаторной музыке бас свободно перемечается в пространстве, что в эдике еле заметно.
Повторитель убрал?
PS Не пробовал использовать 3886 в исполнении ИТУНа (полуитуна, как например у Лишманова)? Я собрал полуитун MF1 на TDA 7294.Впечатлен. Поменял отношение к микросхемным усилителям. Правда, на басах чуть подбубнивает, но середка и верха изумительны. Эмоциональное ощущение , как от прослушивания хорошего глубокооосника
 
Последнее редактирование:
Поменял отношение к микросхемным усилителям.
Еще не вечер... Но заниматься надо, для выделения тепла, дело к зиме.
Итуны, прошлый век и повторюсь, на современном, даже если китайский, с чуйкой под 92 дБ он не нужен, как и регуляторы тембра, все лишнее.
Включил отопление в доме и это плюс.
 
Это у кого нет хорошего регулятора тембра
Сами регуляторы появились не от хорошей жизни, он компенсирует недостатки ас, но это прошлый век, а сейчас 21 век и год 21. Хватит жить в прошлом и прошу больше об этом не писать, это все уже было, это все уже было, сколько можно? Жить осталось миг...
 
но и недостатки помещения, слуха и источника сигнала ...
вот это уже не проблема и в поделке (сначала были, но убрал) , в эдике они в нуле.
сначала подумал какой умный, но потом прочитал, в современном поколении ас, в отличие от прошлых поколений, регуляторы не нужны. Эдик это подтвердил.
Но все началось значительно раньше, когда появился BOSE, его подарили. Там нет тембров, да и маленький он и от батарейки работает, но лупит будь здоров.
Писал про него.
У меня все работает от компа и при желании, это можно делать программно в любом плеере, все есть, пробовал работает, но не надо.
 
BOSE и проигрыватель работают по AUX. это картинка к посту 310
 

Вложения

  • IMG_20211219_185424.webp
    IMG_20211219_185424.webp
    37.4 KB · Просмотры: 33
что делать и как жить? Потеря эдика невосполнима, но сейчас о другом. Распылил поделку. В ней усилители мощности на колонке, схемы и фото были. Такой вариант эдик съел и и не сразу понял, что сильно поторопился.
 
и так что получилось. Заменил транс на другой , раздельное питание каналов +-19,5, больше не надо. Tl072 на входе OP275. Никаких фокусов. Выше всяких похвал.
 
Проверено на автомобильном микробе TDA 8567Q. СЧ- ВЧ- 3гд 38 + 2гшд36. НЧ- 80л бокс на 2 шт. 10 ГД 30 в параллел
Очень согласен!
Была у меня подобная реализация в ВАЗ21111, биампинг с сабвуфером.(самая первая моя тема на Технарях. Но фотки там пропали)
Я балдел от того звука! И не только я.
 

Вложения

  • IMG_20211219_185424.webp
    IMG_20211219_185424.webp
    37.4 KB · Просмотры: 27
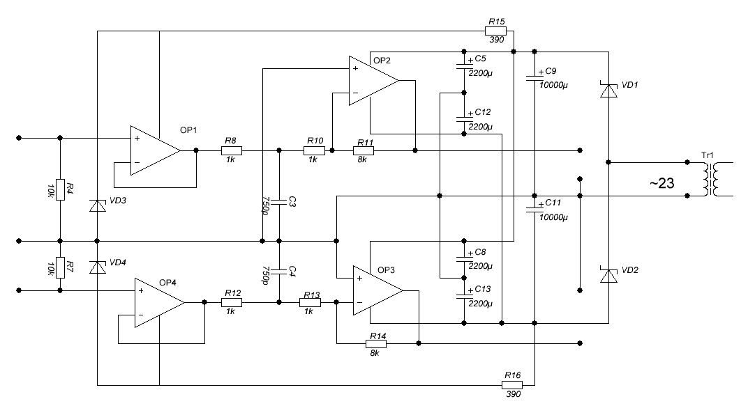
обидно однако.... сначала о круто, потом болеешь и у разбитого корыта. Начинать сначала будем или сдохнешь от жалости к себе? Здоровье починили, причина проста сам себя довел до ручки. На усилителе все фокусы отрезал, вернул в ноль, может сподоблюсь нарисовать
 
получилось так...
 

Вложения

  • новый проект 1.GIF
    новый проект 1.GIF
    14.4 KB · Просмотры: 46
питание +14-14 тл072, повторителем, еще две lm3886
 
Статус
В этой теме нельзя размещать новые ответы.
Назад
Сверху