Два раза в одну воду, только теперь на LM3886

Статус
В этой теме нельзя размещать новые ответы.
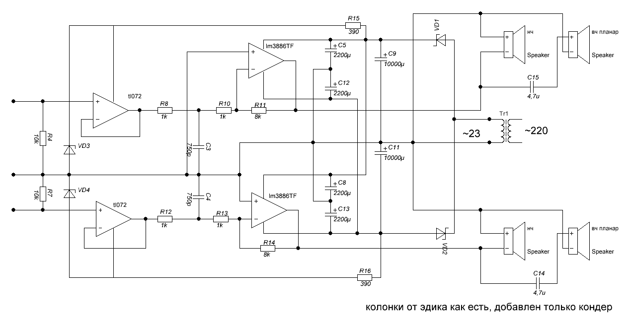
подрисовал схемку. Динамики класс с ними будет звучать прилично не только класс D. Можно себя поздравить удачно получилось из того, что было. Здоровье возвращается и на этом фоне, жизнь удалась.
 

Вложения

  • новый проект 1.GIF
    новый проект 1.GIF
    21.6 KB · Просмотры: 56
А что за диодыVD1-4?
 
из реалий. Заставить LM как и подобное, приемлемо работать безнадега, особо на динамиках из времен развитого социализма, утопия. Тут не суперсхема, она у меня у меняв ходу давно. А динамики эдика, делают конфетку без всяких натяжек, жалко что дорогие в рознице.
 
Заставить LM как и подобное, приемлемо работать безнадега,
Как и остальное, нужно знать "как приготовить", а дальше - проблем и не предвидится (в своё время Мистер Фикс и Александр Анатольевич дали "пинок в правильном направлении" и у меня вопросов по поводу "специй в процессе приготовления" подобных "деликатесов" более не возникало)!
Кстати, а куда пропал Мистер Фикс?
 
Заставить LM как и подобное, приемлемо работать безнадега
Безнадега - это несколько другое... Безнадега - это когда болезнь неизлечима. Мир заразился диарей, и несет по всему интернету волну поноса, а источник этого поноса хрен определишь, чтобы лекарства дать, и задушить болезнь в зародыше... Вот это безнадега!!!
И ведь сколько народу уверены, что у них именно УСИЛИТЕЛИ "поют" и "играют"...
Вот это безнадега!
Просветления и здоровья!!! СНГ!
Пы.Сы. Особый привет аудиофилам-плоскоземельщикам!!!
Пы.Сы.Пы.Сы - Ну, это просто к слову....
 
какое питание оптимально для моего варианта использования LM3886. Пробовал несколько вариантов и остановился на +- 23. Дело не в моще, она нафиг не нужна.
 
пересобрал макет из того,что было и ушел почти весь день. Стало напоминать картину далёких времен, чисто авторская работа, красота в ауте. Заходящие аккуратно спрашивают, можно посмотреть на усилитель? Да вот он, на самом видном месте, пауза. поклялся, делать чистый функционал, но тут все просто нет сил, руки плохо слушаются, а вот ухи пока ничего, могут подсказать и помочь.
 
Однако на этом все, Думаю о новом, но это нескоро и если еще будет...
Вкладывать приличные деньги резона нет, Все стареет крайне быстро.
 
А какой "диагноз" по воспетому в "притчах во языцех" Эдику?
"В морг" или ещё "подрыгается"?
 
А какой "диагноз" по воспетому в "притчах во языцех" Эдику?
История эдика разделилась на две части. Первая и основная, положительная, получен опут, использованы обе колонки и работают. Они на голову, лучше всего чем владел и пользовался.
Вторая часть, электроника, ремонтироваться не будет. Но тут без сожалений и охов, станет скучно куплю, другую электронику, выбора вагон.
 
Статус
В этой теме нельзя размещать новые ответы.
Назад
Сверху