• Добро пожаловать на компьютерный форум Tehnari.ru. Здесь разбираемся с проблемами ПК и ноутбуков: Windows, драйверы, «железо», сборка и апгрейд, софт и безопасность. Форум работает много лет, сейчас он переехал на новый движок, но старые темы и аккаунты мы постарались сохранить максимально аккуратно.

    Форум не связан с магазинами и сервисами – мы ничего не продаём и не даём «рекламу под видом совета». Отвечают обычные участники и модераторы, которые следят за порядком и качеством подсказок.

    Если вы у нас впервые, загляните на страницу о проекте, чтобы узнать больше. Чтобы создавать темы и писать сообщения, сначала зарегистрируйтесь, а затем войдите под своим логином.

    Не знаете, с чего начать? Создайте тему с описанием проблемы – подскажем и при необходимости перенесём её в подходящий раздел.
    Задать вопрос Новые сообщения Как правильно спросить
    Если пришли по ссылке со старого Tehnari.ru – вы на нужном месте, просто продолжайте обсуждение.

Электроизгородь

  • Автор темы Автор темы derba
  • Дата начала Дата начала

Вложения

  • проба.webp
    проба.webp
    78.1 KB · Просмотры: 307
Кстати, в случае использования симистора с индуктивной нагрузкой, ему необходим снаббер, а его в схеме как раз таки нет. Столкнулся с этим недавно в принтере, где выгорели резисторы в снаббере - печка не включалась. Хозяин сказал что надо несколько раз вытаскивать и вставлять вилку в розетку, и тогда он может включиться. Хотя там и не было индуктивной нагрузки, но когда восстановил снабберную цепь, всё пришло в норму. Почитайте про снабберы для симисторов, если собираетесь их использовать в этой схеме. Правда сам я бы предпочел транзисторный ключ
 
пробороздил инет, тиристорные ключи на постоянке много на электроудочках, но огогрод приличный, надо завязывать с тиристорами переходить на транзисторные ключи.
 
Изобразил то , что мы тут обсуждали , может что не учел, или переборщил.
На картинке плохо видно , загрузил так.
 

Вложения

У меня не чем открыть, я таким форматом не пользуюсь, а ради олдного случая устанавливать программу не целесообразно.
 
Ну что эксперименты с симистором не дали результатов. Специально собрал на макетке прототип 555 + симистор, нагрузка лампочки на 12В, и нифига, открывается, а закрыть не могу, не представляю как работала схема у автора.
И не закроется, потому что нагрузка активная. На постоянном токе он не закроется,
Пока не разорвешь цепь нагрузки или не приложишь импульс обратного тока, что автоматически
выполняется при индуктивной нагрузке (колебательный контур). Ток удержания тиристоров которые
пытаешься использовать 30-50 мА. Пока ток анода не упадет до этой величины, ты его не закроешь ... :)
 
Последнее редактирование:
Правда сам я бы предпочел транзисторный ключ
пробороздил инет, тиристорные ключи на постоянке много на электроудочках, но огогрод приличный, надо завязывать с тиристорами переходить на транзисторные ключи.
Конечно можно и транзистор, но это затраты гораздо больше ... :)
Мне очень не нравится сам принцип построения тиристорного ключа, который вы предлагаете ... :(
Работа генератора импульсов не синхронизирована с ключом ... :(
 
Последнее редактирование:
У меня не чем открыть
на картинке номиналы не увидеть.

Работа генератора импульсов не синхронизирована с ключом ...
как надо?
На время импульса в КЗ генератор гасится.

Мне очень не нравится сам принцип построения тиристорного ключа, который вы предлагаете ...
О каком ключе речь?
 

Вложения

  • пастух.png.webp
    пастух.png.webp
    28.2 KB · Просмотры: 360
как надо? На время импульса в КЗ генератор гасится.
УУ меня генератор образует сам тиристорный ключ, т.е. сам по себе синхронизирован.
У вас заряд конденсатора и и импульсы генератора, работают сами по себе ... :)
О каком ключе речь?
О тиристорном ... :)
 
на картинке номиналы не увидеть.
как надо?
На время импульса в КЗ генератор гасится.
О каком ключе речь?
В случае использования транзистора, КМК, не обязательно тормозить бустер. Транзисторный ключ не защёлкивается в открытом состоянии. И в данной схеме совсем не обязателен контроль тока ключа бустера. Кстати, почему в бустере ключом Р-канальный транзистор?
 
совсем не обязателен контроль тока ключа бустера. Кстати, почему в бустере ключом Р-канальный транзистор?
Если возникнет нештатная ситуация ключ вылетит, токовая защита не помеха но спасет при превышении.
Схема сыровата, номиналы не все исправлены.
 
Последнее редактирование:
Для ключа нарыл в своем ломе SPD07N60C3 попробую.
Печатку соображаю.
 
А что, если вместо высокого моста использовать умножитель от советских теликов.
 
А что, если вместо высокого моста использовать умножитель от советских теликов.
Попробуй, судя по статьям прошлого века такие попытки были, только я не помню
чем они закончили ?... :)))
Импульс с КЗ долженбыть в пределах 5-6 кВ, не больше, как на строчной развертке.
Получишь около 20-25 кВ, но система очень хрупкая, один раз прошьет и все, можно
выбрасывать умножитель ... :)
 
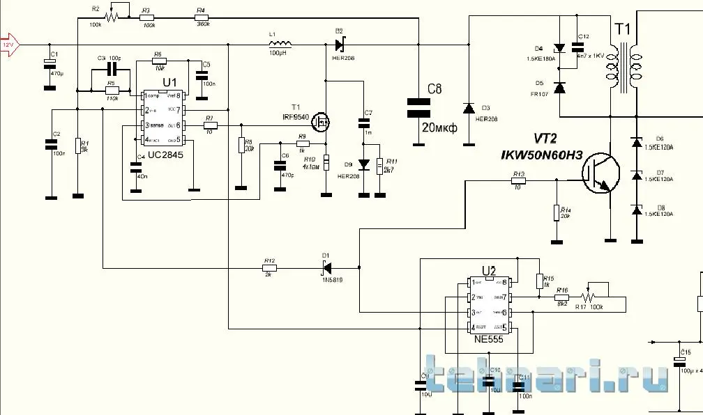
Господа, приветствую! Увидел что обсуждаете мою схему, оставлю несколько комментариев:


1. Данная схема сделана под катушку зажигания, следовательно рассчитана на конденсаторы малой ёмкости, буквально несколько микрофарад. Больше ставить никакого смысла нет т.к. никакой прибавки мощности выходного импульса от этого не получить.

2. Транзистор Q1 обеспечивает заполнение импульса около 10%, это сильно разгружает источник питания, транзистор не греется вообще и обеспечивает заряд конденсатора в разумное время ~0.5 и менее секунд.
3. Исходя из п.2 нет никаких защит по току на 3-й ноге т.к. при данной скважности они просто не нужны.


Умножитель напряжения или boost converter на дросселе с одной обмоткой применять смысла нет, умножитель - потеря КПД, буст в реальности хорошо работает при повышении напряжения х4, дальше опять сильная потеря КПД.


Снаббер на тиристор/симистор в данной схеме не требуется - при конденсаторе 2-5 микрофарад и напряжении 600 вольт ничего не горит.


При этом следует понимать что любой электропастух на катушке зажигания является баловством. Следующий проект уже в процессе и реализован на микроконтроллере PIC. И главное - это конечно заряд конденсатора, вот только уже под трансформатор что на видео идёт конденсатор 50uf 600v, и это становится действительно интересным, т.к. обычные шим контроллеры типа 384х здесь плохо применимы и вот почему:


Первоначально разряженный конденсатор имеет крайне низкое сопротивление и заряжая его flyback конвертером с фиксированной частотой мы столкнемся с крайне высоким потреблением тока при схеме с токовой защитой, или с насыщением сердечника и сильным нагревом ключа с падением КПД в схеме без токовой защиты.


Для решения этой задачи есть специальные чипы типа LT3750 и пр., но с помощью микроконтроллера удалось сделать всё гораздо проще имея четкую задачу зарядить конденсатор 50uf до 600 вольт за 1000mS. Поэтому я реализовал схему в которой известно время насыщения сердечника преобразователя, в моем случае это ~9us, после чего МК раскачивает ключ с фиксированным временем открытия (8us, с небольшим запасом) и плывущим по экспоненте временем закрытия, обеспечивая режим в котором нет перегрузки по току вообще без ОС.


При этом, как видно по фото, трансформатор преобразователя очень маленький (EE25.4/10/6), транзистор опять же без радиатора а источник питания опять таки разгружен. И это работает :)


P.S. derba, много раз смотрел Ваши схемы, большое за них спасибо!
 

Вложения

  • photo_2020-09-01_15-47-48.webp
    photo_2020-09-01_15-47-48.webp
    49.7 KB · Просмотры: 33
Получается, чем больше емкость, тем больше энергия, у меня 55мкф, так искра стреляла с гораздо большой громкостью, чем, к примеру, 10 мкф.
Только надо использовать катушку зажигания с низкими сопротивлениями. Можно , конечно, мотать и высоковольтный транс, но я их мотать не умею, все время пробивают.

У меня прекрасно работал бустер и с большим усилением, с 12 в до 350в, а это примерно 30. И был высокий КПД, порядка 70%. Просто Вы не знаете нюансов в работе микросхемы UC384x. Кстати, посмотрите 1 пост, там в цепи истока резистор 0.47ом, он и является токовой защитой. Насчет 2 каскада, не нравится мне тиристорная схема, на IGBT надежнее и проще. Но это дело вкуса.
 
Последнее редактирование:
Назад
Сверху