• Добро пожаловать на компьютерный форум Tehnari.ru. Здесь разбираемся с проблемами ПК и ноутбуков: Windows, драйверы, «железо», сборка и апгрейд, софт и безопасность. Форум работает много лет, сейчас он переехал на новый движок, но старые темы и аккаунты мы постарались сохранить максимально аккуратно.

    Форум не связан с магазинами и сервисами – мы ничего не продаём и не даём «рекламу под видом совета». Отвечают обычные участники и модераторы, которые следят за порядком и качеством подсказок.

    Если вы у нас впервые, загляните на страницу о проекте, чтобы узнать больше. Чтобы создавать темы и писать сообщения, сначала зарегистрируйтесь, а затем войдите под своим логином.

    Не знаете, с чего начать? Создайте тему с описанием проблемы – подскажем и при необходимости перенесём её в подходящий раздел.
    Задать вопрос Новые сообщения Как правильно спросить
    Если пришли по ссылке со старого Tehnari.ru – вы на нужном месте, просто продолжайте обсуждение.

Фотогалерея наших усилителей

  • Автор темы Автор темы dipq
  • Дата начала Дата начала
Могу ещё как-то понять, когда человек сам делает такое. Но покупать такое... :fase:
 

Вложения

  • PB190104.webp
    PB190104.webp
    60.1 KB · Просмотры: 52
Сначала думал на двухстороннем стеклотекст. сделать, верхний слой под нулевой полигон оставить, но передумал.
 

Вложения

  • P7180055.webp
    P7180055.webp
    47 KB · Просмотры: 42
  • P7180056.webp
    P7180056.webp
    42.4 KB · Просмотры: 39
Начиналось как то так, я бы мог и готовый в три раза дешевле купить,но очень хотелось сделать свой усилок, развести самому платы, выбрать схемотехнику, расставить внутри, трансформатор конечно мощный там, там на 250Вт хватило бы за глаза, и меньше от него излучений было бы, но уже был куплен на 400Вт.
 

Вложения

  • P7180058.webp
    P7180058.webp
    69.5 KB · Просмотры: 35
  • P7150048.webp
    P7150048.webp
    106.4 KB · Просмотры: 35
  • P7150051.webp
    P7150051.webp
    79.1 KB · Просмотры: 36
  • P7150052.webp
    P7150052.webp
    57.2 KB · Просмотры: 33
  • P7150049.webp
    P7150049.webp
    85.2 KB · Просмотры: 25
  • P7150045.webp
    P7150045.webp
    120.4 KB · Просмотры: 29
  • PA210235.webp
    PA210235.webp
    82.5 KB · Просмотры: 29
  • Снимок экрана (158).png.webp
    Снимок экрана (158).png.webp
    21.8 KB · Просмотры: 29
А какую функцию два тумблера сзади выполняют?

"откл а.с.", остаются наушники, делитель на наушники сделал с номиналом резисторов как в бригах первых версий, 240 и 10 Ом не отключаемый, а второй "сеть", знал что не совсем удобно будет, но силовые цепи решил оставить как можно максимально дальше от сигнальных.
 
А почему ? Братьев Лексиных ( Виктора и Валентина ) ещё никто не отменял! Я вот сейчас делаю усилитель, именно таким монтажом. Верхний полигон - земля силовая, а с низу ютится земелька сигнальная. И соединю я их резистором на 10 ом. И петли не будет! А не будет петли, не будет и фона . :)) Потом фотки покажу, если не забуду.
 
Чуток не успеваю "описАтельную" часть подготовить. Какой-то сегодня суматошный день, весь день "набегу".
Теперь ужо, наверно, "представлю" только завтра. :lol:
 
Звук сравнивали с чем нибудь? Говорят, что хорошо звучит

Напоминает мне "кумир-001" когда я сразу на мощник, в обход предварительного, сигнал подавал. Сейчас я его разобрал, буду радиаторы на корпус сажать а выходные изолировать, как мне тут выше человек посоветовал, да и мощу чуть снижу, другой транс поставлю, питаться будет +-25.5 вольт, мне в квартиру за глаза этой мощи будет,за акустику опасаюсь, а так на 8-ми Омах по 30Вт на канал должно быть.
 
Ну вот и добрался до компа.
Шоб поржать! (часть первая, печальная).
Ну, сромодил я моники Microlab-ы
«А что делать?» или «Рукоблудие выходных дней.»
для своей домашней «лаборатории». «А что дальше»???
Для прослушивания музыки есть рабочий комп со своими программными «крутилками» и есть CD/DVD плеер Pioneer DV-2850, у которого, естественно ничего этого нет.
Встал вопрос: сделать предварительный усилитель с двумя коммутируемыми входами и парой выходов, подключаемым/отключаемым темброблоком, чтоб «крутилки крутить» когда идёт воспроизведение с плеера, а когда с компа то оный отключать.
Сделал первый вариант, активный темброблок с «кнопкой» ограничения диапазона регулировок. ПослУхал его, послУхал: «не, не то».
«Поигрался» с «землями», лучше, но всё равно, чего-то «не то», хотя по «ослику» и всё прилично.
 

Вложения

  • 2 - 1вар.webp
    2 - 1вар.webp
    102.2 KB · Просмотры: 62
  • 1 - 1вар.webp
    1 - 1вар.webp
    108.3 KB · Просмотры: 63
  • 3 - 1 вар.webp
    3 - 1 вар.webp
    17.2 KB · Просмотры: 56
(часть вторая, оптимистическая).
Всё разобрал и, с учётом предыдущих своих «экспериментов», решил идти путём Валерия Михайловича (всё минимизировать до предельно-необходимого) и делать на входе пассивный тембр с последующим нормированием сигнала до уровня входного, с независимой «крутилкой» оперативного регулирования громкости (с удвоением амплитуды, так, на всякий случай, к примеру если подключить другой усилитель, а для его входа не будет хватать), а уже за ней четыре «попугая» для двух независимых выходов.
Трансформатор – маломощный из старого китайского радиоприёмника. Перемотал вторичку под двухполярное питание, количество витков провода минимально необходимого диаметра физически влезло не много, питание всего «устройства» не стабилизированные +/- 9,5 вольт.
Платы, естественно, «руколепные, под своё».
Корпус – доработанный, от старого компового CD-привода.
Ручки-крутилки/нажималки из старых конденсаторов К56-6, К56-16 («отживших свой век» и, в своё время, заботливо собранных в кучку и заныканых «до случая») и универсальной эпоксидной «холодной сварки».
Делал специально на TL082 и TL084, для эксперимента (уж если и на них «заиграет» то …). Микросхемы «ставил» на «кроватки», чтоб если понравится, оперативно заменить их на более «живые».
По результатам первых «прогонов» – Microlab-ы реально «задышали». Пока результатом доволен. Бум слУхать дальше.
Так как, вполне вероятно, что и это не окончательный вариант, ОЧЕНЬ ЖЕЛАТЕЛЬНО «закидать» меня «помидорами». «Овощи» ноне в большой цене!
PS: Сейчас «жарит» Dire Straits, запись 2005 года.
PS:PS: кажется я знаю какой «приблуды» не хватает на «коллективном» фото!
 

Вложения

  • 4 - 2вар.webp
    4 - 2вар.webp
    65.1 KB · Просмотры: 48
  • 8 - 2вар лицо2.webp
    8 - 2вар лицо2.webp
    18.3 KB · Просмотры: 47
  • Ручки 2.webp
    Ручки 2.webp
    34.8 KB · Просмотры: 42
  • Ручки.webp
    Ручки.webp
    46.4 KB · Просмотры: 44
  • 10 Вот они и спелись.webp
    10 Вот они и спелись.webp
    69.8 KB · Просмотры: 55
  • Like
Реакции: WHS
Упс!!!
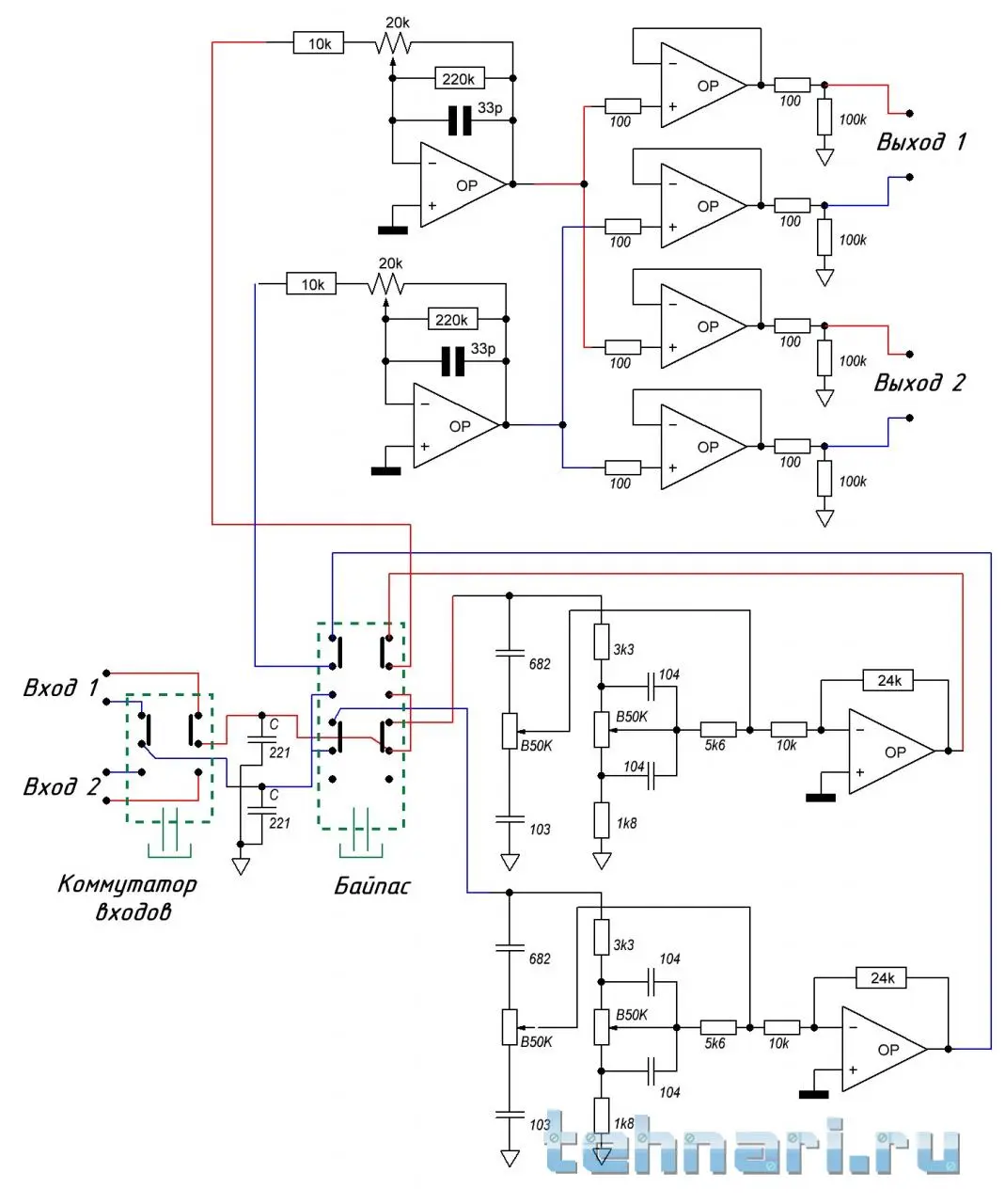
Забыл выложить схемы к сим "чудесам".
 

Вложения

  • Пред+Тембр.webp
    Пред+Тембр.webp
    37.1 KB · Просмотры: 58
  • Пред+Тембр 2 вариант.webp
    Пред+Тембр 2 вариант.webp
    45.8 KB · Просмотры: 56

Вложения

  • IMG_20221121_175722.webp
    IMG_20221121_175722.webp
    180.3 KB · Просмотры: 122
(часть вторая, оптимистическая).
Всё разобрал и, с учётом предыдущих своих «экспериментов», решил идти путём Валерия Михайловича (всё минимизировать до предельно-необходимого) и делать на входе пассивный тембр с последующим нормированием сигнала до уровня входного, с независимой «крутилкой» оперативного регулирования громкости (с удвоением амплитуды, так, на всякий случай, к примеру если подключить другой усилитель, а для его входа не будет хватать), а уже за ней четыре «попугая» для двух независимых выходов.
Трансформатор – маломощный из старого китайского радиоприёмника. Перемотал вторичку под двухполярное питание, количество витков провода минимально необходимого диаметра физически влезло не много, питание всего «устройства» не стабилизированные +/- 9,5 вольт.
Платы, естественно, «руколепные, под своё».
Корпус – доработанный, от старого компового CD-привода.
Ручки-крутилки/нажималки из старых конденсаторов К56-6, К56-16 («отживших свой век» и, в своё время, заботливо собранных в кучку и заныканых «до случая») и универсальной эпоксидной «холодной сварки».
Делал специально на TL082 и TL084, для эксперимента (уж если и на них «заиграет» то …). Микросхемы «ставил» на «кроватки», чтоб если понравится, оперативно заменить их на более «живые».
По результатам первых «прогонов» – Microlab-ы реально «задышали». Пока результатом доволен. Бум слУхать дальше.
Так как, вполне вероятно, что и это не окончательный вариант, ОЧЕНЬ ЖЕЛАТЕЛЬНО «закидать» меня «помидорами». «Овощи» ноне в большой цене!
PS: Сейчас «жарит» Dire Straits, запись 2005 года.
PS:PS: кажется я знаю какой «приблуды» не хватает на «коллективном» фото!
Классный вешьч получился! А по схеме, выходы 2+2, с инвертированием фазы, это типа балансный выход?
 
А что за материал, передней панели в роде бы как метал и вроде как нет?
 
Назад
Сверху