Гетеродинные приёмники

  • Автор темы Автор темы Abraziv
  • Дата начала Дата начала
Нет, чтобы в двух словах пояснить принцип перемножения сигналов, нужно быть гением, увы, я не гений и менее чем в десяток страниц не уложусь. Посмотрите эту статью на cqham, в ней хорошо описывается модель ключевого смесителя без оглядки на количество диодов в нем, с примерами в Мультисим.
 
Ок . Спасибо.
 
А если не секрет вы учились где то???? Или любитель???
 
Здравствуйте снова я, скажите где я могу взять времянные диаграммы работы синтезатора((((???
 
Смотрите даташиты на конкретные чипы, в большинстве случаев в них и временные диаграммы и полное описание микросхем есть, вплоть до назначения каждого пина.
 
Снова я , чувствую с этой учёбой не доделаю ( времени не хватает). В книги Реда увидел схему ёмкостной трёхточки и расчёт к ней , не понятны некоторые моменты . Там рядом с основным каскадом ещё какие то две ветви внизу написано "или" , подскажите , что то не понять -ведать книга написана для опытных . Так же, на базе транзистора подписано ферритовое кольцо - вопрос, зачем?В низу подписаны дополнительные входы (высокостабильные) , зачем???Заранее спасибо.
 

Вложения

  • Безымянный.webp
    Безымянный.webp
    57.7 KB · Просмотры: 183
Глубоко не вникал, но так, при первом взгляде:
Там рядом с основным каскадом ещё какие то две ветви внизу написано "или" , подскажите , что то не понять
Это два варианта регулировки частоты: правый, более простой, предусматривает использование конденсатора переменной ёмкости, в левом же эта задача решается с помощью варикапов - специальных диодов, ёмкость перехода в которых зависит от поданного на них напряжения, которое и регулируется.
Так же, на базе транзистора подписано ферритовое кольцо - вопрос, зачем?
Затем, чтобы обеспечить высокочастотную развязку входных и выходных цепей. Оно в некотором роде эквивалентно дросселю. Хотя, честно говоря, сам не понимаю, зачем оно тут, в генераторе.
В низу подписаны дополнительные входы (высокостабильные) , зачем???
Это не входы, а шины питания коллектора и базы.
 
Снова я , чувствую с этой учёбой не доделаю ( времени не хватает). В книги Реда увидел схему ёмкостной трёхточки и расчёт к ней , не понятны некоторые моменты . Там рядом с основным каскадом ещё какие то две ветви внизу написано "или" , подскажите , что то не понять -ведать книга написана для опытных . Так же, на базе транзистора подписано ферритовое кольцо - вопрос, зачем?В низу подписаны дополнительные входы (высокостабильные) , зачем???Заранее спасибо.
Ферритовое кольцо, это просто маленькое кольцо, чемез которое пропускается,
проводник который идет на базу, надо только найти самое маленькое ферритовое кольцо, видел только 1.5 мм, меньше не видел ... Найдите любое маленькое 4-7 мм.
Высокостабильные, это входы питания со стабилизаторов повышенной стабильности,
т.е. коэффициент стабилизации повышенный, типа компенсационный стабилизатор.
Если питание будет не стабильное, возможен уход частоты ... :D
 
Т.е. Используя левую ветвь я могу управлять частотой используя сигнал от синтезатора??? А если собрать по схеме Колпитца там гораздо меньше индуктивностей и присобачит ту самую левую ветвь, не подскажите , что из этого выйдет??? Или есть альтернатива для ГУНа с расчётом, спасибо
 
Генераторы Колпитца, Хартли, Клаппа, в них только одна частотозадающая индуктивность, все остальное обычные дроссели. А бусинка на вывод транзистора, для исключения паразитной генерации на СВЧ.
 
Что то вообще аж бошка пухнет, в книгах много схем и никакого объяснения работы, кто нибудь может подсказать нормальную схему где НОРМАЛЬНО описано её принцип работы, буду очень благодарен
 
Не подскажите время пред установки синтезатора LM7001 , т.е. после подачи питания сколько времени должно пройти чтобы синтезатор был готов к работе???????
 
Микросхема синтезатора готова к работе сразу, после подачи питания.
А вот "устаканивание" работы всей схемы синтезатора в целом - ГУН, фазовый детектор, фильтр, потребует времени определяемого параметрами фильтра между фазовым детектором и ГУН. Нормальная работа синтезатора начинается тогда, вся система приходит в равновесие. Первое время синтезатор подстраивая напряжение на варикапах несколько раз "проскочит" нужную точку, в силу инерционности всей системы в целом, потом за несколько циклов подгонит частоту и "болтанка" закончится. На слух в связном или радиовещательном приемнике это прослушивается как "чириканье" в громкоговорителе приемника.

Расчет элементов фильтра для достижения наилучших результатов (быстрый захват и установка рабочей частоты, максимальная скорость перестройки частоты) сложен, даже опытные разработчики считают только приблизительно, а подгоняют уже номиналы на готовом макете. Есть программа, кажется от Agilent для расчета номиналов фильтра, но где ее искать, не знаю.

Ну, если есть желание, попробуйте посчитать временные параметры RC цепочек ФНЧ, очевидно, это и будет временем установления нормального рабочего режима.
 
Спасибо вам огромное , побольше бы таких людей.
 
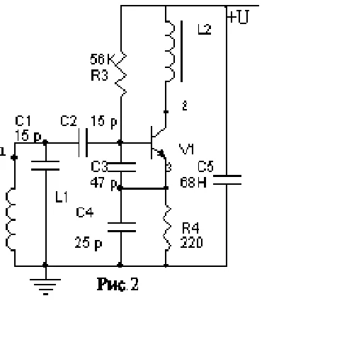
Здравствуйте , во вложенной мной схеме ( это генератор Колпитца ) я не могу понять как там выполняется баланс фаз , т.е. Каскад с общим эмиттером переворачивает фазу напряжения на 180 градусов , после этого сигнал в ветви коллектора проходит через дросель L2 где напряжение опережает на 90 градусов ( того получилось 270 ) и далее как я понял по конденсатору С5 где ток опережает напряжение ( тогда как я понял ток догнал напряжение и они идут в однофазе ) , а что далее ???? или это вообще не так как я рассуждал????
 

Вложения

  • Безымян1ный.webp
    Безымян1ный.webp
    7.2 KB · Просмотры: 91
Схема не совсем правильная. В емкостной трехточке такого вида коллектор заземляется по переменному току, дроссель в коллекторной цепи нужно убрать, а коллектор соединить с общим проводом конденсатором большой емкости. Получим включение транзистора с общим коллектором (эмиттерный повторитель), что и требуется.

Баланс фаз в эмиттерном повторителе выполняется автоматически, он фазу не вращает и на выходе имеем точно такой же сигнал, как на входе. Контур фазу также не поворачивает, поэтому на базе будет сигнал с той же фазой, как на эмиттере.

Баланс амплитуд соблюдается благодаря низкому выходному сопротивлению эмиттерного повторителя, его высокому входному сопротивлению и трансформации напряжения контуром с неполным включением источника сигнала (выхода эмиттерного повторителя) и полным включением нагрузки (вход повторителя).

Конденсатор C5 в представленной выше схеме, всего лишь блокирующий конденсатор, играющий роль фильтра по питанию. В цепи обратной связи или в резонансные цепи C5 не входит.
 
Всем привет , снова я . В наличии появился синтезатор частоты КФ1015ПЛ4В . Необходимо сделать FM радио . Управлять синтезатором будет pic . Книг по супергетеродинам начитался , теперь необходимо реализовать, желательно перед проверить на симуляторе. Как я уже сказал , принцип работы вроде освоил. Но вот с чего посоветуете начать ?
 
Рекомендую начать с замены КФ1015ПЛ4В на что-то более удобоваримое, на LM7001 например. Микросхема распространенная, стоит около 1 доллара, схем на ее основе масса и главное, формат управляющего слова для нее разобран по косточкам, с подробнейшим описание каждого бита. Для первой конструкции лучше не придумаешь. Можно и на КФ1015ПЛ4В попробовать, но если вдруг возникнут какие-то косяки, разобраться с капризами этой микросхемы будет очень непросто, мало по ней информации.
 
К сожалению микросхемы LM7001 в моём городе нету. А вот КФ1015ПЛ4В уже на руках. С битами я уже разобрался , сейчас требуется схемку набросать. Диапазон частот должен быть 80 - 110 МГц.
 
К сожалению микросхемы LM7001 в моём городе нету
Есть у меня подозрение, что она не только в Вашем городе, но даже на других планетах найдется :) А где посмотреть полную документацию на КФ1015ПЛ4В ума не приложу :(
 
Назад
Сверху