• Добро пожаловать на компьютерный форум Tehnari.ru. Здесь разбираемся с проблемами ПК и ноутбуков: Windows, драйверы, «железо», сборка и апгрейд, софт и безопасность. Форум работает много лет, сейчас он переехал на новый движок, но старые темы и аккаунты мы постарались сохранить максимально аккуратно.

    Форум не связан с магазинами и сервисами – мы ничего не продаём и не даём «рекламу под видом совета». Отвечают обычные участники и модераторы, которые следят за порядком и качеством подсказок.

    Если вы у нас впервые, загляните на страницу о проекте, чтобы узнать больше. Чтобы создавать темы и писать сообщения, сначала зарегистрируйтесь, а затем войдите под своим логином.

    Не знаете, с чего начать? Создайте тему с описанием проблемы – подскажем и при необходимости перенесём её в подходящий раздел.
    Задать вопрос Новые сообщения Как правильно спросить
    Если пришли по ссылке со старого Tehnari.ru – вы на нужном месте, просто продолжайте обсуждение.

ИБП для шуруповёрта

  • Автор темы Автор темы DTS
  • Дата начала Дата начала
Ну это не совсем ошибка на расчет не сильно влияет.Большинство диодов шоттки имеют падение как в расчете.Показываю значение из ДШ на диод который я применил в своем ИБП.Далее по ном.току,я указал двухполярную обмотку следовательно ток делится пополам.В итоге ток после диода будет порядка 10А.(обратите внимание на потребляемую мощность).А если бы выбрали одно полярное со средней точкой то и ток надо было бы указывать другой.
 

Вложения

  • шоттки.webp
    шоттки.webp
    48.5 KB · Просмотры: 441
Рабочий ток диодов, как в мостовом, так и в двухполупериодном выпрямителе удваивается, однако ... :D
 
Рабочий ток диодов, как в мостовом, так и в двухполупериодном выпрямителе удваивается, однако ... :D

совершенно верно, мостик из 4шт диодов по 10А - смело работает при токе 20А, двухполупериодный выпрямитель со средней точкой , в котором используются диоды на 10 А - так же прекрасно работает на токе 20А. Различие только в том, что на мостовом падает в два раза больше напряжение под нагрузкой, но мотать витков меньше, хотя и площадь поперечного сечения обмотки больше.
В двухполупериодном со средней точкой -мотать в два раза больше витков, но сечение в два раза меньше. Что по сути ничем не отличается по общему объёму обмоток и их массе, но при этом экономим два диода и падение напряжения в два раза меньше чем на полном мосту. От того и суют такие сборочки в комповые питальники да прочую импульсную штукотень -ведь чем меньше нагрев , тем выше КПД.koresch
 
Это понятно.Но В программе заложено так.
 

Вложения

  • вариант1.webp
    вариант1.webp
    95.5 KB · Просмотры: 370
  • вариант2.webp
    вариант2.webp
    95.6 KB · Просмотры: 358
Посмотрите правильно или нет. Номинальный ток выбрал 20А - может много?
 

Вложения

  • РОДИЛ.PNG.webp
    РОДИЛ.PNG.webp
    85.6 KB · Просмотры: 477
  • ТР.png.webp
    ТР.png.webp
    19 KB · Просмотры: 100
  • 11.PNG.webp
    11.PNG.webp
    15.7 KB · Просмотры: 352

Теперь смотрим.
Коф-нт заполнения.Не влезают обмотки в сердечник.То есть за цифру в 0,3 заходить нежелательно(если только чуть-чуть).С EI33 вообще не советую заходить за эту цифру.А вот с сердечником ER35 можно завалиться за 0,33(лезет все проверенно).

Диаметр провода для первичной я бы выбрал чуть потолще скажем 0,63 это должно снизить количество жил.
Провод для вторичной обмотки не рациональный (смотрим скин-эффект).Я бы выбрал опять же 0,63.
И не гонись за токам в 20А.С головой хватит 10А
Вот посмотри еще один расчет.По данным что зеленым выделено намотал бы я,т.е первичка 38витков вторичка 5+5.На выходе будет точно 18В,Хотя как говорит DTS можно не париться.
И вообще программа у тебя считает какую то ересь. Возьми посвежей версию.
 

Вложения

  • РОДИЛ.webp
    РОДИЛ.webp
    86.1 KB · Просмотры: 596
  • ExcellentIT_9.0.rar
    ExcellentIT_9.0.rar
    210.9 KB · Просмотры: 137
  • Безымянный.webp
    Безымянный.webp
    97.6 KB · Просмотры: 489
Программа не запускается - ругается на отсутствие файла ReadMe.txt.
Провод обмоток подставлял тот который есть в наличии ,но это не суть ,главное правильно посчитать, а провод поищу и другой.
Почему ток выбрал 20А - может и много. В 3-м посту DTS писал:
- максимальный отдаваемый ток в нагрузку составил более 20а, дальше у меня просто амперметр зашкалил. Зажимал рукой патрон , в последнем режиме ограничения трещотки ток потребления был около 16а.
Почему в программе нужно выбирать питание Сетевое а не Постоянное ведь трансформатор питается выпрямленным напряжением.
 
Ну как суть не в том?Я ж написал про скин эффект(загугли и все поймешь).
По питанию,я всегда так считаю (мне кажется это более достоверное),но можешь считать и на постоянном суть от этого не меняется.В сети поищи новые программы от Старичка с паяльника.Архив сильно большой форум не пускает залить.
 
http ://radiokot.ru/forum/viewtopic.php?f=11&t=33756
 
По этой ссылке найдешь программы, только убери лишний пробел. Форум не дает ссылки публиковать.
 
На выходе будет точно 18В,Хотя как говорит DTS можно не париться
Согласен при условии, что при торможении патрона на 2 скорости на предпоследней или последней трещетке не валит дым с мотора. Мне пришлось перематывать вторичку, на ХХ после перемотки напряжение упало до 19,6 вольт, но при большой нагрузке валил дым с мотора из-за низкой просадки напряжения. Пришлось конденсаторы С5 и С6 уменьшить до 0,15 мкф (просадка почти не поменялась, стояли 2,2 мкф), потом С1 поставил 150 мкф,(стоял 220 мкф) потом уменьшил до 22 мкф и С7 поставил 220 мкф. Только после принятых переделок мотор перестал дымить даже после секунды большой нагрузки (я не говорю об остановке патрона).
Поэтому нужно смотреть на поведение мотора под нагрузкой.
Спасибо участникам форума за информацию!
P.S. Мотор у меня не полное Г, шуруповертами пользовался много лет и разными.
Трансформатор со старого монитора с "протезом"
 

Вложения

  • схема блока питания для шуруповерта Стас.webp
    схема блока питания для шуруповерта Стас.webp
    20.5 KB · Просмотры: 1,200
Сегодня парни тестили шурик(шур не мой)Говорили что валит вообще жестко.любая нагрузка до лампочки.Чуток подредактирую ПП и выложу(не все номиналы подписаны)
 
БОЛЬШОЕ СПАСИБО автору за тему и участникам этой темы которые не поленились и показали свои работы по переделке шуруповёрта от сети.
Хочу попробовать и я переделать свой шуруповёрт . Шуруповёрт питается от аккумулятора 18В. Имеется трансформатор с блока питания компьютера . Прошу Вашей помощи - в

Теперь смотрим.
Коф-нт заполнения.Не влезают обмотки в сердечник.То есть за цифру в 0,3 заходить нежелательно(если только чуть-чуть).С EI33 вообще не советую заходить за эту цифру.А вот с сердечником ER35 можно завалиться за 0,33(лезет все проверенно).

Диаметр провода для первичной я бы выбрал чуть потолще скажем 0,63 это должно снизить количество жил.
Провод для вторичной обмотки не рациональный (смотрим скин-эффект).Я бы выбрал опять же 0,63.
И не гонись за токам в 20А.С головой хватит 10А
Вот посмотри еще один расчет.По данным что зеленым выделено намотал бы я,т.е первичка 38витков вторичка 5+5.На выходе будет точно 18В,Хотя как говорит DTS можно не париться.
И вообще программа у тебя считает какую то ересь. Возьми посвежей версию.

ИЛЬЯ.С . Может я по Вашим расчётам , с поста 186,свой трансформатор намотаю.
 

Вложения

  • ТР.png.webp
    ТР.png.webp
    19 KB · Просмотры: 182
Да можно и из моего.Но настоятельный совет разобраться с программой расчета трансформатора.В будущем пригодиться.Можешь посмотреть в теме, ребята давали рекомендации как переключить обмотки трансформатора чтоб ничего не мотать.
 
Да можно и из моего.Но настоятельный совет разобраться с программой расчета трансформатора.В будущем пригодиться.Можешь посмотреть в теме, ребята давали рекомендации как переключить обмотки трансформатора чтоб ничего не мотать.
Да, Вы правы разобраться нужно будет с программой по расчёту трансформатора. Если Вас не затруднит скиньте мне программу ExcellentIT_9.0 на мой ящик yayagorСОБАЧКАmail.ru. Спасибо за терпение!
 
Лови!Еще одна подсказка тебе по программе.Можешь считать как тебе угодно главное чтоб программа не начинала ругаться(всплывающие окна).Если программа ругается то расчет не верный.
 
Лови!Еще одна подсказка тебе по программе.Можешь считать как тебе угодно главное чтоб программа не начинала ругаться(всплывающие окна).Если программа ругается то расчет не верный.
Ещё рас Большое спасибо! Уже запустил Вашу программу, всё работает! Найду провод и буду пробовать мотать
 
Согласен при условии, что при торможении патрона на 2 скорости на предпоследней или последней трещетке не валит дым с мотора. Мне пришлось перематывать вторичку, на ХХ после перемотки напряжение упало до 19,6 вольт, но при большой нагрузке валил дым с мотора из-за низкой просадки напряжения. Пришлось конденсаторы С5 и С6 уменьшить до 0,15 мкф (просадка почти не поменялась, стояли 2,2 мкф), потом С1 поставил 150 мкф,(стоял 220 мкф) потом уменьшил до 22 мкф и С7 поставил 220 мкф. Только после принятых переделок мотор перестал дымить даже после секунды большой нагрузки (я не говорю об остановке патрона).
Поэтому нужно смотреть на поведение мотора под нагрузкой.
Спасибо участникам форума за информацию!
P.S. Мотор у меня не полное Г, шуруповертами пользовался много лет и разными.
Трансформатор со старого монитора с "протезом"
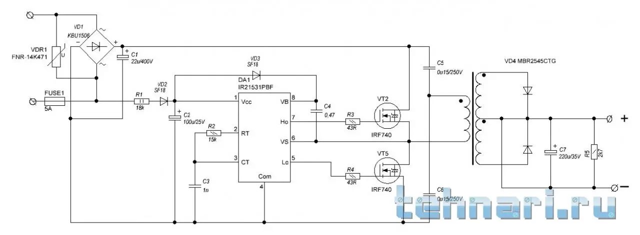
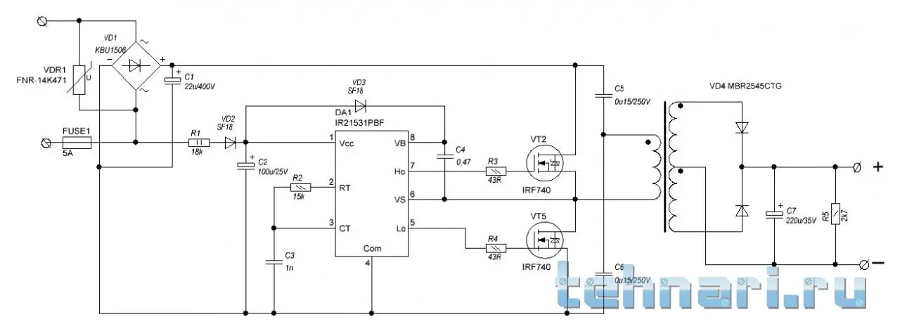
Если я не ошибаюсь , в Вашей схеме на выходе КЗtehno036
 
Если я не ошибаюсь , в Вашей схеме на выходе КЗ
Пардон!
Исправил.
Резисторы для разряда конденсаторов, после тестирования схемы убрал, процесс разряда идет долго, смысла в них не вижу. Если лезть в схему, проще разрядить вручную. Снабберную цепочку тоже убрал, лишний кипятильник в данной ситуации. Без этих деталей вентиляция в корпусе лучше.
 

Вложения

  • схема блока питания для шуруповерта Стас.webp
    схема блока питания для шуруповерта Стас.webp
    20.5 KB · Просмотры: 976

Похожие темы

Назад
Сверху