Импульсный блок питания для TDA7293-7294

  • Автор темы Автор темы SuSLiK
  • Дата начала Дата начала

Вложения

  • 00.webp
    00.webp
    43.6 KB · Просмотры: 831
Всем привет! Народ появилась срочная необходимость в бп, а детелей как всегда всех нет:tehnari_ru_121:. Точнее почти все есть, ладно ближе к делу...:)
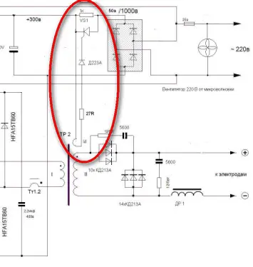
Можно на этой схеме заменить конденсаторы , которые на 1 мкф на другую емкость(0,1 например) если можно напишите на сколько эта емкость может отклонятся.
 

Вложения

  • схемка.webp
    схемка.webp
    41.6 KB · Просмотры: 348
А конкретно нельзя написать???
Я не вижу на схеме разделительного конденсатора. Много ты поудалял из схемы
 
Если имеешь в виду С10, то 0,1мкф маловато. хотя бы 0,33-0,47мкф. если нету и таких, то лучше электролит на 4,7мкф.

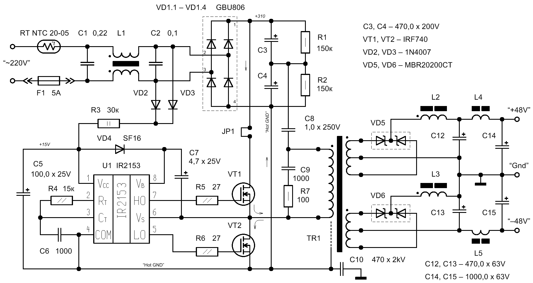
Вот правильная схема, без эмиттерных повторителей
 

Вложения

  • ИИП на IR2153 - два выпрямителя..gif
    ИИП на IR2153 - два выпрямителя..gif
    57.1 KB · Просмотры: 18,896
Без разделительного кондёра: малейшая постоянная составляющая, и ключам хана. А постоянная составляющая может взяться откуда угодно (перекос импульсов по плечам), даже от плохо смытого флюса или влаги.
 
Если имеешь в виду С10, то 0,1мкф маловато. хотя бы 0,33-0,47мкф. если нету и таких, то лучше электролит на 4,7мкф.

Вот правильная схема, без эмиттерных повторителей

нет я имею в виду разделительные конденсаторы пленочные(к которым подключается конец первички(ну или начало))
 
На схеме которую сейчас выложил ты, стоят два электролита
, а я спрашиваю про схему с одним электролитом.
 
Если мощность БП до 20-30 ватт, то ставь 0,1мкф
 
Для таких мощностей проще трансформатор 50Гц втулить. ну или собрать Flyback. -дешево и надежно.
 
Вижу у тебя напряг и с импульсными, если даже нету конденсатора на 1мкф.

У меня 1мкф х 250 вольт пол ведра, и выбрасывать жалко, и ставить некуда.
 
Вижу у тебя напряг и с импульсными, если даже нету конденсатора на 1мкф.

У меня 1мкф х 250 вольт пол ведра, и выбрасывать жалко, и ставить некуда.

Да нет особого напряга, просто я же написал что срочно надо, а ночью не в одном магазине не купишь. Вот я и подумал может можно его заменить на конденсатор другой емкости. Вот теперь придется в магазин ехать:mad:
 
Эти кондеры стоя в каждом БП АТ/АТХ. Зайди в любой сервисный центр, дай хлопцам на пиво, они нагрузят тебе мешок плат, что и домой не донесешь.
 
Доделываю еще один ИИП.Уже все детальки позаканчивались.
Нашел у себя два дросселя от монитора, но они разных размеров(слева) и два от телевизора(справа) с внутреннем сердечником диаметром 6 мм и длиной 3 см-можно на них мотать выходные дросселя?
 

Вложения

  • 1.webp
    1.webp
    54.1 KB · Просмотры: 210
  • 2.webp
    2.webp
    49.7 KB · Просмотры: 198
При включении искра в розетке
на счет этого тут у меня проскочила мыслишка, читал темы по сварочным инверторам, так вот там есть такое, как на скрине, в этого типа ИИП можно такое прицепить? и для диодов как бы здоровее вроде, может и искры не будет!?
 

Вложения

  • 1.webp
    1.webp
    8.7 KB · Просмотры: 169
Ребята, бросьте вы создавать себе проблемы, точнее лишний гемор с этим софт-стартом. Лампочку воткни в розетку, тоже искра проскакивает, утюг воткни, еще больше проскочит искра. но никто же не ставит софт-старт для утюга?
С пуском БП легко справляется термистор, только ставьте не тот термистор что под руку попался, а тот что хоть приблизительно подходит по току и сопротивлению.
А за диодный мост нечего переживать, у моста средней мощности пусковой ток около 150 Ампер.
 
Вижу сбылись мои прогнозы по поводу умирающего форума. За месяц не единого сообщения, а это уже труп. Админы уничтожили его собственными руками, запретив давать ссылки с других сайтов. за нарушение чего, модеры неоднократно меня банили.

Так вот, для того чтобы форум жил, он должен постоянно пополняться новой информацией, а откуда ей браться, если идиотские правила запрящают этому поступлению.
Жаль, очень жаль.
 
Назад
Сверху