Импульсный блок питания для TDA7293-7294

  • Автор темы Автор темы SuSLiK
  • Дата начала Дата начала
Взгляните.
Намотал 3 обмотки проводом 0.35 мм 37 витков.
ПС: промижутки между витками сделаны специально.
 

Вложения

  • IMG_20120413_100305.webp
    IMG_20120413_100305.webp
    72.4 KB · Просмотры: 316
  • IMG_20120413_100353.webp
    IMG_20120413_100353.webp
    46.9 KB · Просмотры: 401
  • IMG_20120413_100711.webp
    IMG_20120413_100711.webp
    46.9 KB · Просмотры: 247
  • IMG_20120413_102454.webp
    IMG_20120413_102454.webp
    68.8 KB · Просмотры: 326
  • IMG_20120413_102501.webp
    IMG_20120413_102501.webp
    58.7 KB · Просмотры: 354
Думаю еще слой намотать или к 2 приступать...
 

Вложения

  • IMG_20120413_111247.webp
    IMG_20120413_111247.webp
    59.2 KB · Просмотры: 430
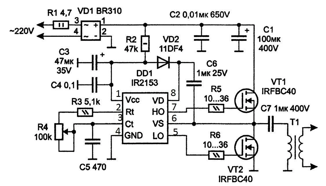
Взгляните управляющяя и силовая часть....
 

Вложения

  • ИБП.webp
    ИБП.webp
    124.4 KB · Просмотры: 1,348
есть конденсаторы 100мкФ и 150мкФ на 400В, можно их поставить вместо 470мкФ (С9,С10) ? еще есть термистор 10Ом, он наверное не пойдет вместо 4.7Ом.
 
есть конденсаторы 100мкФ и 150мкФ на 400В, можно их поставить вместо 470мкФ (С9,С10) ?
Нельзя, это силовые конденсаторы, отвечающие за мощность и качество энергии,
470+470 последовательно это 235 общее, можно Ваши подсчитать ... :)
еще есть термистор 10Ом, он наверное не пойдет вместо 4.7Ом.
10 Ом будет маловато для такой мощности преобразователя, лучше меньше, но
пока попробовать можно ... :)
 
  • Like
Реакции: News
Пардон, забыл сказать, конденсаторы должны быть одинаковые, иначе перекос
питания, это просто емкостной делитель ... :)
 
Понятно, лучше конечно ставить то что написано.
 
Таки по моей печатки нмчего не скажите
 

Вложения

  • Бла.webp
    Бла.webp
    69.2 KB · Просмотры: 9,576
  • ИБП.webp
    ИБП.webp
    124.4 KB · Просмотры: 2,369
News, где взял схему, ни стримероглушителей, выход просто переменка и все ... :)
 

Вложения

  • ИБП.webp
    ИБП.webp
    97.9 KB · Просмотры: 624
может каждому затвору свой резистор нужен, как в схеме DREDD.
 
1. Надо делать силовой емкостной делитель ... :)
2. Переменник 100k надо заменить на 10k ... :)
3. Надо делать стримероглушитель на первичной обмотке трансформатора ... :)
4. Если хочешь получить качество, надо ставить фильтры как входные, так и выходные ... :)
5. Эта схема максимум на 150Вт, не более ... :D
 
1 Что такое ?
2 Его впаивать не буду.
3 Эт как ?
4 Само собой.
5 Каких это 150 ват ?! Там 4 транзичтора 125 Вт каждый !
может каждому затвору свой резистор нужен, как в схеме DREDD.




Дык по схеме так и есть ...
Нет там 1 резистор на 2 полевика...
 
на печатке нет. я бы поставил.
 
Посмотри на схему Саши, там два последовательных электролита, питается
трансформатор от средней точки ... :)
2 Его впаивать не буду.
Нехочешь не надо сложнее будет регулировать ... :)
Посмотри на Сашину схему, на обмотке стоит резистор и конденсатор, это и есть
стримероглушитель ... :)
Конечно само собой ... :)
5 Каких это 150 ват ?! Там 4 транзичтора 125 Вт каждый !
на твоей схеме я вижу только два выходных транзистора ... :)
Нет там 1 резистор на 2 полевика...
Нет, по схеме на каждый затвор свой резистор и это правильно ... :)

Не проще ли просто взять схему Саши и собрать, печатка есть ... :D
 
News а почему обычный силовой транс не хотите ставить? ни каких головняков, вам же не в машину вуфер надо
 
на твоей схеме я вижу только два выходных транзистора ...
Их по 2 в плече :) Присмотритесь.
Не проще ли просто взять схему Саши и собрать, печатка есть ...
Неустраивают меня чужие печатки :) Вот так.
А схему впринципи можно Сашину За основу взять...
Можете сказать название программы в которых они рисуются ?
 
News а почему обычный силовой транс не хотите ставить? ни каких головняков, вам же не в машину вуфер надо
Дорого очень. Увы.
Да и ничего плохого в импульсниках невижу темболее для саба...
 
Назад
Сверху