• Добро пожаловать на компьютерный форум Tehnari.ru. Здесь разбираемся с проблемами ПК и ноутбуков: Windows, драйверы, «железо», сборка и апгрейд, софт и безопасность. Форум работает много лет, сейчас он переехал на новый движок, но старые темы и аккаунты мы постарались сохранить максимально аккуратно.

    Форум не связан с магазинами и сервисами – мы ничего не продаём и не даём «рекламу под видом совета». Отвечают обычные участники и модераторы, которые следят за порядком и качеством подсказок.

    Если вы у нас впервые, загляните на страницу о проекте, чтобы узнать больше. Чтобы создавать темы и писать сообщения, сначала зарегистрируйтесь, а затем войдите под своим логином.

    Не знаете, с чего начать? Создайте тему с описанием проблемы – подскажем и при необходимости перенесём её в подходящий раздел.
    Задать вопрос Новые сообщения Как правильно спросить
    Если пришли по ссылке со старого Tehnari.ru – вы на нужном месте, просто продолжайте обсуждение.

Импульсный блок питания для TDA7293-7294

  • Автор темы Автор темы SuSLiK
  • Дата начала Дата начала
вото не получается выложить сижу с планшета
 
Количество витков? Все ли обмотки правильно намотаны? И ещё не мешало бы проверить диоды на выходе, у 213 диодов 100кГц потолок, может и в них проблема.
 
насчет правильности незнаю.мотал все в одну сторону.певичка 36в. вторичка 7в. и две обмотки по три витка.все витки равномерно по кольцу мотал.сейчас купил шоттки,сккзали на 5 ампер .сейчас их поставлю проверю.а обязательно ли равномерно распределять витки?
 
а может ли быть что какойто номинал перепутал.или диоды возле микрухи не те поставил.там стоят которых 2 1n5062 а один 1.5ке200а
 
и еше напряжение на обмотке для питания ирки померял между средней точкой и средней ножкой диодной сборки там всего 6 с копейками вольт.обмотка намотана три витка.а и еще конденсатор 2.2 мкф собрал из трех ,два по1мкф и один 220нф.на 250вольт.
 
насчет правильности незнаю
Ну тут вроде правильно
а обязательно ли равномерно распределять витки?
да, очень желательно.
а может ли быть что какойто номинал перепутал
Все может быть, проверяйте.
там всего 6 с копейками вольт
Ну это пока не показатель, даже без этой обмотки ИИП должен запуститься и работать.
 
подключил сегодня,ирку запитал от китайского блока питания 12в. .высоковольтную отключил на ее место подключил которая должна 12в давать на выходе было 500мв.диоды стоят шоттки.все номиналы проверил вроде нормально.только вот с кондерами проблемма никак не проверить.на днях куплю весь комплект .поменяю
 
всем доброго времени суток.
БП и ИИП не собирал никогда. Опыта нет совсем. Строго не судите))))
хочу собрать ИИП для TDA7294, понравилась схема DDREDDa. Транс хочу взять с комповского БП, у меня их много всяких. Не могу понять как правильно мотать, а точнее куда выводы выходят первички и вторичек? Вторички так понял тут 3

Собрать хочу вот по этой схемке:
 

Вложения

  • иип.webp
    иип.webp
    88.5 KB · Просмотры: 298
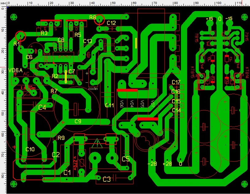
Плотные зазоры дорожек между выводами С10. Пробьет не сразу, так со временем.
Пропилы щелеобразные в текстолите делать или пере разводить дороги. Для облечения разводки можно выводы диодного моста разогнуть пошире.
 
.....

вобщем собрал я это иип www.tehnari.ru/memers/b722.html , ну и как понятно ничего не заработало.
все запчастюльки такие же кроме:
диод sf заменил на fuf4006
конденсатор с1 на 0,15 мкф
диоды после трансформатора с бп от пк после них IN4007
транзисторы Irf740
пленка с5 к74-17 с маркеровкой 330nM

суть такая после трансформатора диодов не стоит переменого напряжения нет.
2 конденсатора по 470 мкф заряжаются до 310v, слышен какой то писк, термистор 5D-11 снимал перемычку ставки толку нет пищит все равно. транзисторы все живые, ставил новую ир толку 0. на первичку трансформатор не идет ничего, что померять подскажите...
 
Во первых ссылка ведет в никуда :)
Во вторых какую переменку вы там хотите намерить и чем? Какая схема? там частота ведь высокая тестер ничего не покажет на первичке и на вторичке.
 
Давай ссылку на схему, а не на весь форум
 
диоды после трансформатора с бп от пк после них IN4007
Зачем диоды после диодов? Какие от БП, Шоттки, ультрафасты?
Выкладывать точную схему конструкции, если была "модернизация", то подробно и в деталях.
 
да ссылка не удалась, она должна вести DDREDDу в дневник на тему иип на ир2153 схема вот http://www.tehnari.ru/members/1286d1331967726-iip.jpg
печатка похожа на ту которая на 13 станице в этой ветке, но немного другая не помню где ее нашел...
 
модернизации особых не было, только емкости некоторых фильтрующих конденсатор типа с1 с5 с14-17 были увеличены, диоды с общим катодом кажись sb2040ct (это те которые на 2 обмотках по 12v)
 
счас включил без транзисторов и трансформатора, на питании ир 16,3v. через секунды 2 появились искры между дорожками транзисторов, выключил чуть почистил включил 2 секунды большие искры и бах, что за ..... без транзисторов не включать или это косяк схемы?
 
счас включил без транзисторов и трансформатора, на питании ир 16,3v.
Это потенциал между выводами 1 и 4 микросхемы?
через секунды 2 появились искры между дорожками транзисторов
Выкладывайте фото своего конструктива.
 
1.webp
3.webp
нет транзисторов и диодов, трансформатор отключен
нет, это напряжение на конденсаторе с6
 
это напряжение на конденсаторе с6
Это много, в 2153 внутренний стаб. на 15,6V. Даже с учётом падения на диоде. Микра греется?
2 появились искры между дорожками транзисторов, выключил чуть почистил включил 2 секунды большие искры и бах
Здесь недавно обращал внимание на подобное.
 
Последнее редактирование:
Здесь недавно обращал внимание на
Кстати, я хоть сейчас и вижу что печатку можно было спроектировать более удачно (с опытом приходит)
Но этот вариант иип у меня уже пашет больше года и норм :)
 
Назад
Сверху