• Добро пожаловать на компьютерный форум Tehnari.ru. Здесь разбираемся с проблемами ПК и ноутбуков: Windows, драйверы, «железо», сборка и апгрейд, софт и безопасность. Форум работает много лет, сейчас он переехал на новый движок, но старые темы и аккаунты мы постарались сохранить максимально аккуратно.

    Форум не связан с магазинами и сервисами – мы ничего не продаём и не даём «рекламу под видом совета». Отвечают обычные участники и модераторы, которые следят за порядком и качеством подсказок.

    Если вы у нас впервые, загляните на страницу о проекте, чтобы узнать больше. Чтобы создавать темы и писать сообщения, сначала зарегистрируйтесь, а затем войдите под своим логином.

    Не знаете, с чего начать? Создайте тему с описанием проблемы – подскажем и при необходимости перенесём её в подходящий раздел.
    Задать вопрос Новые сообщения Как правильно спросить
    Если пришли по ссылке со старого Tehnari.ru – вы на нужном месте, просто продолжайте обсуждение.

Импульсный блок питания для TDA7293-7294

  • Автор темы Автор темы SuSLiK
  • Дата начала Дата начала
Azziop, Stvol прошу прощения , что вмешиваюсь в вашу беседу. Для пояснения даю график включения IGBT (разряд - обратная функция).
Для IRF830 Td - время выключения, из справочного листа (23 nS),
а для IR2153 Td - задержка между открытиями плеч (при этом, это время никак не зависит от напряжения питания), 0,75 uS.
Все данные из справочных листов.
 

Вложения

  • ПлМил.webp
    ПлМил.webp
    23.9 KB · Просмотры: 223
  • DTim.webp
    DTim.webp
    9 KB · Просмотры: 219
  • TimD.webp
    TimD.webp
    11.2 KB · Просмотры: 193
прошу прощения , что вмешиваюсь в вашу беседу.
Зачем? Форум открыт для всех желающих, высказать своё мнение имеет право каждый.

IRF830 это MOSFET, у него нет токового «хвоста», как у IGBT(он здесь при чем?). Да величина дэдтайма в 2151(3) не зависит от напряжения питания. Речь не об этом. В 2153 нет фунции UVLO в самих драйверах, есть только стоп тактирования генератора.
 
Товарищи Azziop и Stvol я последний раз прошу вас не переходить на личности и общаться без сарказма и издевок. В противном случае будут применены меры.
Давайте уважать друг друга!!!
 
Первая картинка в моём сообщении приведена как наиболее наглядная иллюстрация к термину "Плато Миллера". Этот эффект присутствует и у MOSFET, правда менее выраженный, о чём можно посмотреть в апнотах у той же IR.
А если речь шла о защите от падения напряжения управления (UVLO) то, если я не ошибаюсь, автоколебательные полумостовые драйвера устройством контроля UVLO не оснащаются.
 
Azziop, Stvol прошу прощения , что вмешиваюсь в вашу беседу.


Да пожалуйста, если вам это интересно. Я же свой ИИП сделал, в любых режимах он работает стабильно, включая режим короткого замыкания на выходе. Поэтому меня теоретические рассуждения о возможных проблемах при создании ИИП в данный момент волнуют мало.
 
МАЛОСТЬ НЕ ПО ТЕМЕ...
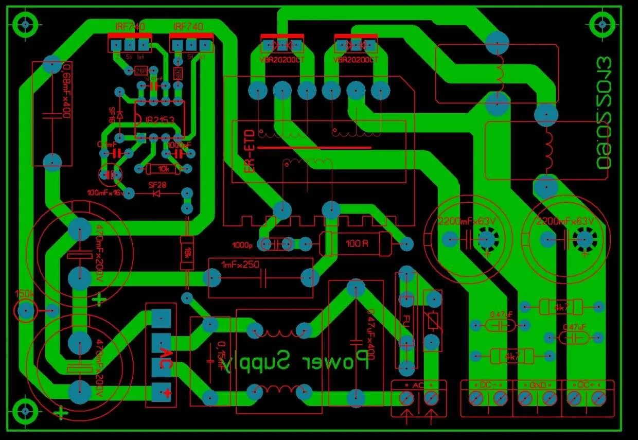
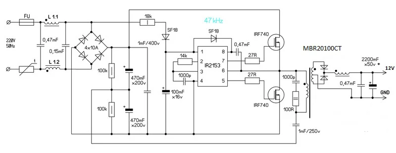
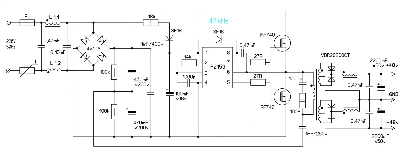
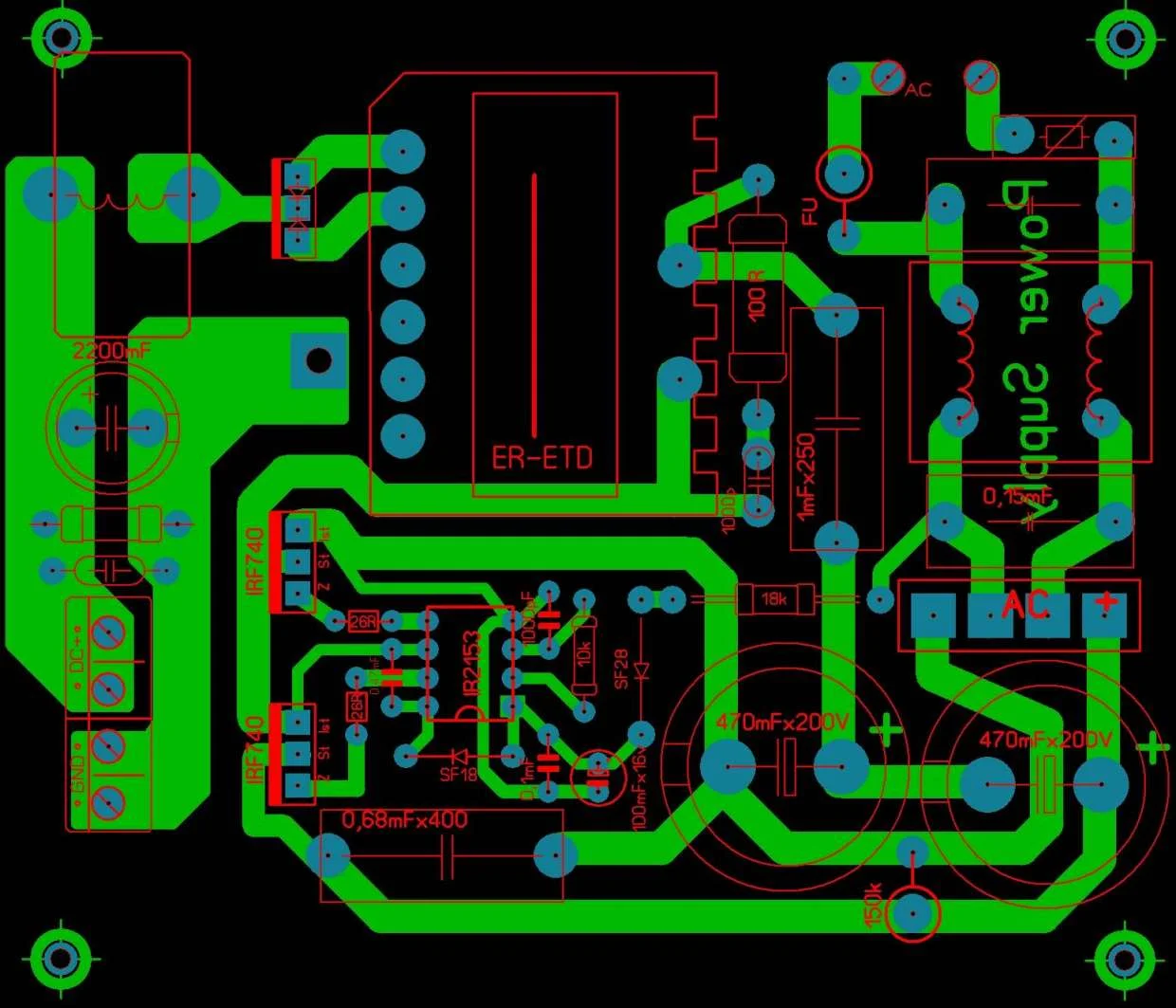
собрал ИИП по этой схемке. он не для TDA7294.
Решил потренироваться с ИИП пока без перемотки транса.
Транс взят с БП компа, с косой, + 12 вольт решил взять как в схемах БП комповских, минус с косы)))

запустил как положено через лампочку! загорелась, тут же погасла. Значит КЗ нет. напряжение на выходе почему то 26 вольт. потом немного растет и останавливается на 27,5-28.
почему так ))) ? подскажите пожалуйста :tehnari_ru_837: чет я не догоняю! и есть еле заметное на слух щелканье. ничего не греется, вроде всё норм.

в схеме вместо диодов SF18 стоят FR104
резистор на 18k составной из двух 9,1k ,на 18 не было в магазе
резистор который на 150k не нашел впаял 220k, надеюсь не критично)))
остальное так же
 

Вложения

  • 40559380.webp
    40559380.webp
    18 KB · Просмотры: 7,687
  • схема.webp
    схема.webp
    16.8 KB · Просмотры: 2,208
  • 1.webp
    1.webp
    93.6 KB · Просмотры: 2,416
FR104 не совсем подходящий диод, могут быть проблемы с питанием драйвера верхнего ключа. Лучше использовать SF18, SF28, HER106…108, HER156…158, HER206…208, UF4005…4007, MUR170…1100.

Замерь напряжение на ногах 1 и 4 микросхемы. Если меньше 13В, то вместо резистора на 18к поставь на 15к.

Также замерь напряжение на каждом конденсаторе на 470 мкФ, они должны быть одинаковы.

При работе следует помнить, что в схеме присутствуют напряжения опасные для жизни.

резистор который на 150k не нашел впаял 220k

Где в схеме такой резистор? На печатке он есть, а в схеме нет. Зато на печатке отсутствуют резисторы 100 кОм стабилизирующие среднюю точку конденсаторов. Это опасно.


напряжение на выходе почему то 26 вольт. потом немного растет и останавливается на 27,5-28.

Транс рассчитан на работу с ШИМ стабилизатором, поэтому в обмотки заложено повышенное напряжение. За счет регулировки ширины импульса напряжение на выходе снижается до необходимого. Поэтому для получения 12В либо попробовать использовать обмотки на 5В, либо перематывать транс.

Щелканья быть не должно.
 
Андрей вспомнил спросить, а термистор какой на схеме ?... :)
 
До 200Вт где-то 3.3-4.7 ом пойдет.
 
Где в схеме такой резистор? На печатке он есть, а в схеме нет. Зато на печатке отсутствуют резисторы 100 кОм стабилизирующие среднюю точку конденсаторов...

печатку переделал только где выходное напряжение снимается. остальное оставил. оригиналы выложил.
резистор на 150к слева от кондеров. я конечно тоже не понял почему в схеме одно указано, а на печатке совсем иначе.



напряжение между 1 и 4 ногами замерил. 8,5 вольт.
а на кондерах на 470мкф на одном 160 на другом 158. не критично?
без лампы включил на выходе вообще стало 30 )))))))))))))))) щелкать перестало. радиатор немного нагрелся, включал без нагрузки.
 

Вложения

  • оригинал печатка.webp
    оригинал печатка.webp
    96.4 KB · Просмотры: 212
  • Схема.webp
    Схема.webp
    36.6 KB · Просмотры: 364
Резистор 150 кОм с печатки выкинь. Я напаиваю резисторы (100-680ком в зависимости от количества сетевых электролитов) прям на ноги кондеров .
 
А на какую мощность рассчитан БП?
330 ставь
 
Последнее редактирование:
Я ставил 8 штук 220х200вольт, для БП 400ватт
 

Вложения

  • IMG_8088.webp
    IMG_8088.webp
    123.2 KB · Просмотры: 2,854
ну ватт до 200 не более. он у меня 12 вольтовый (хотя, пока что у меня 30 на выходе))))))))))) )
 
Тогда нужно 2 штуки 470х200вольт
 
я имел ввиду резисторы какого номинала напаивать))))?
 
Назад
Сверху