Даня новичок
Shadow
- Регистрация
- 10 Апр 2011
- Сообщения
- 113
- Реакции
- 4
- Баллы
- 0
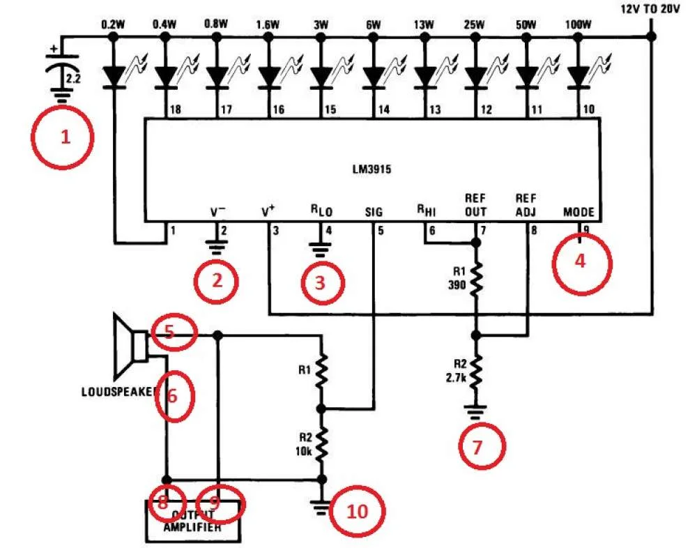
ничего придумывать не пришлось, но все же несколько ошибочек есть. Питание для лм3915 можно до25 вольт напряму3ю подавать
продолжим отчет;
находим у друга самодельную дрель(если нормального инструмента нет) и сверлим дырочки

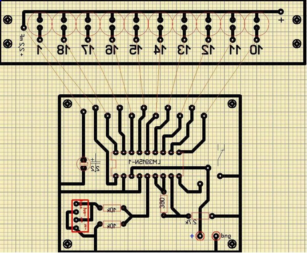
собираем все зто добро(кстати оказалось что я ошибся с разработкой печатной платы-микросхему пришлось закрепить снизу, чтобы дорожки сошлись; плюс еще вместо подстроечного резистора поставил диод)

теперь любуемся




продолжим отчет;
находим у друга самодельную дрель(если нормального инструмента нет) и сверлим дырочки

собираем все зто добро(кстати оказалось что я ошибся с разработкой печатной платы-микросхему пришлось закрепить снизу, чтобы дорожки сошлись; плюс еще вместо подстроечного резистора поставил диод)

теперь любуемся








