Смотрите видео ниже, чтобы узнать, как установить наш сайт в качестве веб-приложения на домашнем экране.
Примечание: Эта возможность может быть недоступна в некоторых браузерах.
Добро пожаловать на компьютерный форум Tehnari.ru. Здесь разбираемся с проблемами ПК и ноутбуков: Windows, драйверы, «железо», сборка и апгрейд, софт и безопасность. Форум работает много лет, сейчас он переехал на новый движок, но старые темы и аккаунты мы постарались сохранить максимально аккуратно.
Форум не связан с магазинами и сервисами – мы ничего не продаём и не даём «рекламу под видом совета». Отвечают обычные участники и модераторы, которые следят за порядком и качеством подсказок.
Если вы у нас впервые, загляните на страницу о форуме и правила – там коротко описано, как задать вопрос так, чтобы быстро получить ответ. Чтобы создавать темы и писать сообщения, сначала зарегистрируйтесь, а затем войдите под своим логином.
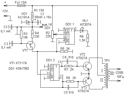
Ток ХХ инвертора померить неплохо было бы. А так, да - напряжение на выходе будет ниже 220, потому что обмотки на 16,5 вольт, а Вы 12 подаёте. Под нагрузкой ещё сильнее просядет, потому что вступит в силу сопротивление открытого канала ключейДа он уже старенький NI-CD,я что-то не догадался померять,но заряжен был полностью..А так 12 В, 1.2 Ач.. В предыдущем варианте было 222 В..
потому что обмотки на 16,5 вольт, а Вы 12 подаёте
Ну да если примерно пересчитать, то оно так и есть ...А так, да - напряжение на выходе будет ниже 220, потому что обмотки на 16,5 вольт, а Вы 12 подаёте.
Так те же яйца, только утиныеВо чего нашел..
Так те же яйца, только утиные
Вообще можно мультивибратор заменить на генератор синуса и получить на выходе идеальную синусоиду, но проблема будет в очень невысоком КПД и огромной (сравнительно с ключевым режимом) мощности рассеяния на транзисторах.
Просто так нельзя, генератор не проблема, вот дальше. Если просто включитьВообще можно мультивибратор заменить на генератор синуса и получить на выходе идеальную синусоиду
Генератор синусоиды сделать как раз не проблема ...А на NE 555 много где кричат что идеальная синусоида,правда или только доля правды?
Пардон, мне следовало уточнить, что схему нужно будет соответствующим образом немного доработать.Просто так нельзя, генератор не проблема, вот дальше. Если просто включить
синусоиду всместо мультивибратора, то транзисторы каскада мощности работают в ключевом режиме и на выходе инвертора все ровно получишь меандр, однако ...

