• Добро пожаловать на компьютерный форум Tehnari.ru. Здесь разбираемся с проблемами ПК и ноутбуков: Windows, драйверы, «железо», сборка и апгрейд, софт и безопасность. Форум работает много лет, сейчас он переехал на новый движок, но старые темы и аккаунты мы постарались сохранить максимально аккуратно.

    Форум не связан с магазинами и сервисами – мы ничего не продаём и не даём «рекламу под видом совета». Отвечают обычные участники и модераторы, которые следят за порядком и качеством подсказок.

    Если вы у нас впервые, загляните на страницу о проекте, чтобы узнать больше. Чтобы создавать темы и писать сообщения, сначала зарегистрируйтесь, а затем войдите под своим логином.

    Не знаете, с чего начать? Создайте тему с описанием проблемы – подскажем и при необходимости перенесём её в подходящий раздел.
    Задать вопрос Новые сообщения Как правильно спросить
    Если пришли по ссылке со старого Tehnari.ru – вы на нужном месте, просто продолжайте обсуждение.

ИТУН на TDA2050

  • Автор темы Автор темы DTS
  • Дата начала Дата начала
из статьи автора

Но Дима то как раз это отрицает. Мне тоже интересно услышать Димину версию работы ИТУНа, каким таким образом он может работать с фильтрами 2-го - 4-го порядка.



Вот еще от Линкора об этом усилителе.

При всех достоинствах следует отметить, что его сборка оправдана только для работы на чувствительную акустику с низкопорядковыми фильтрами. При работе на колонки типа S-30 и т.п. поведение АЧХ совершенно непредсказуемо, особенно в области раздела фильтра.
 
Ходил сегодня в магазин за деталями, вроде бы прикупил все необходимое. Единственное что не было резисторов на 0.5Вт, а есть только на 0.25Вт и 1Вт. можно использовать какие-то из них или нужны только на полватта?
 
R7 и R4 лучше на 1-2Вт, остальные на 0.25Вт и меньше пойдут.
 
Ну а если все на 1 Вт поставлю что может быть?
 
Ну хуже работать не будет? Не хочу мозги компенсировать продавцам, а так возьму на одну мощность и все
 
Бери. Лишь бы по габаритам влезал на пату
 
Ну хуже работать не будет? Не хочу мозги компенсировать продавцам, а так возьму на одну мощность и все

проще список составить (номинал - мощность - количество)
 
Ладно завтра разберусь, а конденсаторы фирмы JFX, wima и suntan нормальные?
 
wima дорогое удовольствие.в звуковой тракт пойдет любая пленка(если имеешь в виду неполярные кондеры)
 
Wima хорошие. Но для этого усилителя любая пленка подойдет
 
Я вот вычитал что wima mks4 это полиэфирный конденсатор, это и есть пленка
 
Я вот вычитал что wima mks4 это полиэфирный конденсатор, это и есть пленка
Да. Ее много разновидностей, наиболее популярен звуке полипропилен. Но сойдет любой в этом усилителе, те же распространенные К73-17
 
А на радиатор надо подключать землю? МС изолирована через подложку
 
Через изолирующую прокладку в смысле? Конечно радик на землю (корпус) прикручивай
 
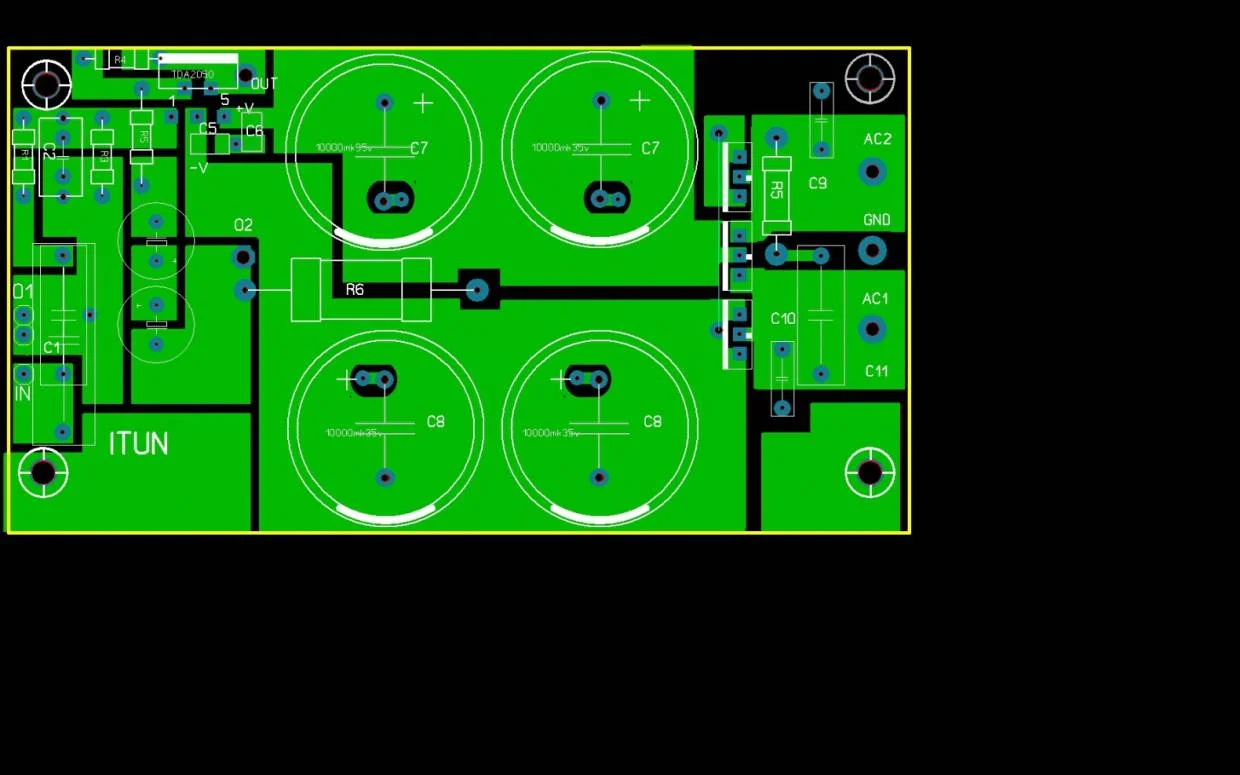
А еще судя по фоткам плат, кажется что многие не ставят один из резисторов R5 или R6. Или мне показалось?
 
а че мою плату игнорируете? А она ведь спокойно выдаст менее0,01% гармоник и на средней громкости и не уступит раскрученным усилителям на ЛМ3886.
 

Вложения

  • итун мой..webp
    итун мой..webp
    53.3 KB · Просмотры: 469
а че мою плату игнорируете? А она ведь спокойно выдаст менее0,01% гармоник и на средней громкости и не уступит раскрученным усилителям на ЛМ3886.
Большинство собирает усилители по принципу "играет - и уже хорошо". А потому усложнение конструктива платы для них кажется нецелесообразным).
Кстати выложите печатку пожалуйста. С такими диодами плата интересней получилась.
 
Назад
Сверху