- Регистрация
- 16 Июл 2016
- Сообщения
- 8,964
- Реакции
- 92
- Баллы
- 0
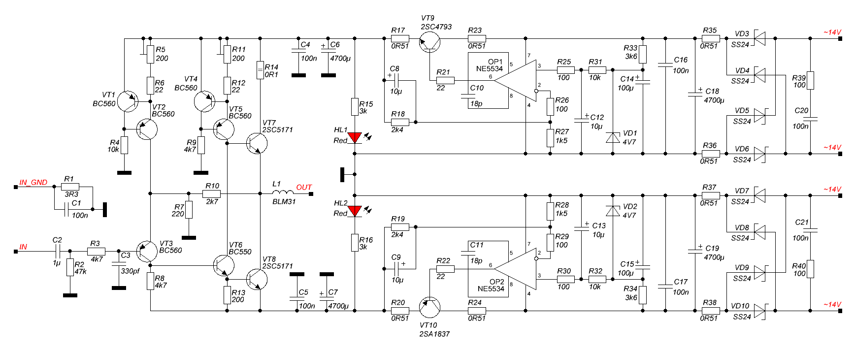
Юра , согласен с тобой ,не будет эта схема с данными резисторами нормально работать.
Смотрите видео ниже, чтобы узнать, как установить наш сайт в качестве веб-приложения на домашнем экране.
Примечание: Эта возможность может быть недоступна в некоторых браузерах.
Добро пожаловать на компьютерный форум Tehnari.ru. Здесь разбираемся с проблемами ПК и ноутбуков: Windows, драйверы, «железо», сборка и апгрейд, софт и безопасность. Форум работает много лет, сейчас он переехал на новый движок, но старые темы и аккаунты мы постарались сохранить максимально аккуратно.
Форум не связан с магазинами и сервисами – мы ничего не продаём и не даём «рекламу под видом совета». Отвечают обычные участники и модераторы, которые следят за порядком и качеством подсказок.
Если вы у нас впервые, загляните на страницу о проекте, чтобы узнать больше. Чтобы создавать темы и писать сообщения, сначала зарегистрируйтесь, а затем войдите под своим логином.
Сергей, дело не в резисторах, эту схему можно настроить и будет работать. Во первых эта схема не для наушников, а для динамиков ...Юра , согласен с тобой ,не будет эта схема с данными резисторами нормально работать.
Вот , и я о том же .для динамиков


Это вы РГ с ТК делали?номиналы конденсаторов простейшей тонкомпенсации пришлось уменьшить с 270 пФ до 120 пФ, чтобы избавиться от свистящих призвуков
Это вы РГ с ТК делали?
Я вот тоже не понял , если усилитель на столько хороший, то зачем нужна тонкомпенсация?
Было дело. Но если честно, то кондёрчик этот, на 270 пф, был только на схеме. Чисто опционально, т.е. на любителя. В самой же схеме я его не ставил. Мне с моими наушниками SONY MDR Z - 700, звучание и так нравилось. Высоких хватало.Помнится, на схеме одного вашего усилителя для наушников, с ОУ и Шиклаи в качестве выходного каскада, тоже были применены к-ры на 270 пФ на РГ,
Было дело. Но если честно, то кондёрчик этот, на 270 пф, был только на схеме. Чисто опционально, т.е. на любителя. В самой же схеме я его не ставил. Мне с моими наушниками SONY MDR Z - 700, звучание и так нравилось. Высоких хватало.![]()





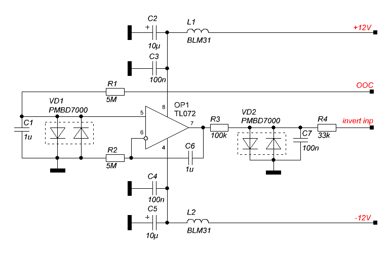
[/FONT]Красиво. На счёт интегратора - интересное решение. Постоянка на выходе не гуд. Ёмкость в ООС поставить не хочешь? С низким ESR ? Я не думаю, что это испортит звучалку, зато избавишься от постоянки на выходе.JLH-2005, "ушная" модификация.
Интересное, но не обкатанное, короче - нужно пробовать.На счёт интегратора - интересное решение.
Звук это не ухудшит, но и проблему не решит. ОС задавит постоянку со входа, но не ту, которая вызвана тепловым дрейфом параметров транзисторов.Ёмкость в ООС поставить не хочешь?... ..зато избавишься от постоянки на выходе.
Можно попробовать собрать отдельным блоком. Ну, что бы плату не курочить. Красивая она очень! На такой плате любой усилитель петь живым голосом должен!!!Интересное, но не обкатанное, короче - нужно пробовать.