Смотрите видео ниже, чтобы узнать, как установить наш сайт в качестве веб-приложения на домашнем экране.
Примечание: Эта возможность может быть недоступна в некоторых браузерах.
Добро пожаловать на компьютерный форум Tehnari.ru. Здесь разбираемся с проблемами ПК и ноутбуков: Windows, драйверы, «железо», сборка и апгрейд, софт и безопасность. Форум работает много лет, сейчас он переехал на новый движок, но старые темы и аккаунты мы постарались сохранить максимально аккуратно.
Форум не связан с магазинами и сервисами – мы ничего не продаём и не даём «рекламу под видом совета». Отвечают обычные участники и модераторы, которые следят за порядком и качеством подсказок.
Если вы у нас впервые, загляните на страницу о форуме и правила – там коротко описано, как задать вопрос так, чтобы быстро получить ответ. Чтобы создавать темы и писать сообщения, сначала зарегистрируйтесь, а затем войдите под своим логином.
В смысле - с пульта ДУ? Если так, то это новый "простой вариант", ибо ДУ подразумевает наличие дежурного источника тока, которым можно питать "красный" светодиод (чтобы не возиться с переменкой высокого напряжения).Теперь понял о чем, а если речь идет о дистанционном включении ???
Вот теперь я не понял... А на кой он тогда вообще нужен, если его не видно?! И как это связано с тем, что я писал?А как быть когда индикатора на девайсе не видишь ???
А если он в другом помещении ???Вот теперь я не понял...
То есть усилитель - в одном помещении, а индикатор его "включенности" (и ничего больше) - в другом... Где траву брал? :tehnari_ru_211:А если он в другом помещении ???
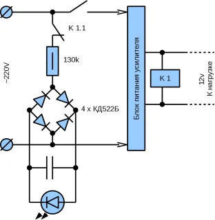
Ах, да, забыл: выключатель в вашем усилителе какой? И какую цепь рвёт?Раcпрологаю 2 цветиками напряжение около 12v и 5v после трансформатора...
Я подозреваю, что 220В ...И какую цепь рвёт?
Сам же говорил про ДУ...Я подозреваю, что 220В
В конечном итоге, все ровно на сети 220 сходится, толькоСам же говорил про ДУ...
А известно Вам, какой у _UseR_'а усилитель? Да, в большинстве случаев - рвётся цепь 220. Но, если есть ДУ, то блок питания всегда под высоким напряжением. А если это вообще какие-нибудь компьютерные колонки? Там вообще зачастую выключатель ставят в низковольтную цепь трансформатора.В конечном итоге, все ровно на сети 220 сходится, только
дальше не иди, а то дойдешь до электростанции ...
Как раз все на оборот, он нужен чтобы видеть в темноте выключатель ...и не горит когда лампочка выкручена.
В выключателе светодиод стоит параллельно выключателюВ выключателе светодиод стоит последовательно с нагрузкой
Если БП обыкновенный, то нормально поведет, если ВЧ, то ..........Усилитель тоже не известно, как себя поведёт.
Даже если БП обыкновенный, при некоторых вариантах исполнения самого усилителя возможны переодические щелчки в динамиках, по мере заряда конденсаторов БПЕсли БП обыкновенный


... и через нагрузку постоянно будет идти слабый ток. Как ты там говоришь:Зачем на первой схеме перекидной выключатель, достаточно по моему
включить твою диодную цепь параллельно простому выключателю,
будет тот же эффект ...
Да ну на фиг, вась, вась ...
А я там написал, зачем:А зачем диодный мост
использован диодный мост, что позволяет светодиоду работать в обе полуволны сетевого напряжения, то есть он светит ярче.
Не долго. На часы не смотрел. В чём - сейчас не помню (на работе с утра за чашкой кофе запустил первую попавшуюся "рисовалку").Долго рисовал и в чем