Сегодня гоняю зарядное .
Без нагрузки 11.4 v , 0 А.
С подключенной лампочкой на 55 w составляет : 10.04 v ? 4.2 А.
С подключонным АКБ НА 60 Ah

напряжение скачет в пределах 14.7 -15.3)
- вот пример 2 А , 15.1 V
- 3 A . 14.8 V ( когда падают амперы то поднимаеться напряжение)
Сейчас заряжает стоит на 3 А и 14.8 v АКБ кипит не сильно только побулькивает (єто радует) а вот когда больше 15 v то ненравиться мне..
******************************************************
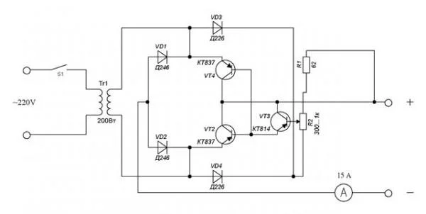
Резистор на ППБ-1В 9201 , 10 кОм .А как его правильно подключить ?
Вот схема :

Что-то не грузит схему , коротьше
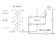
делал я по простейшей схеме : ТС-180-2 , Диодный мост КВРС 5010 ( 1000V, 50A )вместо диодов Д242А, амперметр 10 А. на выходе предохранитель на 10 А .
Поставил Резистор ППБ-1В (проволочный ) но не подключил так как незнаю как подключать .
Подскажите , подключу.
Диодный мост вынес за корпус и в качестве радиатора использовал кулер ро процесора с радиатором( охлаждение обалденное)

Сейчас смотрю на приборы показывают 3.4 А И 15.04 V ,хотя 10 минут назад было 2.2 А И 14.7 V , МОЖЕТ СКАЧЕТ ИЗ-ЗА ТОГО ЧТО УБИТАЯ БАТАРЕЯ ?